城市更新背景下,全过程工程咨询的路径探索
全过程工程咨询是一种国际通行的工程建设组织形式,和一般的过程咨询服务不同,全过程工程咨询服务是一个涉及企业、技术、经营、科技等诸多部门的过程服务,它涵盖了工程项目的整个生命周期。改革开放以来,我国工程咨询服务市场化快速发展,形成了投资咨询、招标代理、勘察、设计、监理、造价、项目管理等专业化的咨询服务业态,这些单项服务供给模式带来的碎片化管理,给提升固定资产投资决策科学化水平带来了很大的阻碍。随着我国固定资产投资项目建设水平逐步提高,为更好地实现投资建设意图,投资者或建设单位在固定资产投资项目决策、工程建设、项目运营过程中,对综合性、跨阶段、一体化的咨询服务需求日益增强。这种需求与现行制度造成的单项服务供给模式之间的矛盾日益突出。解决工程咨询市场的需求矛盾,推行全过程工程咨询势在必行。本文介绍国内外全过程工程咨询发展的情况,结合城市更新发展的大背景,以在京央企老旧小区综合整治模式为例,分析该模式的特点、难点,分享基于该模式的相关特色做法等,以期为行业企业开展全过程工程咨询业务提供借鉴。
国内外全过程工程咨询发展概况
国际全过程工程咨询发展情况
国际上,全过程工程咨询的发展经历了三个阶段:一是个体咨询阶段。19世纪90年代,美国建筑师梅斯丁成立土木工程协会,独立承担技术业务咨询;二是合伙咨询阶段。1913年,国际咨询工程师联合会成立,咨询业开始从土木向工业、农业、交通等多领域扩展,合伙咨询公司出现;三是综合咨询阶段。20世纪50年代,随着经济全球化,咨询业务由专项咨询发展到综合咨询、技术咨询发展到战略咨询、国内咨询发展到国外咨询。随着全过程工程咨询行业的不断发展,国际上一些大型集团企业开始出现,分别是1990年成立的美国艾奕康设计集团,1912年成立的美国福陆公司,1904年成立的美国优斯公司,它们的共同特点是融多行业投资、融资、设计、经济、项目管理、试运营于一体。
国内全过程工程咨询发展情况
发展历程
国内的全过程工程咨询行业发展历程,也可以总结为三个阶段:一是1983年到2004年的初创期,这个时期工程咨询需求萌芽,从业机构数量较少;二是2005年到2014年的成长期,国务院发布《关于投资体制改革的决定》,简化投资流程,为行业创造机会;三是2015年至今的成熟前期,行业增速放缓、行业利润率下滑、行业内整合现象增多,出现“造价+”“设计+”“监理+”等多种业务模式,国内咨询行业出现平台化、集团化趋势。
政策解读
2017年,国务院办公厅印发《关于促进建筑业持续健康发展的意见》(国办发〔2017〕19号),正式提出全过程工程咨询的概念,明确提出要培育全过程工程咨询,鼓励投资咨询、勘察、设计、监理、招标代理、造价等企业采取联合经营、并购重组等方式发展全过程工程咨询,培育一批具有国际水平的全过程工程咨询企业,规范全过程工程咨询标准范本,并制定服务技术标准和合同范本。
同年,住房和城乡建设部印发《关于开展全过程工程咨询试点工作的通知》(建市〔2017〕101号),选择了8省(市)及40家企业开展全过程工程咨询试点,并提出试点工作的要求:制订试点工作方案;创新管理机制;实现重点突破;确保项目落地;实施分类推进;提升企业能力;总结推广经验。
2019年,国家发展改革委、住房和城乡建设部联合印发《关于推进全过程工程咨询服务发展的指导意见》(发改投资规〔2019〕515号),明确了投资决策综合性咨询和工程建设全过程咨询两个着力点,明确了两种咨询方式的内容及全过程工程咨询服务酬金计取方式。
相关概念
定义及服务范围。全过程工程咨询是对建设项目投资决策、工程建设和运营的全生命周期提供包含涉及组织、管理、经济和技术等各方面的局部或整体解决方案的智力服务活动,服务范围可包含投资决策综合性咨询、工程建设全过程咨询及运营阶段咨询(《全过程工程咨询服务管理标准》T–CCIAT0024–2020)。
工作内容。单项专业工程咨询管理服务内容见表1。

表1 单项专业工程咨询管理服务内容
发展方向。2022年,住房和城乡建设部发布《“十四五”工程勘察设计行业发展规划》(建质〔2022〕38号),鼓励设计主导的全过程工程咨询模式,支持勘察设计企业向产业链前后延伸,发展涵盖投资决策、工程建设、运营等环节的全过程工程咨询服务模式,鼓励政府投资项目和国有企业投资项目带头推行全过程工程咨询。设计主导的全过程工程咨询具备先天优势,设计贯穿项目全过程,能准确把握业主需求,能发挥主导技术优势,以专业技术统筹全过程工程咨询。
市场情况
资质要求。国家降低了全过程工程咨询业务的行业准入门槛,目前只要具有设计或监理资质就可开展全过程工程咨询业务。截至2018年,我国具有工程咨询资质的企业累计总数量为18586家,数量较大(图1)。

图1 我国工程咨询企业区域分布情况(截至2019年11月)
(资料来源:全国投资项目在线审批监管平台)
企业分布情况。我国工程咨询行业发展不平衡,东部地区占比较大,北京、广东、四川工程咨询企业数量超过1000家(图2)。

图2 2006–2018年通过国家发展改革委认定的工程咨询企业累计数量
城市更新政策背景
党中央重大战略部署
2020年6月,住房和城乡建设部向党中央呈专题报告,建议“实施城市提质增效战略,有效衔接国家区域协调发展战略和乡村振兴战略,形成完整的国家空间发展战略体系”。同年10月,党的十九届五中全会审议通过的《中共中央关于制定国民经济和社会发展第十四个五年规划和二〇三五年远景目标的建议》,将此前提出的“城市提质增效战略”命名为“城市更新行动”。2020年11月发布的《中共中央关于制定国民经济和社会发展第十四个五年规划和二〇三五年远景目标的建议》明确提出实施城市更新行动,是对进一步提升城市发展质量作出的重大决策部署。2022年10月,党的二十大报告提出:实施城市更新行动,加强城市基础设施建设,打造宜居、韧性、智慧城市。
政策逐步精细化
从2014年开始,中央层面陆续出台相关政策,习近平总书记在多次会议上强调发展城市更新。2020年,国家正式提出“实施城市更新行动”,近两年相关政策逐步细化。2021年发布的《“十四五”规划纲要》中提出“2255”四道红线,即大规模拆除比例原则上不应大于现状总建筑面积的20%,原则上老城区大规模拆建比不应大于2,大规模搬迁,居民就地、就近安置率不宜低于50%,城市住房租金年度涨幅不超过5%,大拆大建已成为历史。
在京央企老旧小区综合整治模式探索
综合整治政策解读
总体要求。2023年1月6日印发的《在京中央企业老旧小区综合整治工作方案》(国资发改革〔2023〕9号),明确力争到2025年底前基本完成在京中央企业需改造的老旧小区节能综合改造,消除安全隐患,健全完善配套服务措施,使老旧小区职工群众的居住条件得到明显改善。
综合整治范围。中央企业产权,失养失修失管、设施设备陈旧、功能配套不全、居民改造意愿强烈的在京住宅小区,区分轻重缓急,重点改造2000年底前建成的老旧小区,优先安排存在重大安全隐患的老旧小区进行改造,坚决守住不发生重大安全事故的底线。
综合整治内容。涉及老旧房屋建筑本体和小区公共部分,区分基本类内容、提升类内容分类实施。基本类内容是以保障群众生命财产安全和基本生活需要、推进节能减排为目的,包括房屋抗震加固,外墙保温及外门窗改造,屋面防水保温改造,楼道清洗粉刷,水、电、气、热、路、通信等基础设施改造,消防、安防、照明、垃圾分类设施改造等;提升类内容是指在用地、规划、建筑结构等方面符合相关要求,并征得居民及相关利益体同意,以完善居住功能提升生活品质为目的的整治内容,包括加装电梯,增设停车、充电设施,配建养老、托幼、医疗、健身、助餐、家政、快递及其他配套服务设施等。
资金筹措政策。基本类内容由中央企业采取多种方式自筹,财政予以适当补助。其中,自筹资金具体方案由中央企业集团公司负责审核确定。央企集团公司可申请财政补助,补助标准为国家发展改革委、财政部、北京市各定额补助120元/平方米。提升类内容通过企业支持、居民出资、引入社会资本投资运营等多种方式筹集资金,居民出资可通过住宅专项维修资金、公共收益、捐资捐物等渠道落实,支持居民提取住房公积金用于加装电梯等自住住房改造。
综合整治特点难点
在京央企老旧小区综合整治工作时间紧、任务重,主要呈现以下五大特点:
一是改造面积大。改造涉及72家,总建筑面积约2200万平方米,覆盖北京市15个区。
二是改造时间紧。到2025年底前基本完成在京中央企业需改造的老旧小区节能综合改造。
三是改造难度大。重点改造2000年底前建成的老旧小区,优先安排存在重大安全隐患的老旧小区进行改造,坚决守住不发生重大安全事故的底线。
四是房屋产权杂。涉及央央混产、央国混产、央地混产和央私混产等。
五是协调对象多。需协调中央部委,北京市各部门(发改、住建、规委、管委等)、区、社区及居民等多方需求,特别是居民的层层诉求,在推进工作的同时尽可能满足广大人民对美好生活的向往。
综合整治模式探索
北京全域老旧小区综合整治规模较大,北京市改造总量约1.6亿平方米,企业积极探索采取可复制可推广的“全过程工程咨询+工程总承包+运营”实施方案,力求为全国老旧小区改造和城市更新起到引导和示范作用。目前,探索的特色做法可总结为以下几个方面。
设置专职机构
为贯彻落实《在京中央企业老旧小区综合整治工作方案》(国资发改革〔2023〕9号)的工作要求,迅速成立城市改造专班,统筹协调在京中央企业及各政府部门完成老旧小区综合整治任务。专班主要承担三大职能:一是发挥统筹协调作用,推进在京中央企业老旧小区综合整治工作;二是发挥主责主业优势,服务各央企集团有效推进老旧小区综合整治;三是发挥创新创造能力,探索老旧小区改造乃至城市更新方面的实施模式,为建筑行业存量市场转型升级拓展路径。
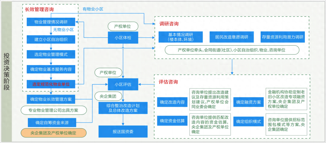
投资决策阶段
在投资决策阶段,创新采用长效管理咨询、调研咨询、评估咨询三种咨询模式(图3)。

图3 投资决策阶段
长效管理咨询。通过建立小区临时党组织、小区自治组织,选定规范化物业公司,确定基本服务内容等方式,共同缔造小区物业长效管理机制。
调研咨询。统筹协调改造专班、产权单位、街道社区、业委会、物业公司各方力量,从居民诉求、公共环境、闲置资源三方面梳理内容清单,对小区进行全面体检。研发城市智慧更新平台,全面征求居民意见,确保精准施政,通过高效的数据分析,优化重复工作,减少入户量及对居民生活的打扰。
评估咨询。咨询团队基于调研情况,出具评估报告为改造方案提供全面支撑。一是确定改造内容。咨询单位提出改造建议及存量资源利用策划建议,产权单位会同业委会确定;二是确定融资方案。金融机构协助定制老旧小区改造专项融资方案,央企集团及产权单位确定;三是确定资金估算。咨询单位提供匹配改造内容的资金估算,央企集团及产权单位确定;四是确定组织模式。咨询单位提供招标范围、发包模式等方案,央企集团确定。
项目立项阶段
在项目立项阶段,主要依托“双纳入”工作机制,成立“北京市央企产老旧小区综合整治工作联席会”,打通资金申请、行政审批和政策执行堵点。
充分发挥在京央企老旧小区综合整治“双纳入”工作机制作用,将在京央企综合整治项目纳入北京市各区项目清单,将有关补助资金拨付中央企业集团公司。根据北京市老旧小区综合整治工作手册简化项目行政审批程序,畅通绿色通道,打通流程堵点。对接北京市住建部门,打通报批报建审批流程;对接国家发展改革委、财政部打通补助资金拨付路径;对接国务院国资委做好相关政策研究与制定(图4)。

图4 项目立项阶段
建设实施阶段
在建设实施阶段,主要在实施方案、组织模式、招投标和合同管理模式上进行创新(图5)。

图5 建设实施阶段
明确实施主体、创新实施方案。老旧小区具体产权单位是项目实施主体,负责做好项目的资金筹措及组织实施等工作,因具体产权单位履约实力不同,建议跨产权单位对项目进行打包,委托某家实力较强的产权单位或第三方作为实施主体,按照履约版块统一组织施工及验收,简化实施流程,提高履约品质。
探索全过程工程咨询履约组织模式。因改造项目跨多个行政区,履约资源不集中、标准不统一,报批报建手续无法实现批量化,建议以行政区为单位划定责任区,任命责任总咨询师,建立区域内独立履约团队,基于行政区政策统一服务标准、统一报批报建手续(图6)。

图6 全过程工程咨询履约组织模式
探索联合招标模式。联合招标模式打破集团公司边界,将满足招标条件的项目进行打捆,由涉及的各集团实施主体形成招标人联合体,由联合体通过一定规则选出牵头单位,并由牵头单位选取招标代理负责打捆项目的招标工作,招标内容主要包括全过程工程咨询及工程总承包,最终由各招标人发放中标通知书并与中标人签订合同,在法律法规允许的范围内减少招标次数与招标时间。
物业运营阶段
三分建设,七分管理。老旧小区综合整治后,居住的品质能不能得到大幅度提升,关键是后续的运营管理情况,因此,项目交付使用以后,运营工作要移交专业物业运营公司,并由产权单位进行后评估,由北京市住建委负责满意度调研,最终实现高效闭环的全产业链服务。(本文作者徐良平系中国中建设计研究院有限公司区域总部董事长 )
来源:《中国勘察设计》杂志

