一直咳咳咳是怎么回事?除了多喝水,还有这些办法……
最近气温稍有下降
很多小伙伴总感觉
嗓子干、喉咙疼
每年的8月末至10月
是咽喉炎的高发期
所以这段时间
一定要保护好咽喉
大部分“咽喉炎”
是呼吸道感染
咽喉炎是一种常见的咽喉部疾病,指发生在咽喉黏膜及周围淋巴组织的炎症反应。70%~80%的咽喉炎是由病毒引起,还可由细菌或粉尘、烟雾等物质刺激引起。
病毒感染
流感病毒、新冠病毒、呼吸道合胞病毒、鼻病毒、腺病毒、副流感病毒等在内的病毒感染,都会导致咽痛、发烧、咳嗽、鼻塞、流涕等症状。由于病毒感染具有传染性,容易出现聚集发病。
细菌感染
少数咽痛是细菌感染所致,比较常见的是链球菌感染,容易引起扁桃体发炎、化脓,导致明显咽痛。
另外,病毒和细菌可能发生叠加感染,一般是病毒先来,细菌后到。还有的病原体会介于病毒和细菌之间,例如支原体感染,严重的甚至会出现支原体肺炎。
季节性过敏有些人会在春季或秋季对灰尘、花粉、宠物皮屑或霉菌过敏,出现流鼻涕、鼻塞、打喷嚏、瘙痒等症状,有时也表现为咽喉疼痛。
区分过敏导致的咽痛,可以根据持续时间长短判断。相比病毒性与细菌性来说,季节性过敏导致的咽痛持续时间较长,且不会出现发烧症状。
空气干燥所处空间的湿度和温度,都会影响咽喉状态。过于干燥的空气会带走部分喉咙处黏膜的水分,造成喉咙干燥,引发喉咙痛、红肿、干咳等症状。
外部刺激
空气污染、吸烟、饮酒、吸入清洁剂等有害物质、用嗓过度、过量食用刺激性食物等,也会引发咽喉不适。
为什么夏末秋初
“咽炎”找上门?
夏末秋初,这段时间空气很干燥,空气中漂浮的花粉等过敏源也较多,鼻内的血管也容易受刺激,所以这个阶段有慢性咽炎、鼻炎史的人就容易发作。
广东气候炎热,许多人夏天长时间待在空调房中,办公室的环境密闭、人员较多,开空调后,门窗久闭不开,这就会导致办公室内的空气相对污浊、干燥,引起口干舌燥、嗓子疼。另外,“受凉”也会引发咽炎发作。出汗过多后,身体各组织均处于水分不足状态,这时候一旦受到风寒,就很容易引起咽喉炎。
科普知多D:咽炎能治好吗?雾化吸入可以缓解咽炎的症状,但雾化不是对所有的慢性咽炎患者都有效,不同医疗机构的雾化药物成分也不同,可能含有抗生素、激素等,所以雾化治疗不推荐患者长期应用,须遵医嘱。
对于咽炎,最重要是找到病因。如果能找到原因,咽炎治疗是可以达到很好的效果。比如鼻窦炎引发的咽炎,通过治疗鼻窦炎,可以改善咽炎症状;胃食管反流导致的咽炎,通过服用抑酸药物,也会有比较好的效果。
喉咙不舒服
该如何缓解?
很多人以为喉咙不适只是小问题,其实不然,以慢性咽炎为例,拖久了会导致咽部腺体和黏膜萎缩,各种由咽炎引发的症状都会出现。还可能会波及邻近器官组织,导致急性鼻炎、鼻窦炎、急性中耳炎等等。
很多咽喉炎的患者,嗓子痛得比较严重,有没有什么方法能缓解呢?
01
多喝水
美国疾控中心(CDC)和英国国民保健署(NHS)等机构都建议嗓子痛的患者多喝水,多喝水有益于疾病的恢复。
选择常温水、冷水、温水都可以,只要避免过烫即可。
02口服止痛药
口服止痛药对减轻成人急性咽喉炎的疼痛非常有效,其中对乙酰氨基酚和布洛芬是最常使用,安全性最高的止痛药。
药物通常在1~2小时内起效,除缓解咽痛症状,还可缓解咽痛可能伴随的症状,如发热或头痛。
不过,在用药止痛的时候,一定要注意几点:
一定要按说明书推荐的用量进行服用。即使有多个症状,也不要自行加量,尤其是小朋友用药的时候。
避免跟其他感冒药一起服用,尤其是复方感冒药。很多复方感冒药中也含有对乙酰氨基酚或布洛芬,混用很容易导致药物过量;
对于肾功能障碍或肝功能障碍等人群,要在医生指导下使用。
03
吃点冰的东西
冰块、冷冻冰棒、冰淇淋、冷冻酸奶等非常冷的食物具有麻木作用,可暂时减轻或缓解吞咽疼痛。
如果嗓子特别疼,可以尝试把冰块或冰棒含在嘴里,这样持续的时间能更长一些。
04尽量选择温热的东西
与刺激性食物和常温液体相比,嗓子疼的人更容易耐受温热的液体和食物,比如温水、茶、鸡汤、粥等。
注意,是温热,不是烫,过烫的食物或液体可能烫伤我们的咽喉,加剧疼痛。
05吃点润嗓子的食物
蜂蜜、硬糖在一定程度上也可缓解嗓子疼,尤其是含有薄荷成分的润喉糖。吃下去后感觉凉凉的,能让人暂时忘记嗓子的疼痛。
但注意,6岁以下儿童慎重吃薄荷糖,可能对神经有抑制作用。
06改善空气湿度,避免空气污染
空气太干、空气污染会加剧嗓子疼,可以通过加湿器改善环境湿度,有助于缓解嗓子疼症状。
要注意的是,使用加湿器时,尽量选择纯净水或煮开放凉的水,或选择有除菌功能的加湿器。每次使用加湿器后,按照说明书做好清洁。
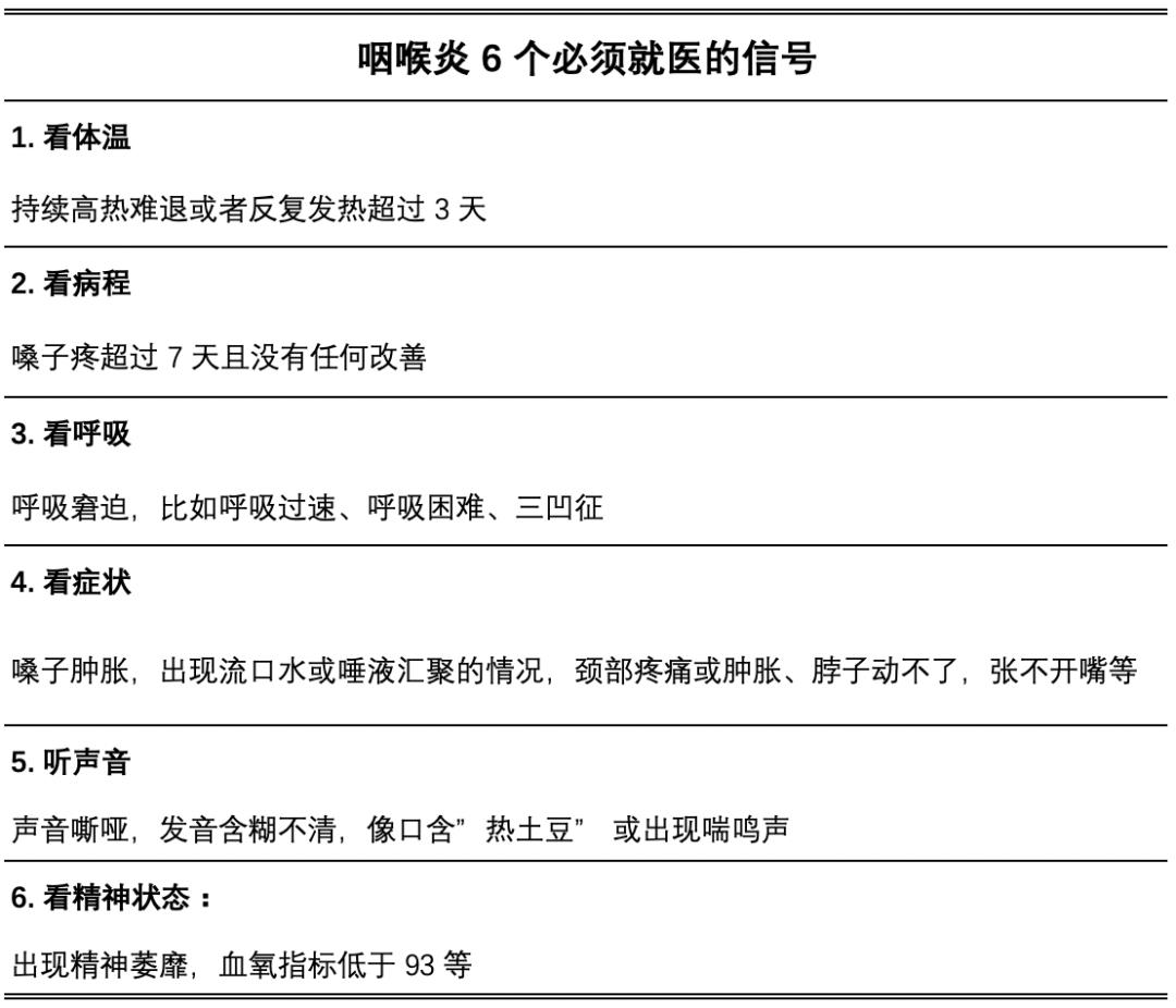
还要注意远离二手烟,避免暴露于烟草烟雾,防止烟雾刺激加重咽痛。哪些情况需要就医?
如果出现以下几种情况,建议及时就医:
最后推荐四款润燥茶配方
助您甜甜蜜蜜告别喉咙干燥
01
菊花蜜饮
【食材】野菊花5克;【制法】开水200毫升浸泡15分钟,过滤后用适量蜂蜜调服;
【功能】益气、清热、润燥;
【应用】野菊花具有疏风清热、消肿解毒的功效,蜂蜜性味甘平,有益气润燥解毒的作用。其中蜂蜜是历代医家秋冬防燥滋补的首选。
02
玉竹贝母茶
【食材】玉竹10g,川贝母5g,冰糖10g;【制法】将玉竹、川贝母洗净、切碎,放入砂锅,加水适量,煎煮30分钟,去渣取汁,加入冰糖调味,即可;
【功能】养阴润肺,化痰止咳;
【应用】用于肺阴亏虚型咳嗽。
03
橄榄酸梅汤
【食材】鲜橄榄(连核)60克、酸梅10克;【制法】鲜橄榄、酸梅洗净、稍捣烂,加清水三碗煎成一碗,去渣加白砂糖调味;
【功能】清热解毒、生津止渴;
【应用】秋天饭后喝碗橄榄酸梅汤,可清咽润燥、生津,以清除燥邪伤肺。
04
鲜梨贝母茶
【食材】鸭梨半个、浙贝母10g,生姜2片,绿茶5g;【制法】鸭梨洗净切片,与浙贝母、生姜同入砂锅煎煮到鸭梨熟烂,去渣取汁。药汁适量与绿茶放入杯中,加沸水加盖冲泡5分钟,即得,代茶饮;
【功能】润肺止咳;
【应用】用于肺阴亏虚型咳嗽等;
想及时收到更多科普知识把“广东科普”设为星标吧~
↓↓↓
今日推荐视频广东人吃苦瓜
有多狂野?
苦瓜宴、酿苦瓜
都是广东经典特色美食
你知道广东人“吃苦”
到底有多狂野吗?
戳视频
看广东人如何“花式吃苦”
热门阅读
(点击图片即可阅读)
原标题:《一直咳咳咳是怎么回事?除了多喝水,还有这些办法……》

