刚刚,试运行!
10月7日下午
无锡至江阴城际轨道交通工程
(下称“锡澄线”)
在马镇站正式启动试运行
拉开了为期3个月的
空载试运行帷幕
标志着锡澄线进入了
开通运营“倒计时”阶段
为了能与大家一同见证这重要一刻
禧宝特意来到现场
给大家传回一手消息




随着站台上试运行指令员放下手势
编号为S111的锡澄线列车
缓缓驶出马镇站
朝着江阴方向驶出
开启了新一阶段的“旅程”



“小红”正式试运行跑起来了
倒计时正式开始
锡澄线就要来啦
“空载试运行”为何如此重要?
空载试运行是线路开通初期运营前的一个重要节点,既是对地铁建设工程质量的检验,又是对运营组织方案、规章制度、部门协作能否满足地铁运营需要的检验。
试运行、初期运营和正式运营是轨道交通线路建成投入使用的三个必经阶段。
此次空载试运行将分成三个阶段,时间持续3个月,这段试运行时期,通常被称作轨道交通的“跑图期”,也就是按照正常载客时预定的运行图开始空载“试跑”。
锡澄线试运行时间从2023年10月7日至2024年1月6日,分为人机磨合、贯通运行、模拟初期运营三个阶段。
第一阶段全日运行阶段6:30—19:30,运行交路是江阴外滩站至马镇站,行车间隔12分钟。
第二阶段全日运行阶段6:00—21:00,运行交路是江阴外滩站至南方泉站,贯通交路行车间隔最小16.5分钟。
第三阶段全日运行阶段5:30—23:00,运行交路是江阴外滩站至南方泉站,贯通交路行车间隔最小10分钟。


无锡地铁集团锡澄线相关负责人介绍,试运行主要检验列车的操纵、故障处置,调度、车站进路排列及对列车间隔的卡控熟练程度。同时,反复核验车辆、信号、站台门等系统稳定性及运营人员应急处置能力,同时,检验时刻表的有效性,确保在近百天的空载试运行期将新线各项运行功能调配到“最佳状态”。

作为我市首条市域轨道交通,锡澄线开通后将与地铁1号线贯通运行,实现从“太湖边”地铁1号线南泉站到“长江口”锡澄线江阴外滩站。
任重道远
更需策马扬鞭
作为无锡首条市域线
同时也作为
无锡城轨多元融合
可持续发展示范项目的
重要实践场景
锡澄线自开工以来就备受关注
大事记
2021年3月
锡澄线全线铺开施工。
2021年6月26日
锡澄线盾构顺利始发。
2021年9月10日
无锡至江阴城际轨道交通工程汽车客运站最后一段顶板顺利浇筑,锡澄线首站封顶。
2022年11月9日
锡澄线江阴高铁站至南闸站盾构区间右线顺利贯通。
2022年11月12日
锡澄线与无锡地铁1号线高架段正式连通。
2022年12月27日
锡澄线正式迈入铺轨、机电安装等站后工程施工新阶段。
2022年12月29日
锡澄线首列车入驻无锡地铁西漳车辆段;锡澄线列车全面进入车辆调试、系统联调阶段。
2023年2月10日
锡澄线首列车上线调试。
2023年3月
锡澄线站点命名正式确定。
2023年4月30日
锡澄线正式启动贯通动车调试。
2023年5月12日
锡澄线首调段热滑成功。
2023年6月7日
锡澄线与地铁1号线贯通运营动车调试正式启动,列车上线调试全面展开。
2023年8月9日
锡澄线全线热滑试验圆满完成。
2023年9月6日
锡澄线正式开启与无锡地铁1号线的贯通运行调试。


值得一提的是
9月26日—28日
在无锡至江阴城际轨道交通工程
暨锡澄线项目召开工程验收会上
由来自国内15位轨道交通行业专家组成的
专家验收组
对锡澄线进行项目工程验收专业把控
经专业组分组讨论
及各组汇总验收委员会讨论
形成正式验收意见
各验收组一致认为,该工程各项验收内容均按照设计及验收标准规范施工,实体质量合格、外观质量良好、资料齐全,同意无锡至江阴城际轨道交通工程通过项目工程验收。
该验收拉响了锡澄线空载试运行的序幕。

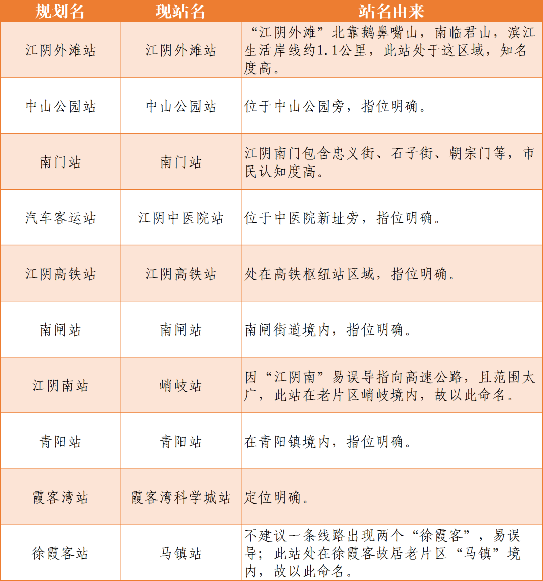
今年3月
锡澄线站点命名正式确定
由北向南分别是:
江阴外滩站、中山公园站、
南门站、江阴中医院站、
江阴高铁站、南闸站、
峭岐站、青阳站、
霞客湾科学城站(预留)、马镇站
让我们来看看
这些站名的变化和由来


锡澄线全长30.4km,设车站10座,是无锡首条市域轨道交通。作为无锡市域南北走廊重要联系线路,其高架站、地下站、坡道以及弯道较多,对列车的各项性能要求较高。
列车使用“车辆—电网”双向变流技术,将制动能量进一步回收,在保证列车平稳运行的同时较既有线列车节能30%,体现了更快速、更智慧、更绿色、更节能等特点。
朋友们
让我们一起期待
无锡至江阴城际轨道交通
“通江达湖”的那一天吧
最后
互动一下
如果锡澄线通车运行
你第一站想去哪儿呢

