“您好,您的诉讼费可以缓交!”
开栏语
开展“两行动、两措施”是深入学习贯彻习近平总书记来陕考察重要讲话重要指示精神,深入贯彻落实省、市“三个年”活动,推动法院高质量发展的必然要求,为进一步加大西安法院服务高质量发展“两行动、两举措”的宣传力度,西安中院微信公众号特开设专栏,通过宣传全市法院各单位办理的典型案例及优秀做法,展现全市法院守正创新、服务大局、能动司法护航西安高质量发展的法院担当。
“感谢法院在我最困难的时候伸出援手!我特地来向法院的工作人员表示感谢,请收下这面锦旗!”
9月12日下午,一位手捧锦旗的女士来到西安中院信访接待大厅,送上对法官司法为民的感激之情。
9月初的午后,闷热难耐,西安中院信访大厅走进来一位女士。“法官您好,我想问下,能不能缓交诉讼费?公司正在打官司,现在还拿不出这笔钱。”她一边擦着自己额头的汗,一边焦急地向窗口工作人员诉说自己的难处。这位女士姓高,经营着一家快消品销售公司,为维护其合法权益,向人民法院提起民事诉讼,但因其生产经营存在严重困难,暂时无力缴纳诉讼费用,于是,她抱着试试看的态度,来到西安中院申请办理缓缴诉讼费。
“您先别着急,我帮您看看材料。”立案二庭干警杨耀一边招呼当事人坐下,一边安抚她不用着急,并详细了解查证相关情况,对照诉讼费减、缓、免的实施办法审查核实材料,协助当事人填写申请书。
为帮助高女士的企业渡过难关,接到申请后,立案二庭详细了解企业经营现状,对公司提交的申请和相关资料进行认真审查,经评议其情况符合法律规定,依法予以缓交诉讼费,保证了企业的正常生产经营。看到诉讼费缓缴顺利办成,高女士悬着的心终于落了地。
“谢谢西安市中级人民法院、谢谢法官,替我解了燃眉之急,让我确实感受到了司法的关怀。”几天后,高女士再次来到西安中院,专程前来答谢。
“为困难群众排忧解难,是我们应该做的。”接过锦旗,立案二庭庭长王龙对老人真诚地回应道。同时,他也感谢高女士对西安中院司法救助工作的认可,希望她对法院的相关工作提出宝贵的建议与意见。
近年来,西安两级法院持续将优化法治化营商环境融入审判执行工作中,加大涉企案件服务力度,对符合条件的企业依法实行案件受理费缓减政策,解困难企业燃眉之急,使生产经营存在严重困难的中小微企业能够依法行使诉讼权利。随着服务高质量发展“两行动、两措施”工作推进,西安中院将聚焦“五个活动”,锚定“五个目标”,扎实推动依法护航企业高质量发展专项行动走深走实,为企业发展营造“有温度”的法治化营商环境。
什么情况可以向法院
申请缓减免交诉讼费?
一、缓交诉讼费的情形<<<<
1、追索社会保险金、经济补偿金的;
2、海上事故、交通事故、医疗事故、工伤事故、产品质量事故或者其他人身伤害事故的受害人请求赔偿的;
3、正在接受有关部门法律援助的;
4、确实需要缓交的其他情形。
注:诉讼费用的免交只适用于自然人
二、减交诉讼费的情形<<<<
1、因自然灾害等不可抗力造成生活困难,正在接受社会救济,或者家庭生产经营难以为继的;
2、属于国家规定的优抚、安置对象的;
3、社会福利机构和救助管理站;
4、确实需要减交的其他情形。
注:人民法院准予减交诉讼费用的,减交比例不得低于30%
三、免交诉讼费的情形<<<<
1、残疾人无固定生活来源的;
2、追索赡养费、扶养费、抚育费、抚恤金的;
3、最低生活保障对象、农村特困定期救济对象、农村五保供养对象或者领取失业保险金人员,无其他收入的;
4、因见义勇为或者为保护社会公共利益致使自身合法权益受到损害,本人或者其近亲属请求赔偿或者补偿的;
5、确实需要免交的其他情形。
如何申请诉讼费缓减免呢?
一、申请一审缓减免交
诉讼费应当提供的材料
1
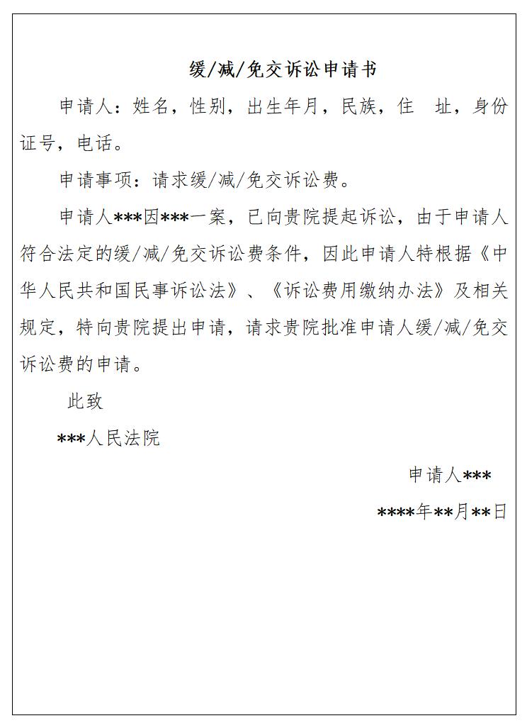
缓减免交诉讼费申请书1份 ;
2
交纳诉讼费通知书原件;
3
申请人身份证及复印件1份;
4
符合缓、减、免交诉讼费情形的证明材料原件,如街道(乡镇)政府、民政部门或者工作单位出具的证实本人及其家庭经济确有困难的证明等;
5
填写送达地址确认书;
6
其他材料。
二、申请上诉案件缓减免交
诉讼费应当提供的材料
1
缓减免诉讼费申请书1份;
2
交纳诉讼费通知书原件;
3
申请人身份证及复印件1份;
4
一审判决书原件1份;
5
上诉状原件1份;
6
符合缓、减、免交诉讼费情形的证明材料原件,如街道(乡镇)政府、民政部门或者工作单位出具的证实本人及其家庭经济确有困难的证明等;
7
填写送达地址确认书;
8
其他材料。
注:原告、上诉人不能同时申请缓交、减交或者免交诉讼费用,只能选择其中之一提出申请
什么时间提交缓
减免交诉讼费申请呢?
原告起诉一审民事案件、行政案件的,可以在接到交纳费用通知之日起七日内向诉请法院书面申请缓交、减交或者免交诉讼费用;上诉人上诉二审民事案件、行政案件的,可以在提起上诉的同时通过原审法院向上级法院提交诉讼费用缓交、减交或者免交申请。
法院什么时间能够
答复当事人的申请?
当事人提出的缓交、减交或者免交诉讼费用申请由法院立案庭负责审查,应在收到申请之日起五日内按照实际情况分别作出决定,并将理由和依据书面通知当事人:
不符合缓交、减交或者免交诉讼费用规定条件的,驳回当事人的申请,当事人须在接到交纳费用通知之日起七日内交纳诉讼费用,逾期交纳将按自动撤诉处理;
符合缓交诉讼费用规定条件的,同意当事人的缓交申请,规定缓交期限,要求在缓交期限届满后七日内交纳诉讼费用,逾期不交将按自动撤诉处理。
符合减交诉讼费用规定条件的,同意当事人的减交申请,规定减交金额,要求在接到交纳费用通知之日起七日内交纳其余的诉讼费用,逾期交纳将按自动撤诉处理;
符合免交诉讼费用规定条件的,同意当事人的免交申请。
申请书有模板吗?

原标题:《“您好,您的诉讼费可以缓交!”》

