从重处罚!事关张家口全体学生、教师!10月15日起实施!
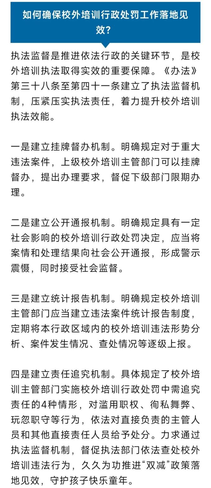
据教育部网站消息,近日,教育部印发了《校外培训行政处罚暂行办法》(教育部令第53号)(以下简称《办法》)。《办法》自2023年10月15日起施行。
教育部校外教育培训监管司负责人就《办法》有关问题
回答了记者提问
↓↓
对自然人、法人或者其他组织擅自举办校外培训机构的行为,如何处罚?
擅自举办校外培训机构(民办学校)是民办教育促进法明令禁止的违法行为(第六十四条),一些“黑机构”搞恶性竞争,导致“劣币驱逐良币”,扰乱行业生态,损害家长和学生权益。
《办法》第十七条根据行政处罚法授权(第十三条),列明了擅自举办校外培训机构的认定情形,规定自然人、法人或者其他组织未经审批开展校外培训,同时符合线下培训有专门的培训场所或线上培训有特定的网站或者应用程序、有2名以上培训从业人员、有相应的组织机构和分工的,即构成擅自举办校外培训机构,责令停止举办、退还所收费用,并对举办者处违法所得一倍以上五倍以下罚款。
对自然人、法人或者其他组织未经审批有偿开展学科类隐形变异培训的行为,如何处罚?
未经审批擅自有偿开展学科类隐形变异培训,存在培训环境安全风险、培训内容危害风险、“超标超纲”违背教育规律风险、从业人员侵害学生风险、“退费难”风险等各种隐患,既容易损害家长权益和学生身心健康,又可能使全社会陷入“教育内卷”无益竞争的泥潭。必须把隐形变异培训问题整治作为巩固校外培训治理成果的重要内容,依法坚决予以打击。
《办法》第十八条根据行政处罚法授权(第十三条),明确了擅自有偿开展学科类隐形变异培训的情形,列举了“转线上”“转地下”“换马甲”等三种隐形变异行为及兜底条款,规定了警告直至10万元以下罚款的法律责任。同时,《办法》第十六条规定对中小学在职教师擅自有偿开展学科类培训的行为,依法从重处罚。
对为违法违规培训活动提供线下场所或线上渠道且拒不改正的行为,如何处罚?
违规提供线下场所或线上渠道为违法违规培训活动提供了基础环境,一些协助者在执法人员责令改正后仍然拒不改正,必须依法予以处罚,从源头上予以治理。
《办法》第十九条明确规定,自然人、法人或者其他组织知道或者应当知道违法校外培训活动的情况存在,仍为其提供场所的;网络平台运营者知道或者应当知道其用户通过即时通讯、网络会议、直播平台等方式违法开展线上校外培训,仍为其提供服务的,首先责令其限期改正,对逾期拒不改正的予以警告或者通报批评。
对校外培训机构培训内容存在影响未成年人身心健康的行为,如何处罚?
学生在参加校外培训过程中的身心健康问题是人民群众关心的首要问题。此前,教育部已出台《中小学生校外培训材料管理办法》,明确规定校外培训材料严禁出现丑化党和国家形象、损害国家荣誉和利益、破坏民族团结、宣扬宗教迷信等内容,不得含有暴力、恐怖、赌博、毒品、性侵害、淫秽、教唆犯罪等内容,不得违背教育规律“超标超纲”开展学科类培训。
《办法》第二十一条明确规定,培训内容违反法律法规和国务院校外培训主管部门有关规定,影响未成年人身心健康的,予以从重处罚,规定了责令限期改正,退还所收费用后没收违法所得,直至责令停止招收学员、吊销许可证件的处罚。
对校外培训机构聘用有性侵前科等违法犯罪人员为学生开展培训的行为,如何处罚?
校外培训机构从业人员的服务对象是中小学生,这不同于一般行业,应当从立德树人、为人师表、保证学生免受侵害的角度,从严把握用人标准,这是最重要的行业底线要求。此前,教育部会同人力资源和社会保障部已出台《校外培训机构从业人员管理办法》,明确规定受到剥夺政治权利或者故意犯罪受到有期徒刑以上刑事处罚的人员,纳入“校外培训机构从业人员黑名单”管理的人员,不得聘用为校外培训从业人员。近期,教育部又全面推行校外培训机构从业人员准入查询制度,开展从业人员性侵等违法犯罪信息集中查询,织密校外培训安全防护网。
《办法》第二十二条明确规定,校外培训机构从业人员的聘任与管理违反法律、法规和国务院校外培训主管部门有关规定的,责令限期改正,退还所收费用后没收违法所得,情节严重的,责令停止招收学员、吊销许可证件。
对校外培训机构拒不执行预收费监管有关规定的行为,如何处罚?
“退费难”“卷款跑路”是人民群众最为痛心疾首的商家无良行为,一些校外培训机构拒不执行校外培训收费价格、收费行为、预收费管理等有关规定,违规收取大额预收费导致“卷款跑路”风险。必须坚持以人民为中心,站稳人民立场,依法予以防范治理。此前,教育部会同有关部门已出台有关政策,明确规定校外培训机构不得收取超过3个月或60个课时的费用,学科类培训收取费用不得超过政府指导价限额标准,非学科类培训一次性收费不得超过5000元。
《办法》第二十二条明确规定,校外培训机构预收费管理违反法律法规和国务院相关部门有关规定的,责令限期改正,并予以警告;有违法所得的,退还所收费用后没收违法所得;情节严重的,责令停止招收学员、吊销许可证件。


原标题:《从重处罚!事关张家口全体学生、教师!10月15日起实施!》

