破解发展之谜,这本书重塑了我的认知
在第一次工业革命中,英国获得了世界的主导权。
在第二次工业革命中,德国、美国崛起,在打破原有格局的过程中,引发了人类历史上两次最大规模的战争,结果以德国落败、美国和苏联成为世界超级大国而告终。
第三次工业革命中,美国牢牢占据世界唯一超级大国的地位,同时中国、日本等亚洲国家也快速崛起,并在不断的竞争和冲突中,构建了当今世界的主要格局。
我们都生活在科技进步的现代文明之下,而这一切几乎都有赖于1700年之后的三次工业革命。在这三个世纪中,人类预期寿命增加了两倍,世界总人口数超过了70亿。


这样一个相对年轻的工业文明,出乎意料地拥有比先前的文明在更短时间内实现彻底变革的能力,因此向工业文明的转变被形容为一场“革命”。
工业革命为什么率先发生在欧洲,而不是世界上其他许多农牧文明中?这个问题对于我们理解欧洲经济与世界经济,理解现今世界格局大有帮助。

意大利学者维拉·扎马尼,将自己在博洛尼亚大学、约翰斯·霍普金斯大学、狄金森学院等学校教授多年的经典课程“欧洲经济史”,浓缩成一本精简、透彻、易读的《欧洲经济史》,讲述自1700年起欧洲经济、政治、社会历史的整体框架和发展脉络,可谓揭露世界进程、解开发展之谜的史诗级著作。
不同于其他研究该主题书籍的鸿篇巨制,作者从数百篇文献资料中提取重要的部分,书中很多观点另辟蹊径。
不同时代背景下,为什么有些群体比其他群体更为进步?制度与技术创新在其中扮演了什么样的角色?阻碍社会进步的势力是什么?
让我们以点带面地看看维拉·扎马尼的一些代表性观点,重塑思想认知、感受心灵震颤!
Part 1 .
文化的作用超过工具理性
李约瑟在20世纪发出了世纪之问——直到11世纪末,中国和阿拉伯世界要比欧洲更加发达,可为什么诸如工业革命这样的事件发生在欧洲,而不是世界上其他许多农牧文明中?

李约瑟
长期以来,学者们总是借助理性假设来解答这一难题,却忽视了思想观念在决策中的作用。
维拉·扎马尼指出,其实哲学和宗教的世界观,以及它们所带来的各种社会组织,还有后来的各种政治和经济制度,在决定不同社会的进步程度中发挥了真正的战略性作用。
有关制度的话语和决定制度的文化远远超出工具理性,为了解释这个基本原则,他引入了“路径依赖”概念。
路径依赖
由保罗·大卫(Paul David)提出,他认为许多有关技术和制度结构的解释都源于特定的历史进程,而不是普遍有效的理性经济法则 。在这一系列的事件中,其中有一部分是随机的,但最终所有开始时的可能选项都会关闭,并将选择限定为能够结晶的构造。
有了这一解释工具,我们可以尝试比较晚期的主要农业文明。

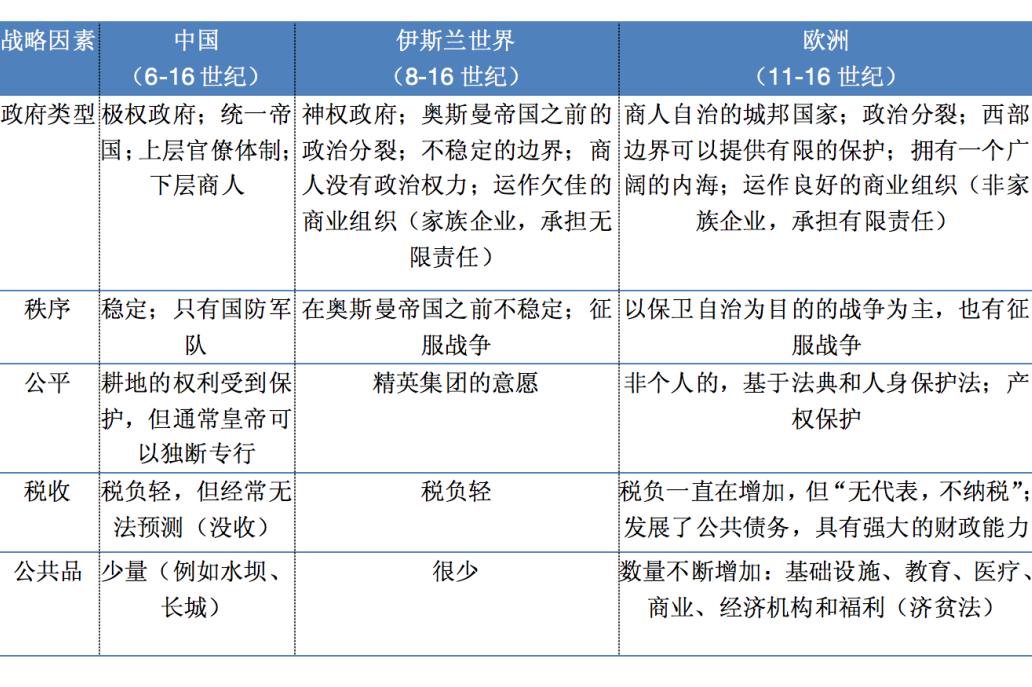
发达农业文明经济发展的战略因素比较
三个文明很早便有了文字、制造、商业以及由此引发的城市生活,尽管农业还是最普遍的活动。
它们虽然基于不同的宗教和哲学,但对人类理性这样的伦理美德以及文化、艺术传播有着共同信念。在这些特征的基础上,它们有能力取得重要的技术和科学进步,并开展商业活动。
三种文明在几个基本维度上呈现出差异。第一个维度是政府的类型:自由主义或极权主义。前者倾向于压榨性制度,后者建立了包容性制度,压榨性制度带来的发展随着时间的推移不可避免地会受到限制,而包容性制度带来的发展则是可以持续和积累的。
第二个维度是秩序,由第一个维度直接产生。大国拥有许多内部资源,它们的关注点在于维持现状,更倾向于孤立主义和自卫;而小国总希望变得更大,因而会发动征服战争。从这个角度来看,欧洲的分裂比中国的大一统给经济增长带来了更大的激励,而这是以欧洲自中世纪至 20 世纪的长期战争状态为代价的。
第三个维度——法律意义上的公正——当与政府体制连同起来看时,便极其重要。如果政府是极权政府,那么公正将是专制武断的;而如果是代议制政府,还有后来的民主政府,那么它至少在原则上是“对所有人平等的”, 并且它不会带来特权。
维拉·扎马尼认为,文化、信仰、制度,决定了各种文明在16—18世纪的不同经济命运。欧洲懂得如何营造一个有利于技术和制度创新的环境,而这些为与投资相关的经济核算奠定了更加坚实的基础。
Part 2 .
差异化效仿可以带来后发优势
马克思曾说,工业较发达的国家向工业不那么发达的国家所显示的,只是后者未来的景象。

马克思和恩格斯
可是,一个阶段应如何过渡到另一个阶段?什么样的机制在恰当时机导致真正企业家精神产生?政府所扮演的角色以及各国之间的相互影响在其中发挥了怎样的作用?无差异效仿似乎没法解释这些问题。
于是,“差异化效仿”便成为我们分析问题的新视角。如果将欧洲各国与作为领先国家的英国进行比较,并以它们所不具备的先决条件的重要性和数量进行相应排序。
我们会发现,最接近英国的国家最有可能效仿英国,而且无须等待和进行重大调整。而一国与英国的社会条件差距越大就越难效仿英国,效仿就越有可能出现延迟;随着差距的不断扩大,后发国家的情况自然也变得更为不利。
但效仿者不需要创造新的发明或通过复杂的工作来完善,而这些发明和改进都需要投入时间和资源。
相反,效仿者可以吸收其他国家已经十分完善的技术,实现比先发国家更快的生产力“爆发式”增长,因为先发国家不可避免地会经历更为渐进的试错过程。
如此一来,后发国家如果能够保持增长率优势足够长的时间,那么不仅可以实现经济起飞,而且还有可能赶上甚至超过先发国家。
Part 3 .
福利国家不是造成经济效率低下的原因
第二次世界大战结束后,为了追求一个更加公平公正的社会,福利制度得到了进一步发展。
涉及的主要领域有公共教育、国民健康服务体系、失业贫困救助、养老金,以及针对特殊群体的援助,其他相关方面还包括学习的权利——图书馆、博物馆、 剧院和有组织的公共活动,以及环境保护。

在德国,社会福利来自工业发展;在瑞典则是反过来,全民的社会福利被视为引发经济增长的手段。此外,法律规定社会救助是一项公民权利,而并不是与工作相关的福利,因此它完全由税收提供资金。1946年,瑞典社会民主党政府制订了一项改革计划,包括以高水平的
政府负债来支持社会福利建设。这对生产体系产生了十分积极的影响。新一代工人接受了更好的教育,并做了更充分的准备,使瑞典企业的生产率有了质的飞跃。
人们的生活水平更加稳定且不断提升,反过来又扩大了国内市场。不断增加的收入带来更高的税收,抵消或降低了最初的政府债务。


长期以来,美国一直批评欧洲的福利模式,并始终坚持认为通过个人努力来获得充分的幸福感是个人的责任,与此同时,可以由慈善家、基金会、宗教团体和协会向那些不幸的人提供帮助。
1929 年危机后,随着《社会保障法》的颁布,罗斯福新政提出了对困难人群的援助,即便如此,这依然是一个旨在减少政府义务的体制:除了那些贫困人口,社会风险全部留给了个人。
而在奥巴马执政期间,美国政府才试图去帮助那些不够政府援助贫困标准,但又无力承担保险和养老金的公民,但奥巴马的政策却遭到了强烈反对。
尽管有反对的声音,但是欧洲福利国家本身并不是造成经济体系效率低下的原因——至少只要财政资助与经济增长率相适应,并且福利制度不是在政府预算高赤字的情况下实施的。
Part 4 .
中国和印度经济崛起的对比
尽管是欧洲,而不是其他地区领导了世界经济的发展,但后发国家正在加速崛起,比如我国和印度,维拉·扎马尼注意到两个国家的崛起之路有着很大差别。
发达的农业文明和广阔的国土面积使古代中国没有动力摆脱帝国统治的政治结构。儒家哲学支撑了这个垂直社会,在这个社会中,对社会等级制度的效忠、服从和遵守是和谐生活的基本原则。建功立业的观念非常普遍,但商人的经济活动仍处于边缘地位,因为皇帝和农民阶层之间的联盟是中国古代社会的核心。

自中华人民共和国成立后,直到1976年,中国才与西方重新恢复邦交,中国的经济也开始发生改变。最初发展较慢,随后则迅猛发展。农业实现了自由化,不再由国家经营,而是采用家庭联产承包责任制。中国意识到引进技术的必要性,并建立了经济特区使外国投资和对外贸易成为可能。从那时起,对外开放和民营浪潮席卷全国。
社会主义市场经济不仅使中国发挥了更大影响力,而且它还遵循了中国上千年的传统,自上而下地引导经济发展。中国已经表现得十分出色,世界不再由西方世界所主宰。
与中国相比,印度有一段截然不同的历史。印度没有中国的团结和统一, 其国内情况更加纷繁复杂和多灾多难。随着末代皇帝的去世,印度重新分裂为几个苏丹国,这使得英国东印度公司可以更加轻易地进行商业渗透和征收消费税。
最终,印度的贸易直接依附于英国。殖民化并没有解决印度农村地区的问题。印度密集的人口意味着印度人民始终处于生产不足的状态,无力应对持续困扰该国的饥荒。

印度在许多方面实现了自由化,外国投资和金融领域逐步开放。这些可以提高印度的经济增长率,但仍然比不上中国,部分原因是印度的工业化在中国的工业化之前很早就已经停止了,第三产业和农业部门以极低水平的生产力吸纳了大部分的劳动力。印度的现代化之路依旧漫长。
Part 5 .
第二次国际金融危机以来给我们的启发
2008年金融危机资本主义的第二次重大危机,反思其更深层的结构性原因,以及它可以告诉我们的有关当下世界的状况尤为重要。

首先,我们应当注意到分配不平等的加剧。不平等加剧本身足以解释当下的许多问题,包括消费品的需求增长不足、为扩大产能进行的投资停滞,以及期望高回报的金融活动的投机资本泛滥。
于是我们看到这样一个恶性循环:金融活动的风险越高,产生的动荡就越大,实际投资就越少,后者意味着更多的经济停滞,以及将收入用于投机的更大动机。
其次,我们观察到国际收支的严重失衡,它导致了全球的不稳定和困境。随着金本位制的取消,没有了再平衡机制的规定,一些国家积累了大量盈余,而另一些国家却始终存在赤字。
那些国际收支盈余的国家要么用这些盈余来为其他赤字国家提供资金,从而造成了有害的结果;要么建立了“主权财富基金”,购买世界各地的证券和房地产,这再一次让世界变得不稳定。
最后,导致危机的另一个结构性原因与所谓的“无就业增长”有关。通过用机械、计算机程序和机器人取代劳动力,生产力得到了提高,以至于当投资和需求出现复苏时,就业只是略有增长,而从业人员的比例却下降了。发达国家几乎只在服务业中创造新的就业岗位。但是,服务业包括许多不同的活动,它们是以非常不同的生产流程在进行。
此外,环境和人口也发挥着作用。对于环境,人们担忧的不仅有要给不断增长的全球人口生产足够的粮食,还有威胁人类定居的全球变暖和气候变化所造成的影响。
对于人口,发达国家人口下滑和发展中国家人口仍在增长的截然不同的趋势,暗示着存在巨大的动荡和大规模人口外流的潜在危险。
原标题:《破解发展之谜,这本书重塑了我的认知》

