大一新生如何购买学生票?
2023-08-24 19:35
云南
大一新生注意啦
如果你准备乘坐火车
前往高校报到
可凭录取通知书(原件)
和本人有效身份证件(原件)
到车站人工售票窗口
购买学生优惠票


如果同学们没有时间来车站
也可以拿出手机
打开铁路12306App购买学生票
在添加乘车人时
将优惠类型选为“学生”
或者注册用户时旅客类型选“学生”

购票成功后无需取票
可凭录取通知书原件
及购票时所使用的有效身份证件
通过人工通道进行
身份核验、检票乘车


使用录取通知书
购买的学生优惠票
可以按照规定办理退票改签

这里我们要温馨提示
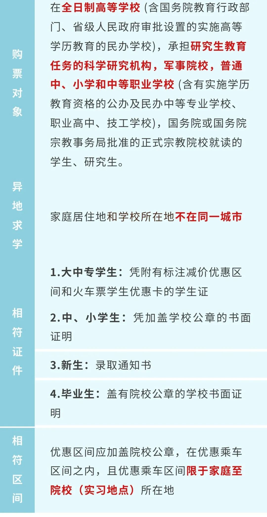
不是所有的学生
都可以购买学生优惠票
也不是想到哪里
都可以购买学生优惠票
优惠乘车区
仅限家庭至院校之间

中国铁路昆明局集团有限公司融媒体中心
图文/视频 | 董京君
编辑 | 赵熠
原标题:《大一新生如何购买学生票?》
特别声明
本文为澎湃号作者或机构在澎湃新闻上传并发布,仅代表该作者或机构观点,不代表澎湃新闻的观点或立场,澎湃新闻仅提供信息发布平台。申请澎湃号请用电脑访问https://renzheng.thepaper.cn。

