这款网红玩具超一半不符合国标!你给孩子买过吗?
一 个 有 温 度 的 公 众 号
x
关注家庭 关心女性 关爱儿童
近年来,
一种儿童“真煮”厨具受到追捧。
这种只有成人手掌大小的儿童厨具,
通过明火或通电加热的方式即可烹饪。
很多想让孩子练习烹饪的家长,很愿意在各种节日,
给孩子买一套做礼物。
今年上半年,
江苏省消费者权益保护委员会发布了
儿童“真煮”厨具比较试验分析报告,
报告内容显示:
10批次样品中,
有7批次不符合相关标准要求,
存在产品标识不清、
电器性能有安全隐患、
重金属超标等问题。
01
检测样本和试验结果
儿童“真煮”厨具产品兼具了玩具、餐具以及家用电器的三类产品的属性,因此要依据儿童玩具标准、食品接触材料及制品安全国家标准、家用和类似用途电器的安全标准等三方面的标准体系进行检测。
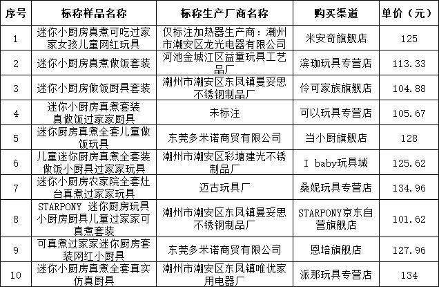
10批次不同品牌的样品基本信息
↓↓↓
检测依据↓↓↓
3个批次样本未按要求进行标志标识↓↓↓

以上3个批次样本不符合相关标准要求,部分样品纯粹由销售方拼凑组合而成,玩具整体以及加热器以外的材料和部件均找不到厂家和标识信息,产品存在较大的安全隐患。标志和使用说明是消费者安全使用商品的依据之一,缺少标志和使用说明易使儿童错误使用玩具而发生划伤、烫伤、触电等意外伤害事件。
部分电器性能不符合相关标准要求
↓↓↓
电器性能关乎儿童厨房“真煮”厨具的使用体验和使用安全,是衡量其是否符合质量安全要求的重要标准。本次检验中,发现部分儿童厨房“真煮”厨具不符合相关要求,其中电源连接线和外部软线不符合标准要求4批次、输入功率和电流项目不符合标准要求1批次。个别样品铬金属超标
↓↓↓
食品接触金属材料及制品中的重金属含量是衡量产品安全的重要指标。迁移元素铬超标,会对孩子的生长发育产生较大危害,会对其肝肾功能产生较大负荷,长此以往排不出去,也会产生积蓄性的中毒,甚至有可能致畸致癌。
02
存在安全隐患
在这次比较试验中还有一些安全问题被发现,比如,有一些产品的锅具手柄、盖耳存在缺乏起码的防烫设计。众所周知,儿童的皮肤比成人的更加稚嫩,所以这样的产品,儿童使用中存在很高的烫伤风险。
南京市质检院户外中心高级工程师 唐方:我们发现一款金属锅,它的金属部件包覆在木手柄上,金属部件较长,而且又没有覆盖措施。所以在小孩玩耍或者炒菜的时候十分容易烫到,这个产品就是它的防烫措施没有做好,存在较高的烫伤风险。
此外,比较试验结果还发现了部分产品为“三无产品”:比如无产品合格证或者合格证信息不全等。
此前关于儿童真煮厨具的安全性上,就已经存在不少质疑:央视网曾做过一项安全模拟实验:
记者在网上购买了一套明火款厨具,这套厨具的使用说明书中标明:使用时间不得超过40分钟。
结果,消防员在锅中加入食用油,燃烧7分钟后,灶台突然爆裂!
在小红书上,一名测评博主测评了8款迷你厨房产品,发现这些产品加热完食物后余温依然很高,很容易烫伤小朋友,更有部分产品的不锈钢材料存在以次充好的现象。
从以上试验、测评结果可以看出,对小朋友来说,此类产品确实存在一定的安全隐患,且具有较高的风险性。03
消费小贴士
家长们选购这些儿童厨具应格外谨慎,为了避免让孩子玩玩具的过程发生危险,以下三个消费小贴士,提醒您购买时应注意:
认准标志标识,正规渠道购入
当前市场中,儿童“真煮”厨具多而乱,可能存在食品安全和用火、用电的风险,建议消费者选择信誉高的店铺和品牌产品购买,最好购买正规渠道销售、正规厂家生产、标明产品执行标准、具有国家强制性产品认证“CCC”标志的产品,确保使用安全。
关注玩具质量,查看包装及产品
尽量选择包装密封性好的产品,认准有外包装和标识,整套产品的生产厂名、厂址明确的产品。对于缺少销售包装,只有快递盒打包的产品要谨慎购买。
购买前可以看看产品里面各种器具做工是否光滑,确认是否有容易割到孩子的锐利边缘、尖端;可以用手摸一摸不锈钢材质上涂料是否有脱落现象;看一看金属部件的色泽,对于色泽暗沉、发黑的不锈钢制品谨慎购买。
加强安全意识,全程监护指导家长作为监护人,也应做好必要的示范、指导和保护工作,培养孩子厨房安全意识。建议家长在使用厨具前,陪同孩子仔细阅读产品说明、警示信息、注意事项等内容;
在烹饪过程中引导教育孩子正确使用明火和电器,如果用到刀具或电器,则应格外注意防火、防烫、防割伤等危险;在使用后及时指导孩子关闭电器灶具,检查确认后再离开。
家长们给孩子买玩具时
一定要擦亮眼睛
辨别所购商品是否符合标准
做好示范、指导工作
保护孩子的安全
原标题:《这款网红玩具超一半不符合国标!你给孩子买过吗?》

