聚焦28个风险点!秦皇岛市出台肉制品生产企业食品安全风险及防控措施清单
2023-08-10 12:40
河北
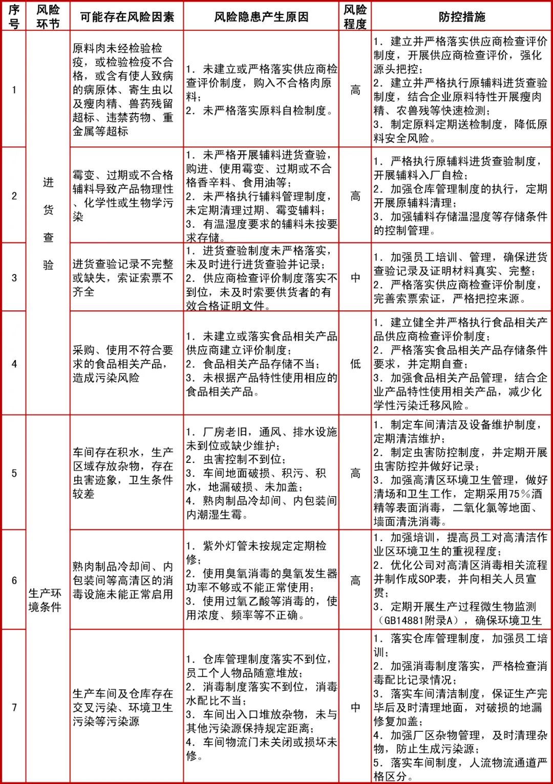
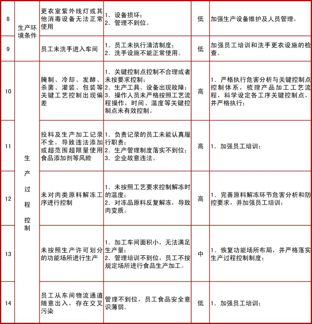
措施清单
为进一步推进高风险的肉制品生产企业落实主体责任,切实加强肉制品生产企业产品质量控制,积极防控食品安全风险,提升食品安全保障水平,日前,秦皇岛市市场监督管理局发布了《秦皇岛市肉制品生产企业食品安全风险及防控措施清单》。
该《清单》结合近年来肉制品生产企业日常监管问题集中的关键环节,进一步细化肉制品生产企业风险防控措施,从进货查验、生产环境条件、生产过程控制、贮存及交付控制、食品标识标注、不合格品管理和食品召回、从业人员管理以及产品检验结果8个方面,确定28个风险点,并明确每个风险点产生原因和防控措施。
有了这张《清单》,意味着肉制品生产企业可以在日常生产管理中,根据自身的产品类型、加工工艺、人员以及设备等具体生产条件和产品工艺,对照《清单》明确适用本企业的风险排查措施,重点对高风险点进行梳理,完善风险管理制度。
一旦在日常管理中发现各类风险隐患点,可以及时对照《清单》中的风险产生原因进行分析,并按照防控措施一一整改落实,帮助企业形成适合企业风险隐患排查及整改机制。





原标题:《聚焦28个风险点!秦皇岛市出台肉制品生产企业食品安全风险及防控措施清单》
特别声明
本文为澎湃号作者或机构在澎湃新闻上传并发布,仅代表该作者或机构观点,不代表澎湃新闻的观点或立场,澎湃新闻仅提供信息发布平台。申请澎湃号请用电脑访问https://renzheng.thepaper.cn。

