省级“双减”典型案例︱徐州市矿山路小学:护眼工程“333” 助力“双减”有亮度
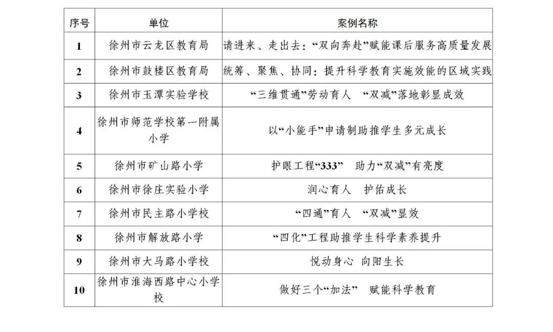
在义务教育“双减”政策实施两周年之际,为进一步总结推广全省义务教育阶段“双减”工作成效和经验,深入了解广大家长和学生的获得感情况,近日,江苏省教育厅办公室印发《关于推广义务教育“双减”工作成效显著典型案例的通知》,公布了60个“双减”工作成效显著典型案例,我市共有10个案例成功入选,位列全省地级市首位。
我市入选案例名单
这些案例究竟有哪些独到之处?我们一起来逐一探究。
今天,
一起走进矿山路小学,
学习他们的先进经验和做法。
护眼工程“333” 助力“双减”有亮度
徐州市矿山路小学
徐州市矿山路小学扛牢“双减”工作责任,通过打造“333”护眼工程——即三个强化、三点融合、三方联动,呵护儿童光明的未来,守护学生身心健康成长。“双减”实施两年以来,全校学生近视率以每年1.5-2%的速度递减,2022年学生近视率为30.84%,学校受邀在江苏省近视防控高峰论坛作经验分享。在“双减”的背景下,学生的视健康得到保障,学校获评江苏省儿童青少年近视防控示范学校。
01
三个强化,打造儿童“护眼”主战场
强化课程,为健康涂上护眼色。在课后服务时间,通过供给指向学生健康成长的“七绿课程”,即绿色体育、绿色护眼、绿色环保、绿色劳动、绿色社会实践、绿色心理和绿色公益课程,增强学生体质,塑造健全人格、实现个体成长的生态平衡,为青少年近视防控保驾护航。
七绿课程强化环境,为教室点亮护眼灯。实施健康教室行动,每间教室安装专业的护眼灯和黑板灯,光线柔和清晰,防止黑板反光;每张课桌椅的高度,都是根据学生身高坐高标准调节配备;“健康三宝”即身高表、视力表、体重秤进教室,护眼设备覆盖率达100%。
教室护眼灯强化管理,为视力拉起警戒线。学校建立监测预警机制,筑牢学生视力健康的“三级防线”:学习环境监测防线,落实日常视力保健;用眼行为影响因素监测防线,加强群体干预;双眼视功能监测防线,开展针对性的个体干预和动态管理。通过有效干预,边缘视力改善率达88.38%,弱视改善率达91.67%。
02
三点融合,形成儿童“护眼”主动脉
融合阳光体育活动。学校一直将运动作为提高学生体质健康的重要手段,操场设立多元活动区角,班级设置特色锻炼器材,面向学生提供丰富的“每日健康打卡”任务,包括课间活动、远眺时间、阳光体育的五禽戏等,确保每天一小时体育活动有质有量。“双减”后的学生体能优良率从43.62%上升到47.01%,提高率达3.39%;肥胖率由38.8%下降为29.7%,下降率为9.1%。
融合体育运动融合劳动教育。学校依托向阳苗圃开展以“四季瞳话”为主题的劳动实践,形成劳动教育校本化、定制化的“劳动+”课程,各班认领班级责任田,种植护眼食材,制作本草护目眼罩、明目汤羹,提高学生对“人与自我”“人与自然”的关注,学生劳动参与率达99.67%,其中每天都参与的学生达28.33%。
融合劳动教育融合课后服务。学校为每个孩子订制“温情小书包”,包含课外书籍和体育器材,实现了“大书包放在校,小书包背回家”。学校在课后服务时间开设足球、茶艺、泥塑、STEAM、戏剧等58种社团,社团活动中学生排演《神目国历险记》、开展专题项目化学习设计护目宣讲吉祥物、制作立体眼镜等,课后服务率由开始的90.3%提高到98.6%。
融合课后服务03
三方联动,集结儿童“护眼”主力军
学校行动“往高处行”。开展“1+X”护眼行动,“1”是以保护学生视健康为中心,“X”是一系列依托护眼开展的主题活动,即开展每年四次学生视力检测活动、邀请近视防控专家进校园、开展爱眼护眼健康月活动等。通过学校活动、班级活动、儿童自主三级爱眼活动,全面提升学生近视防控的意识。
家庭教育“往深处走”。学校构建近视防控的家庭支持系统,开展“慧眼饮食我来做”的健康饮食宣传、“发现我家的一抹绿”远眺活动、对电子产品说“NO”“我和爸妈看徐州”户外活动等,经数据诊断,每天放学后亲子锻炼30分钟以上的达32.5%,学生电子产品接触时长从2020年的平均1.75小时/日,至2022年下降到平均0.35小时/日。
社会力量“在宽处做”。用好社会大课堂,拓展58个校外场馆、基地、园区等面向学生开放,学生参与率达92.5%。联合社区、校外辅导员、社区卫生服务中心,成立“预防近视科普小分队”,学生参与率达68.5%,通过科普宣讲、社区公益、录制科普节视频等呼吁全社会关注儿童青少年视力健康。
三方联动原标题:《省级“双减”典型案例︱徐州市矿山路小学:护眼工程“333” 助力“双减”有亮度》

