杭州顶级富人区"炸锅" !火灾过后,消防整改又卡住了
来源:e公司
杭州“武林壹号”有着“浙江第一豪宅”之称,一场火灾过后,围绕着小区的消防整改,正牵动着社会的广泛关注。
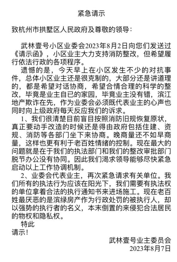
8月7日,落款单位为“武林壹号业主委员会”的一份《紧急请示》,在朋友圈不胫而走,核心内容是,小区消防整改方案应与业主们协商沟通;执法应该在阳光下进行,需要有执法权的单位拿着合法的执行通知书进场施工 。

消防整改“卡住了”
8月7日,武林壹号较往日更加“热闹”,一边是亟待进场的消防整改施工队,另一边是堵住大门不让放行的业主们。双方的僵持,引起了很多行人驻足观望。
“小区业主们对消防整改没有问题,都很支持。但是,业主们对此次整改提出的诉求,却没人理睬,而今还要强行进场施工。所以,在今日(8月7日)上午施工队准备进场时,出现了一些对抗的场面。”一位武林壹号的业主对证券时报·e公司称。
武林壹号的消防整改背后,是一场引发外界广泛关注的火灾。据杭州消防通报,7月15日下午14时50分许,拱墅区一高层住宅11楼发生火警;15时40分许火势控制。燃烧物质系家具,现场未发现人员伤亡。
7月27日,武林壹号的业主们收到开发商杭州滨绿房地产开发有限公司《告知书》,主要内容包括:目前,因武林壹号园区内消防车通道和登高绿地仍被绿化占用,导致消防安全隐患严重,危机公共安全。
依据《中华人民共和国消防法》、《浙江省高层建筑消防安全管理规定》相关规定,任何的单位和个人不得占用、堵塞、封闭消防车通道和消防登高场地,影响消防车通行和灭火救援。根据杭州市拱墅区消防救援大队《责令限期改正通知书》的要求,滨绿房地产公司将于近日实施消防整改工程,即按照原消防验收竣工图对园区内消防车通道和登高场地进行原状恢复”。
此次武林壹号的消防整改中,小区业主们的诉求是什么?
“简单来说,这次小区的消防整改中,既要满足消防要求,也要绿化率尽量高。但现有的施工迹象和准备,达不到业主们的诉求”,上述武林壹号的业主称,收到《告知书》后,作为整改的利害关系人,业主们积极参与开发商和街道办有关部门的沟通工作,希望开发商与业主商定整体的改造方案和相关的补偿方案,但是却未能如愿。
涉事开发商违规被罚
作为浙江的顶级豪宅小区,武林壹号居住着许多的民企董事长、上市公司高管、互联网新贵。曾有人做过估算,按照每户家庭5亿元估算,800多个家庭的社会财富,约占到了当年浙江GDP八分之一。
打造武林壹号这个标杆项目的开发商,是浙江本土两家知名的房企——滨江集团和绿城集团。2006年9月,绿城集团联手滨江集团以36.3亿元的高价战胜华润置地,将杭州拱墅区湖墅南路杭州汽车发动机厂地块收入囊中,刷新当年杭州“地王”纪录。
为了开发该项目,2007年12月,绿城集团与滨江集团专门成立了杭州滨绿房地产开发有限公司,其中,滨江集团持有50%的股份,绿城中国的控股子公司杭州绿智科技有限公司和杭州添惠投资管理有限公司,分别持有25%的股份。
拿地6年后,武林壹号于2013年正式开盘,当时开盘价高达7.5万元/㎡。最近一两年,武林壹号300㎡左右户型成交均价约13万元/㎡,500㎡以上大户型成交均价,大概15万元/㎡。
“当时购房时,除了优越的地理位置,房子的高品质,小区的高绿化率,园区的景观,也是业主们选择武林壹号的重要因素。相反,如果小区的绿化率下降、景观受损,房子的价格就会打折。现在小区消防要求整改,责任在于开发商,与业主方没有关系。所以,在这次消防整改中,业主们提出了诉求,可惜未得到采用。”另一位武林壹号的业主对记者称。
企查查显示,2023年8月2日,杭州市拱墅区消防救援大队作出行政处罚,杭州滨绿房地产开发有限公司2023年07月16日占用、堵塞、封闭消防车通道的行为,违反了《中华人民共和国消防法》第二十八条的规定,根据《中华人民共和国消防法》第六十条第一款第五项的规定,对当事人作出如下行政处罚决定:给予杭州滨绿房地产开发有限公司罚款人民币5万元的处罚。
违规占用消防通道并非个案
实际上,为了追求景观,追求绿化,消防通道被占用的情况,在杭州楼市并不鲜见。
2017年,震动全国的杭州保姆纵火案,也存在类似的安全隐患。该案件发生在一个名为蓝色钱江的小区内,也是杭州的豪宅项目,大面积房源的二手房单价也在10万元/平方米以上。
杭州市公安消防局当时接受媒体采访时曾表示,小区的物业消防安全管理存在落实不到位的问题。其中存在消防车道被绿化覆盖,影响消防车辆通行、停放的现象,此外还有室内消火栓箱门用大理石装饰包裹,部分开启不便等情况。
2021年,杭州的河滨之城小区发生过一场火灾,期间也出现了小区消防通道被改为绿化的情况。当时的报道显示,小区内路面较窄,消防车抵达现场后无法开到着火的楼栋下。同时,事发住宅楼的消防登高面旁边,则是有台阶的绿化带。
据当地媒体报道,该小区在2016年6月进行消防验收时是具备消防通道的,但验收后建设单位擅自将消防车道改做绿化。
根据我国《消防法》相关规定,任何单位、个人不得损坏、挪用或者擅自拆除、停用消防设施、器材,不得埋压、圈占、遮挡消火栓或者占用防火间距,不得占用、堵塞、封闭疏散通道、安全出口、消防车通道。人员密集场所的门窗不得设置影响逃生和灭火救援的障碍物。
“根据相关规定,新房在交房验收时需要经过严格的消防验收,消防车道要保证消防车安全、快速通行,同时住宅楼旁有消防登高面等保证救援作业。为什么这些违规占用消防通道的现象,直到事故发生后才被发现;当初是如何通过项目验收;违规改造后为何能长时间规避检查,这些问题值得深思。”业内人士称。
原标题:《杭州顶级富人区"炸锅" !火灾过后,消防整改又卡住了》

