这些费用全免!优待细则来啦 →
2023-08-04 16:59
广东
八一前夕
广州市首批首家
退役军人优待定点医院
落户广州白云山医院

▲ 7月31日,广州白云山医院正式揭牌成为首批首家广州市退役军人优待定点医院退役军人和其他优抚对象
在该医院就医
可在享受普惠医疗保障的同时
叠加享受
优先、优质、优惠的医疗服务


优待细则来啦~01
优待对象:
1.退役军人;
2.烈士遗属、因公牺牲军人遗属、病故军人遗属(指烈士、因公牺牲军人、病故军人的配偶、父母或抚养人、子女,以及由其承担抚养义务的兄弟姐妹);
3.现役军人及其家属(配偶、父母或抚养人、子女)。
(上述优待对象不设户籍限制,优待对象在结算相关费用时需出具相应有效证件(证明),如退役军人优待证、“三属”优待证、残疾军人证、立功受奖证明等。)
02
优先项目:
为退役军人和其他优抚对象提供挂号、计价、取药、检查、就诊、体检和入院七个优先服务。
03
优待项目:
1.在门诊住院部设置退役军人挂号、就诊、检查、计价、取药等专用窗口,并设置醒目的标识;
2.在门诊部设立退役军人休息区;
3.临床住院科室设立2-3间退役军人病房,并设立退役军人床位。
04
优惠项目:
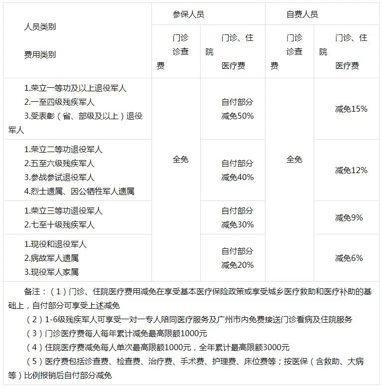
1.全免部分
2.门诊住院费用优惠
3.体检费优惠(体检减免每年享受1次)
4.下列情况不列入减免范围
广州白云山医院2021年,原南部战区总院一五七分院撤销编制重新组建医生集团公司,广州白云山医院引进了一五七医生集团,极大地丰富了优质医疗资源,提升了医院的诊疗水平。
自去年评定为三级综合医院以来,广州白云山医院整体综合实力持续提高。目前,医院设置有20余个临床科室及医技科室,还设有PCR检测实验室,各专科门诊24小时提供医疗检查、检验及救治服务。
♢ 医院地址(门诊楼):白云区同泰路1496号♢ 公共交通:
①白云山制药厂总站(公交站):179、219、56、836、83、864、夜24;
②白云山制药厂(公交站):126、502、792A、804A、832、833、864、夜90、夜95、高峰快线19、高峰快线48;
③同和(公交站):862、560、504、B6、882、923、高峰快线29;
④地铁三号线同和站D出口步行约5分钟。
指尖点一点
获悉白云新鲜事
点击卡片
进入“广州白云”微信小程序
原标题:《这些费用全免!优待细则来啦 →》
特别声明
本文为澎湃号作者或机构在澎湃新闻上传并发布,仅代表该作者或机构观点,不代表澎湃新闻的观点或立场,澎湃新闻仅提供信息发布平台。申请澎湃号请用电脑访问https://renzheng.thepaper.cn。

