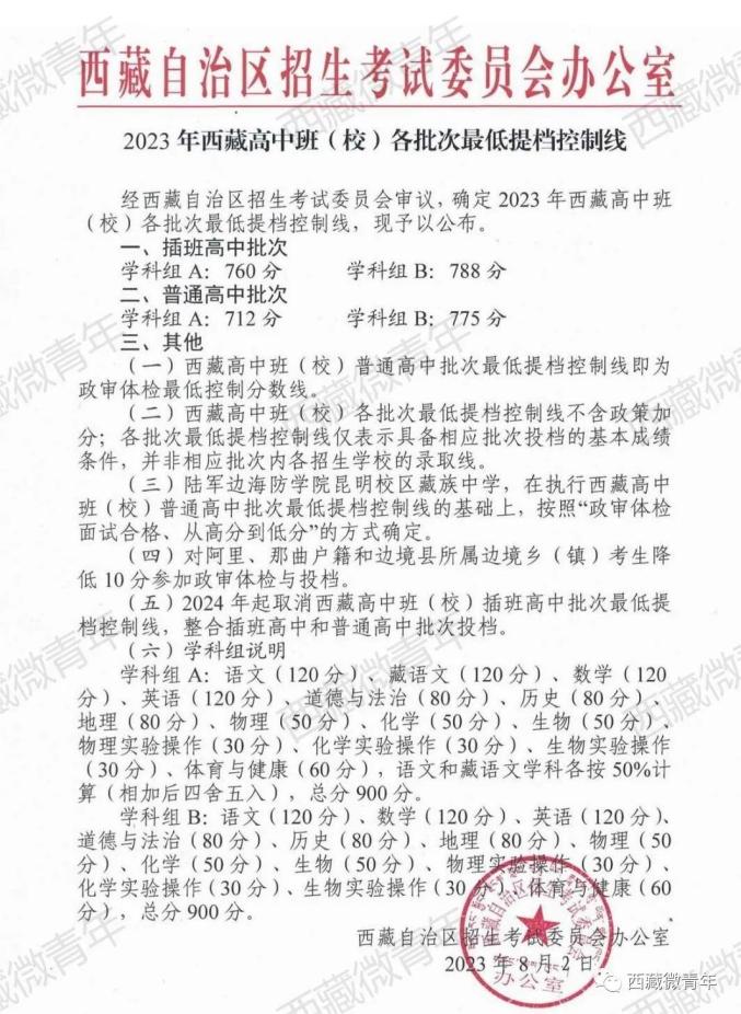
2023年西藏高中班(校)最低提档控制线公布!
热点新闻
·考上清华!这个藏族少年懂事得让人心疼·名单公示!·公开遴选工作通知
新闻+西藏高中班(校)二次志愿填报操作说明
(学生用户)
1.报考西藏高中班(校)上线生源可访问西藏自治区高中阶段学校招生信息管理系统(http://zk.zsks.edu.xizang.gov.cn:8082),在平台首页选择“考生报名”,进入登录界面。
2.进入系统后,点击上方“志愿填报”菜单,再点击“二次志愿填报”菜单,可进行西藏高中班(校)志愿二次填报。
(1)志愿填报界面顶部,显示有当前填报时间段,在时间段内考生可重复填报,时间段结束填写信息自动锁定,无法修改编辑。(若考生存在征集的情况,应该按要求再次或多次进行填报)
(2)分三个批次采集,分别对应有2、8、6个志愿选项,并设置本批次是否服从调剂。注意:提前批次(陆军边海防学院昆明校区藏族中学)已在前期报名阶段完成采集,本次填报不再采集。
(3)通过红色框的下拉箭头可查看该批次招生院校计划、范围、说明等信息,点击选中即可进行选择。注意:同批次下的同一院校不可重复选择。
(4)通过点击下拉框“请选择(重选志愿)”可清除当前选择的志愿信息。注意:同批次下清除当前志愿时,后续志愿同时清除;若清除当前志愿后,无法立即重新选择该处志愿,建议将本批次全部清除重新选择。
(5)在“初次填报”时间段内,插班高中批次、普通高中批次和所有院校均开放填报;在“征集”时间段内,根据征集批次和院校剩余计划情况确定。
(6)此界面上方有“填报说明”,下方有“保存志愿”功能,志愿必须保存才有效。
3.“志愿表”打印说明:
(1)可使用二次志愿填报界面最下方的“下载志愿表”“打印志愿表”功能进行打印,自行签字后上传到系统中。打印时请注意界面上方提示的状态,即“初次填报”或“插班高中第一次征集”……、“普通高中第一次征集”……字样。(若考生存在征集的情况,应该按要求再次或多次进行打印)。
(2)志愿表同步显示当前状态下的考生基本信息、照片、政审体检状态、志愿填报信息等。
(3)当政审和体检状态非“合格”时无法打印,且考生应主动联系地市招生办或西藏初中班(校)处理。
(4)一旦填报志愿发生变更,须重新打印志愿表,签字后重新上传。招生录取以系统中最终存储的志愿数据为准。
2023年报考西藏高中班(校)考生成绩分数段
还有这些信息值得关注!原标题:《2023年西藏高中班(校)最低提档控制线公布!》

