孤立,一种制造悬念的工具
本文选自《悬念》简·K.克莱兰 著
中国人民大学出版社
孤立,一种制造悬念的工具
孤立可以磨练强者,但也可以碾碎弱者。为了充分利用这个复杂工具的多方面优势,你需要了解它的强大功能。
孤立有两种类型:物理孤立和社交孤立。
当一个人被阻止与其他人互动时,就会发生物理孤立。社交孤立则产生于人们觉得自己无法融入社会时;或当人们被回避、被霸凌,或因其他原因不能归属于某个群体时;又或者在人们内心中的某些东西阻止他们加入某个群体时。
压倒性的证据表明,人类是天生的社会性生物。社会心理学家报告说,我们希望被需要。我们想要被喜欢。我们希望成为各种团体的一部分,从宗教组织到非营利组织,从狩猎俱乐部到读书俱乐部,从社区组织到政党。
人类似乎天生喜欢社交。参加社交活动的人更快乐,寿命更长。即使是内向者和隐士,他们虽然可能不愿意加入社交活动,但也能从中受益。
忍受孤立很少不对人产生负面影响。被孤立与各种身体疾病有关,如心脏病。它还与抑郁和焦虑密切相关,是人们自杀或试图自杀的重要原因之一。当人被排除在社会互动之外时,他们就会像植物一样枯萎。
孤立也可能是某些状况带来的伴随影响或副作用,如精神分裂症、自闭症、焦虑、被回避、监禁、家庭暴力和移民。了解如何使用每一种孤立来开发或强化故事,将助你写出更可信的角色和情境。它反过来又能增加故事的紧张感和悬念。
本文配图|Valeriya Simantovskaya当孤立成为情节的中心
这些以研究为基础的、关于孤立的事实可以作为故事的基本前提或主题,或者用于增加行动场景和人物的可信度。
让我们先看看使用孤立 (物理的和社交的)来推动行动、揭示角色和构建悬念的例子。
你应该还记得简的 《》的一个好处是将整个故事弧线分解成若干易于管理的小块,这样你就可以从一个情节点写到下一个情节点,从而使写作过程更容易掌控。
无论你是否已经完成了路线图的绘制,还是仍处于构建情节的思考阶段,都可以添加孤立元素。你的整个故事可以专注于寻找群体,或者添加一些孤立元素来增加特定场景的紧张感。只是简单地将孤立的一个或多个方面插入角色的幕后故事或情境中,也能够增加悬念。
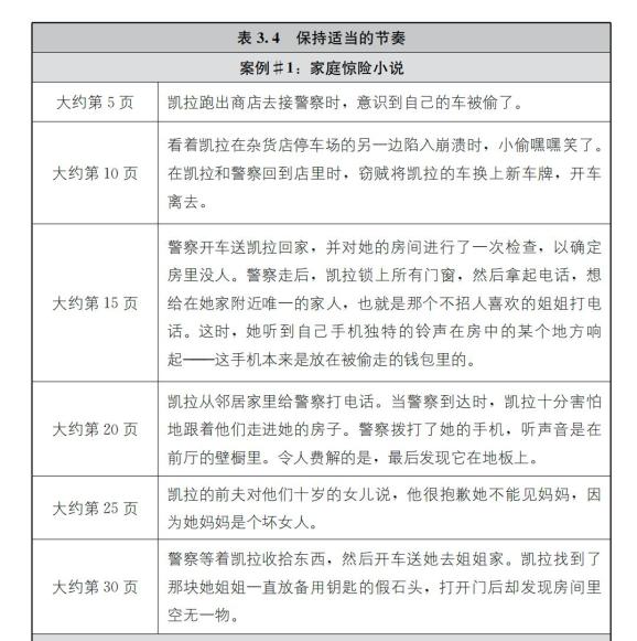
例如,在家庭惊险小说案例中 (见表3.4),凯拉要求警察在她的钱包被偷后检查她的房子——毕竟,小偷有她的驾照,所以他知道她住在哪里:警察开车送凯拉回家,并对她的房间进行了一次检查,以确定房里没人。警察走后,凯拉锁上所有门窗,然后拿起电话,想给在她家附近唯一的家人,也就是那个不招人喜欢的姐姐打电话。这时, 她听到自己手机独特的铃声在房里的某处响起——这手机本来是放 在被偷走的钱包里的。下一个情节是凯拉从邻居家里打电话报警。为了让过渡顺畅,将凯拉从自己的家送到她邻居家,我需要评估数十种选项。我应该让凯拉像疯了一样尖叫着逃命呢?还是让她慢慢地站起来,屏住呼吸,然后撞到墙上?又或者让她四肢僵硬,因恐惧而麻痹?
当我权衡如何把凯拉从她自己的厨房带到她邻居家的门口时,有一个因素必须纳入考虑:孤立对各个选项有何影响。
局势已经非常紧张。凯拉越是孤立,紧张感就越明显,场景就越生动,悬念也就越多。以下是我做出的选择,仅基于已经揭露的事实,巧妙地将凯拉孤立起来。
● 凯拉独自一人在家里,或者她以为自己一人在家,这时她听到被偷走的手机响起铃声。
● 负责案件的警察没有带上凯拉;他们认为,现在要由警探们来跟进钱包失窃和汽车盗窃事件。
● 警方认为不存在暴力行为。
● 警方认为凯拉并不是被专门针对的。从表面上看,这起盗窃案似乎是一次随机犯罪。
● 凯拉唯一能想到可以打电话的人就是她 “不招人喜欢的姐姐”。
● 当凯拉锁上门窗的时候,她以为把坏人挡在了外面;现在,她意识到她把自己和坏人锁在了里面。
根据目前的信息,读者还不知道凯拉和她前夫的关系,也不知道她为什么会失去孩子的监护权。我们毕竟才看到第15页。也许,为了增加一些主题元素,我应该揭露离婚的过程令人不快,以及她自愿放弃了孩子的监护权,因为她正在与抑郁症作斗争。离婚是凯拉自己的选择。尽管凯拉是那个想要摆脱这段婚姻的人,但她仍然心怀怨恨,因为她认为那个穿着闪亮盔甲的骑士没能将她从沮丧中拯救出来。
她一听到手机的铃声就惊慌失措,又莫名其妙地愤怒起来——这都是她前夫的错。如果他是个好男人,她就不会再次单身,一个人孤零零的了。为已经令人忧 虑的境况再平添孤立,这增加了凯拉性格的丰富性和复杂性。
用物理上和精神上的孤立去磨练凯拉,让我的写作任务变得更容易——因为我只需充分利用孤立的每一面,让每句话都契合凯拉孤独和脆弱的现实,或者预示着孤立可能带来的后果。由于这种孤立是情境与角色的内在属性,悬念也会在此过程中自然形成。
原标题:《孤立,一种制造悬念的工具》

