受台风影响,三亚7家景区暂停营业!
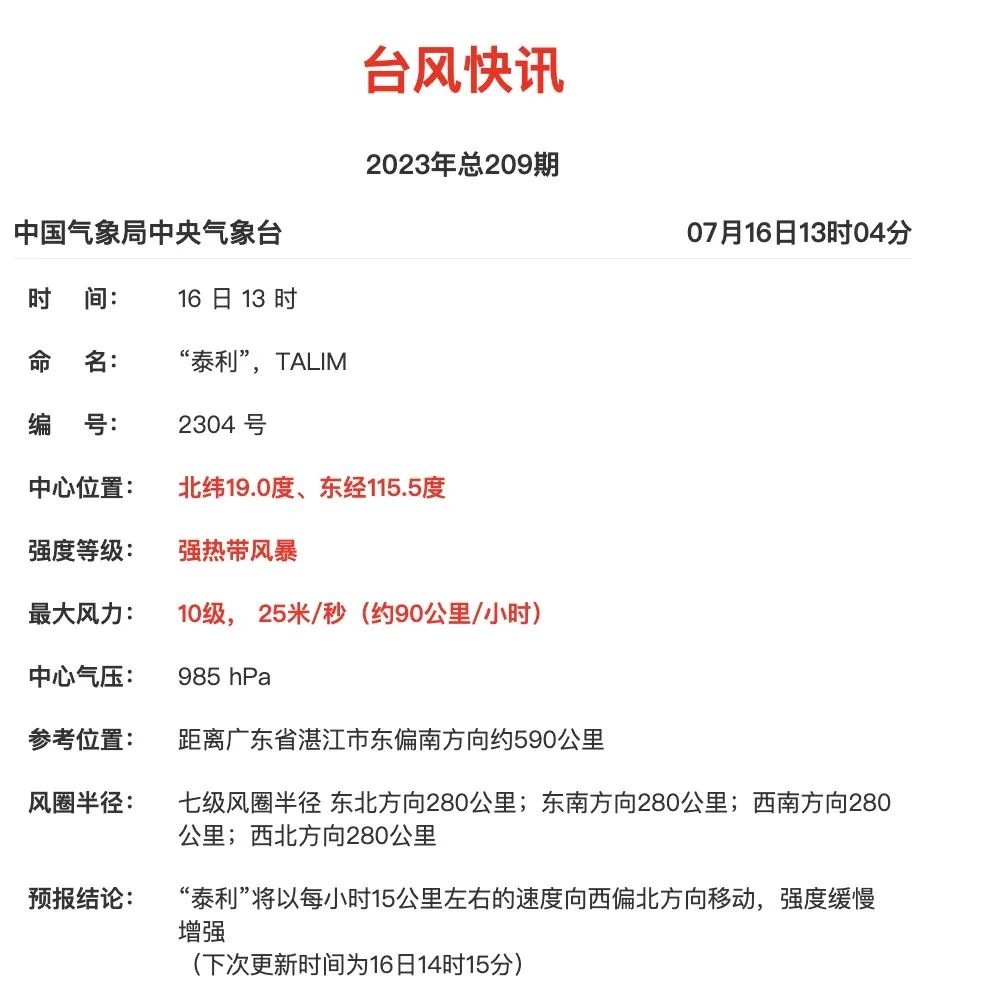
今年第4号台风“泰利”(强热带风暴级)的中心今天(16日)13时位于我国广东省湛江市东偏南方向约590公里的南海东北部海面上,就是北纬19.0度、东经115.5度,中心附近最大风力有10级(25米/秒),中心最低气压为985百帕,七级风圈半径280公里。
台风动向▲点击查看台风实时路径
预计,“泰利”将以每小时15公里左右的速度向西偏北方向移动,强度缓慢增强,并于17日夜间在广东台山到海南文昌一带沿海登陆(台风级或强台风级,35-42米/秒,12-14级),18日进入北部湾,以后趋向越南北部沿海。
三亚启动防汛防风Ⅲ级应急响应
据三亚市三防指挥部消息,海南省防总已于7月16日07时30分将防汛防风IV级应急响应提升至防汛防风Ⅲ级应急响应,根据省防总工作部署和《三亚市防汛防风防旱应急预案》有关规定,市三防指挥部决定于2023年7月16日07时30分将防汛防风IV级应急响应提升至防汛防风Ⅲ级应急响应。请各单位按照《三亚市防汛防风防旱应急预案》职责分工做好责任落实及应急处置工作,并及时报送工作信息。
三亚涉山涉海景区暂停营业
据三亚市旅游和文化广电体育局消息,根据《三亚市防汛防风防旱指挥部关于将防汛防风Ⅳ级应急响应提升至防汛防风Ⅲ级应急响应的通知》(市防字〔2023〕11号)要求,为确保游客安全,三亚所有旅游景区的涉山、涉水、涉海、高空游览、低空飞行、高风险等娱乐项目于7月16日12:00前暂停营业,鹿回头风景区、凤凰岭旅游区、亚龙湾热带天堂森林旅游区、蜈支洲岛旅游区、西岛海洋文化旅游区、大东海旅游区、亚龙湾海底世界景区等涉山、涉海旅游景区于7月16日12:00前暂停营业。
三亚天气预报
受“泰利”和季风云团影响,7月16日夜间-18日,我市将有一次强风雨天气过程。
(一)陆地方面
16日白天,全市多云间阴天转阵雨或雷阵雨、局部大雨,16日夜间,阴天有中雨到大雨、局部暴雨;
17日阴天有暴雨、局部大暴雨;
18日阴天有大雨到暴雨。
另外,本市17-18日,本市沿海陆地风力8~9级、阵风10~11级。
(二)海洋方面
16日白天,本市东部和南部海面、西沙群岛附近海面风力6~7级、阵风8~9级;
中沙群岛附近海面风力7~8级、阵风9~10级;南沙群岛附近海面风力6~7级、阵风8~9级。
16日夜间-18日,本市东部和南部海面风力将逐渐增大到9~10级、阵风12~13级,其中“泰利”中心经过的附近海面旋转风15~16级。
西沙和中沙群岛附近海面风力7~8级、阵风9~10级,南沙群岛附近海面,风力6~7级、阵风8~9级。
17日海南环岛高铁全线停运
据海南铁路海口车务段消息,因受台风“泰利”影响,7月17日海南环岛高铁、海口市郊列车全线停运。同时,7月17日、7月18日进出岛列车采取停运措施。
购买了停运列车车票的旅客,可不晚于车票发站乘车日期起30日内(含当日),在车站人工窗口、 12306网站(12306手机APP)办理全额退票手续,退票均不收取退票手续费。现金支付、已经打印报销凭证的旅客自退票之日起180天内(含当日),持购票时使用的有效身份证件原件至铁路车站窗口交回报销凭证,领取票款。
铁路部门提示,停运列车及恢复开行时间等信息,请以车站公告为准,也可登录中国铁路12306网站(12306手机APP )、“广州铁路”官方微博、微信查看信息,或致电铁路客服热线12306咨询,以便合理安排行程。
防御建议
(一)提醒在南海中部和北部海面作业船只及时回港避风,本市近海作业的船只做好避风准备,同时加固港口设施,防止船舶走锚、搁浅和碰撞。
(二)此次过程将给本市带来强风雨天气,需加强在建工地设施、机械设备的安全防护,加固围板、棚架、简易工棚、广告牌等易被风吹动的搭建物,适当修剪、加固城市绿植,并做好城市积涝防范工作。
(三)请相关部门密切关注三亚市气象局后续预报,做好防御工作。
相关链接
台风蓝色预警!预计17日夜间登陆
原标题:《受台风影响,三亚7家景区暂停营业!》

