工作落实年|快来看看你的案件能否申请退费呢!

官司打完了,您还可以来申请退费,来看看您是否满足条件吧!
首先,小编带您一起明确下诉讼费退付的范围。
1.以调解方式结案或者当事人申请撤诉的,减半退付案件受理费。
2.适用简易程序审理的案件,减半退付案件受理费。(如果您的案件立案时就是按照简易程序减半收取的诉讼费,就不适用1和2的情形了!)
3.案件在法庭调查终结前提出减少诉讼请求数额的,按照减少后的诉讼请求数额计算退付诉讼费。
4.法院审理民事案件过程中发现涉嫌刑事犯罪并将案件移送有关部门处理的,当事人交纳的案件受理费予以退付;虽然涉嫌刑事犯罪,但不影响民事案件继续审理的,或者涉嫌刑事犯罪案件线索移送后,民事案件需要继续审理的,当事人已交纳的案件受理费不予退付。
5.中止诉讼、中止执行的案件,已交纳的案件受理费、申请费不予退付。中止诉讼、中止执行的原因消除,恢复诉讼、执行的,不再交纳案件受理费、申请费。
6.二审法院决定将案件发回重审的,二审法院应当退付上诉人已交纳的第二审案件受理费。
7.一审法院裁定不予受理或者驳回起诉的,应当退付当事人已交纳的案件受理费;当事人对一审法院不予受理、驳回起诉的裁定提起上诉,二审法院维持一审法院作出的裁定的,一审法院应当退付当事人已交纳的案件受理费。
8.判决生效后,胜诉方已经预交但其不应负担的诉讼费用,应当退付其不应负担的全部或部分诉讼费用,但胜诉方自愿承担或者同意败诉方直接向其支付的除外。
9.当事人错误预交或者超额预交诉讼费用的,应当将错误预交或者超额预交的诉讼费用予以退付。
10.其他依法应当退付的情形。
假如您满足上述10种情形之一,申请退费时,应当提交下列资料。
1.《退付申请书》(后附模板);
2.已生效的法律文书原件或复印件;
3.诉讼费缴费票据原件或复印件;
4.当事人开具的收据;
5.有关身份证明(退付申请人是自然人的,应提供身份证复印件及联系电话;退付申请人是法人或其他组织的,应提交营业执照和组织机构代码证复印件并加盖公章、法定代表人身份证明及身份证复印件并加盖公章、经办人身份证复印件)。
注:当事人死亡或者终止,由权利义务继承者申请诉讼费退付和代收退付的,还应当提供死亡证明或者终止证明、身份证明或者新旧组织机构代码证复印件。
:“哎!我满足上述退费条件,但是我人在外地,这可怎么办?”
:“别着急,你可以委托代理人帮你申请退费,但是退费要退到你本人的账户呀!”
:人在外地,无法递交申请怎么办?
:当事人无法前往法院办理诉讼费退付的,应当以书面授权书形式委托代理人办理退付申请。当事人系无民事行为能力人或限制民事行为能力人的,由其法定代理人申请退付并代收退付。
:退费的时候,可以把钱退到我指定的第三人账户吗?
:诉讼费原则上应退回当事人(申请人)本人账户。如当事人(申请人)与实际收款人(账户)不一致时,分以下情况处理:
(一)申请人是自然人的,除自然人死亡或为无行为能力人和限制行为能力人的情况外,一般应当退回本人账户或实际付款(转账)账户。
(二)申请人是法人或其他组织的,除注销、合并、分立三种情况外,应当退回当事人(申请人)本人账户。

本期诉讼费退付的相关内容都向大家介绍完了,如果满足条件,就快来申请退费吧!
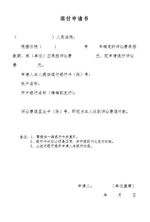
附《退付申请书》模板

文字:冯 程
原标题:《工作落实年|快来看看你的案件能否申请退费呢!》

