连云港最新房地产政策发布!
降低住房公积金贷款首付比例
调整住房公积金贷款额度计算方式
实行商转公贷款带押转贷办理模式
开展按月提取住房公积金支付房租业务
……
继今年3月中旬以来
我市再次发布
关于房地产市场调控方面的通知
进一步支持居民刚性和改善性住房需求
促进房地产市场健康发展
关于进一步促进房地产市场平稳健康发展的通知
连房调控办发〔2023〕12号
各县、区人民政府,市各有关单位:
为进一步支持刚性和改善性住房需求,扎实做好“稳地价、稳房价、稳预期”工作,促进全市房地产市场平稳健康发展,现将有关事项通知如下:
一、降低住房公积金贷款首付比例
缴存职工家庭购买首套住房进行公积金贷款的,首付最低比例由30%调整为20%。(服务单位:市住房公积金管理中心)
二、调整住房公积金贷款额度计算方式
取消住房公积金贷款额度与账户余额挂钩的规定,可贷额度按借款申请人及共同申请人的月平均缴存额及剩余工作月数分别计算。期限至2023年12月31日。(服务单位:市住房公积金管理中心)
三、实行商转公贷款带押转贷办理模式
申请将个人住房商业贷款余额转成住房公积金贷款的,可选择“带押转贷”方式。(服务单位:市住房公积金管理中心、市自然资源和规划局)
四、开展按月提取住房公积金支付房租业务
对提取住房公积金支付房租的,由按年提取调整为可按年或按月提取。(服务单位:市住房公积金管理中心)
五、扩大住房公积金覆盖面
推进为灵活就业人员建立住房公积金账户,提高其购房能力。(服务单位:市住房公积金管理中心)
六、延长购房补贴政策
市区(不含赣榆区)转让二手住房六个月内又购置新建商品住房的,予以补贴一次应缴契税额的100%。对规上企业的产业工人和大专以上学历购房人购买首套住房(含二手住房)的发放购房补贴,补贴额为应缴契税额的80%。上述补贴政策只能享受一次。期限延长至2023年12月31日。(服务单位:市财政局、市住建局)
七、延长土地出让金缴交时限
将土地出让金缴纳最长时限调整为不超过一年。(服务单位:市自然资源局、市住建局,各县区、功能板块)
八、推进“房票”安置制度
在消化已建设的实物安置房源基础上,各县区(功能板块)出台“房票”政策实施细则,继续推进以“房票”为主的征收安置模式。(服务单位:市住建局、市财政局,各县区、功能板块)
九、落实新发放首套住房商业性个人住房贷款利率政策动态调整长效机制
进一步完善工作机制,加强动态评估,建立新发放首套住房商业性个人住房贷款利率政策动态调整长效机制,稳定房地产市场。(服务单位:市住建局、人行连云港市中心支行,各县区、功能板块)
原发布的未到期措施继续执行。
连云港市房地产市场调控
发展领导小组办公室
2023年6月25日
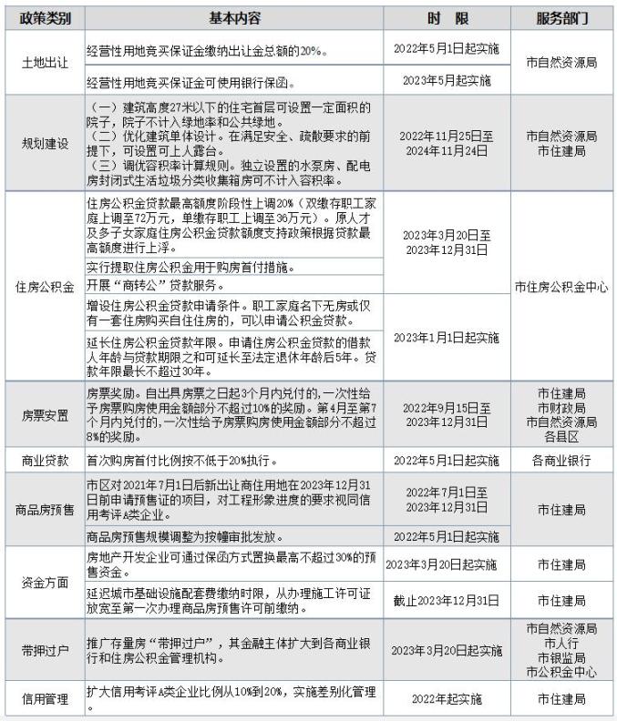
附件:继续有效的房地产市场促进措施一览表
(点击图片可放大查看)原标题:《连云港最新房地产政策发布!》

