省教育考试院最新发布!
预计6月24日晚20:00后
考生可以通过省教育考试院网站
微信公众号“江苏招生考试”等途径
查询高考成绩
6月25日起
考生可登录省教育考试院网站
打印成绩通知单
江苏省高考录取查询网址
gk.jseea.cn
省教育考试院发布“平安高考”服务平台,高考查分、志愿填报、录取查询一站式操作,招考信息、政策解读、招考资料、网上咨询会等最新消息一手掌握。
可以通过两种方式进入:1.省教育考试院官网首页;2.“江苏招生考试”公众号底部菜单栏“平安高考”菜单。

志愿设置
志愿填报采用“院校专业组+专业(类)”模式。院校专业组由院校根据不同专业(或专业类)的人才培养需要和选考科目要求设置,是志愿填报的基本单位。考生的选考科目须符合报考院校专业组的选考科目要求,方可报考相应志愿。
1.普通类各批次实行平行志愿方式。其中,本科提前批次设置20个院校专业组志愿,本科批次和专科批次分别设置40个院校专业组志愿。每个院校专业组志愿设置6个专业志愿和1个专业服从调剂志愿。
高校专项计划、综合评价招生(B类高校)、高水平艺术团、高水平运动队等特殊类型志愿实行传统(顺序)志愿方式,分历史等科目类和物理等科目类,设置1个院校志愿,包括6个专业志愿和1个专业服从调剂志愿。
2.体育类各批次实行平行志愿方式,分别设置20个院校专业组志愿,每个院校专业组志愿设置4个专业志愿和1个专业服从调剂志愿。
3.艺术类各批次志愿设置按专业考试类型分为两类。第一类使用全省统一组织的专业考试(以下简称省统考)成绩录取,实行平行志愿方式,设置20个院校专业组志愿。第二类使用招生院校自行组织的专业考试(以下简称校考)成绩录取,实行传统(顺序)志愿方式,设置1个院校专业组志愿。每个院校专业组志愿可填报4个专业志愿和1个专业服从调剂志愿。
(1)本科提前批次
艺术类本科提前批次下设3小批,具体情况如下:
第1小批:经教育部批准的部分独立设置的本科艺术院校(含部分艺术类本科专业参照执行的少数高校)和原“211工程”院校校考的艺术类本科专业、中央部门所属高校的非美术类校考的艺术类本科专业,实行传统(顺序)志愿设置。
第2小批:使用省统考成绩录取的省内外高校的艺术类本科专业,实行平行志愿设置。
第3小批:除第1小批以外的其他院校校考的艺术类本科专业,实行传统(顺序)志愿设置。
(2)专科批次
使用省统考成绩录取的专业,实行平行志愿设置;使用校考成绩录取的专业,实行传统(顺序)志愿设置。填报专科批次志愿时,考生只能在使用省统考成绩录取或使用校考成绩录取的院校专业中选择其一填报。
4.各批次志愿录取结束后,设置征求志愿,征求志愿设置与相应批次志愿设置一致。
5.本科提前批次的军事、公安政法、航海、地方专项计划、乡村教师定向培养计划、农村订单定向医学生免费培养计划、其他院校、体育类、艺术类等九类计划之间不得兼报。填报本科提前批次的征求志愿时,九类计划之间也不得兼报,但可以与平行志愿填报不同类别的计划。例:平行志愿填报军事类志愿,征求志愿可以改报航海类志愿。
6.体育类、艺术类考生可兼报普通类本科批次和专科批次(除定向培养军士外)志愿。专科批次的体育类、艺术类以及普通类的定向培养军士志愿之间不得兼报。
7.使用省统考(美术、声乐、器乐、编导)成绩录取的艺术类专业,考生填报时,每批次只能在美术、声乐、器乐、编导中选择一类院校专业组志愿填报。填报艺术类本科提前批次征求志愿、艺术类专科批次志愿及征求志愿的考生,只能在平行志愿或传统(顺序)志愿中选择其一填报。
8.已被保送或已被运动训练、武术与民族传统体育专业招生、高水平运动队单独招生、高职院校提前招生等录取的考生,不得再参加网上志愿填报。
填报安排
1.考生在获知高考成绩、学业水平考试成绩、各批次录取控制分数线、逐分段考生人数后,在省教育考试院网站(www.jseea.cn)或江苏省2023年普通高考考生服务平台(gk.jseea.cn,以下简称考生服务平台),分两个阶段进行网上志愿填报。
第一阶段:6月28日至7月2日(截止时间为7月2日17:00),填报本科院校专业组志愿,包括普通类本科提前批次志愿,含军事、公安政法、航海、地方专项计划、乡村教师定向培养计划、农村订单定向医学生免费培养计划、其他院校等;体育类、艺术类本科提前批次志愿;普通类本科批次志愿。
单独设立高校专项计划、综合评价招生(B类高校)、高水平艺术团、高水平运动队等特殊类型招生志愿填报栏,供获得相应资格的考生填报志愿。
第二阶段:7月27日至28日(截止时间为7月28日17:00),填报专科批次院校专业组志愿。凡第一阶段未被录取且符合填报条件的考生均可填报,包括普通类、体育类、艺术类专科批次志愿。
具体时间安排详见下表。
江苏省2023年普通高考志愿填报时间表

注:每日22:30至次日8:30为系统维护时间。
2.各批次平行志愿〔含艺术类传统(顺序)志愿〕录取结束后,省教育考试院将及时公布未完成招生计划的院校专业组、专业(类)及计划数。未被录取且符合填报条件的考生在规定时间内自行上网填报征求志愿。
具体时间安排详见下表。
江苏省2023年普通高考征求志愿填报时间表

填报流程
1.准备工作。考生填报志愿前,须查阅我省招生政策、省教育考试院编制的计划专刊相关内容等,认真阅读计划专刊中《关于招生计划中有关问题的说明》《考生填报志愿须知》《平行志愿投档说明》等重要材料以及有关高校的招生章程,观看高考志愿填报指导片,根据报考科类、院校专业组及专业的选考科目要求,以及考生本人的高考成绩、体检结论和家庭经济状况等情况,慎重选择,认真填报,并对自己所填报信息的真实性和准确性负责。
艺术类部分校考专业还要求考生须参加省统考且成绩合格(“双合格”专业)。考生在填报志愿时,务必分批次、分专业考试类型查阅艺术类院校(专业)的招生计划,并仔细阅读有关重要提示。
2.模拟填报。考生凭本人的考籍号、身份证号、密码和动态口令卡,于6月15日至19日登录考生服务平台,模拟填报志愿,熟悉、了解志愿填报系统。模拟填报志愿使用的招生计划并非最终向社会公布的院校招生计划,仅供模拟填报使用。实际招生计划以我省2023年计划专刊公布的内容和省教育考试院网站发布的相关信息为准。
3.正式填报。考生在网上模拟填报的基础上,结合本人情况,于规定的时间内登录考生服务平台正式填报志愿,并网上提交。系统提供了收藏夹功能,供考生收藏意向的院校专业组和专业。收藏夹内的信息不作为投档录取的依据,只有在志愿填报页面输入动态口令并成功提交的志愿才是投档录取的依据。
考生网上提交志愿信息时,系统将对考生所填志愿信息进行数据逻辑校验。如系统出现弹框或红色字体等提示,考生必须根据提示信息仔细检查所填报的院校专业组和专业志愿,并进行修改,直至正确为止。
省教育考试院网站提供《江苏省2023年普通高校招生考生志愿草表》,考生可根据需要自行下载、打印使用。
4.志愿修改。在填报志愿时间截止前,考生可登录考生服务平台修改自己的志愿信息。填报志愿时间截止后,任何人不得擅自更改志愿信息。
5.志愿打印。7月3日至4日,考生可登录考生服务平台打印所填志愿信息。
6.密码和动态口令卡管理。考生在查询成绩、填报志愿、查询录取结果时,均须使用密码和动态口令卡。如考生忘记密码,可在登录界面进行密码重置,也可到县(市、区)招生考试机构或中学(报名点)申请密码重置。如动态口令卡遗失,考生须凭准考证、身份证和本人书面申请,到报名所在地县(市、区)招生考试机构申请补发动态口令卡。因密码或动态口令卡遗失造成的不利影响,由考生本人负责。
部分项目填报说明
1.关于高考加分适用范围
根据教育部和我省有关文件规定,所有高考加分项目及分值均不得用于高校不安排分省招生计划的艺术类专业、高水平艺术团、高水平运动队、高校专项计划等招生项目。经公示无异议具有高考加分资格的考生,须在填报志愿前认真查阅相关高校的招生章程(简章)、公告、招生说明等或咨询招生高校,充分了解报考要求。
2.关于部分特殊类型志愿填报
(1)强基计划、高校专项计划、综合评价招生、高水平艺术团、高水平运动队等特殊类型招生的志愿填报,按教育部、我省及招生高校的规定执行。其中,高校专项计划、综合评价招生(B类高校)、高水平艺术团、高水平运动队4类志愿之间不得兼报;符合多项入选资格的,只能选择其一填报。
(2)地方专项计划。根据《关于做好江苏省2023年重点高校招生专项计划实施工作的通知》(苏教考〔2023〕8号)精神,2023年我省继续面向农村和脱贫地区实施重点高校招生专项计划。符合相关条件并经公示无异议的考生可在本科提前批次填报地方专项计划志愿。
(3)乡村教师定向培养计划。根据我省乡村教师定向培养工作有关文件规定,2023年,我省继续在本科提前批次设置乡村教师定向培养计划。对于户籍在有此项招生计划的县(市、区)的考生,可填报本县(市、区)招生计划志愿。
(4)农村订单定向医学生免费培养计划。根据《关于做好2023年农村订单定向医学生招生工作的通知》(苏卫科教〔2023〕6号)精神,2023年,我省继续开展农村订单定向医学生免费培养生工作,招生计划安排在本科提前批次和专科批次招生。对于户籍在有此项招生计划的县(市、区)的应届高中毕业生,可填报相应批次本县(市、区)招生计划志愿。
(5)定向培养军士。根据有关文件规定,2023年我省继续开展依托地方普通高校招收定向培养军士工作。江苏海事职业技术学院、南京信息职业技术学院、江苏信息职业技术学院和部分外省院校在我省招收定向培养军士,学制3年,毕业后取得大专学历。前2.5学年由定向培养高校负责培养,招收部队协助做好专业课教学工作;后0.5学年组织入伍实习,包括入伍训练和岗前培训,由招收部队负责。
报名、体格检查和政治考核等工作安排在专科批次录取前进行。定向培养军士志愿安排在7月27日至28日(截止时间为7月28日17:00)填报,对于体格检查、政治考核合格且有志报考的考生,须在“定向培养军士”栏填报志愿。报考定向培养军士的考生不得兼报体育类、艺术类专科志愿。定向培养军士的录取工作安排在普通类本科批次录取结束后、专科批次批量投档前进行。具体要求详见《江苏省2023年招收定向培养军士公告》。
(6)边防军人子女预科班。根据教育部有关规定,部分高校在我省安排边防军人子女预科班招生计划,录取批次为本科批次,只招收具有边防军人子女预科班报考资格的考生。
军事、公安、司法、消防救援等院校面试、体检或体能测评等安排
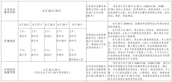
1.有意报考军事院校、成绩达到规定要求的考生,须参加政治考核、心理检测、体格检查和面试。考生可从省教育考试院网站下载《军队院校招收普通高中毕业生政治考核表》(以下简称政治考核表),并填写有关内容。县(市、区)教育部门于6月15日前将政治考核对象名单和政治考核表报送所在县(市、区)兵役机关,由兵役机关会同同级公安机关完成政治考核。具体要求按照《关于做好2023年军队院校招收普通高中毕业生政治考核的通知》(战发〔2023〕192号)执行。
6月26日至30日,省军区在东部战区总医院秦淮医疗区(南京市杨公井34标34号,乘地铁3号线在常府街站下)开设军检站,按设区市分批次组织考生进站体检和面试。考生持心理检测面试表、本人身份证、高考准考证、高考成绩单、1张1寸近期彩色免冠照片,在省教育考试院网站下载并填写病史调查表,戴口罩自行报到。具体要求按照我省2023年军队院校招收普通高中毕业生工作有关文件执行。
2.凡高考时具有江苏省常住户口并在我省参加普通高考,志愿报考公安院校(公安专业)且符合报考条件的考生,须于6月26日6:00至30日16:00,携带本人身份证、高考准考证、高考成绩单、户口簿等前往江苏警官学院浦口校区(南京市浦口区石佛寺三宫48号),参加由省公安厅与公安院校共同组织的面试、体检和体能测评。请考生登录省教育考试院网站或相关院校招生网站查询具体安排。
3.有意报考中央司法警官学院且符合其体检标准的考生,须于6月28日至29日(8:00-11:30、14:00-17:30)持本人身份证、高考准考证、高考成绩单、1寸正面免冠照片2张,到江苏省司法警官高等职业学校(南京市浦口区百合路248号),参加面试、体检、体能测试。具体工作安排详见学校网站发布的信息。
4.有志报考中国消防救援学院的考生,须参加心理测试、面试、 体格检查、政治考核。考生须于 6 月 26 日 9:00-11:30、14:00-17:00,前往江苏省消防救援总队训练与战勤保障支队(南京市雨花台区振兴路 88 号)现场报名。报名时,考生须携带本人身份证、高考准考证、高考成绩单、户口簿、1 寸正面免冠照片 2 张。心理测试、面试、体格检查安排在 6 月 26 日至 28 日开展,集合地点为江苏省消防救援总队训练与战勤保障支队。政治考核安排在 6 月 27 日至 30 日开展。
面试、体检或体能(心理)测评等具体日程安排详见下表。
江苏省2023年
公安、司法、军事、消防救援等院校
面试、体检或体能(心理)测评安排表


原标题:《省教育考试院最新发布!》

