深圳长沙北京地铁规划获批,下一城会是谁?
01
三个城市地铁规划获批
根据公开消息透露,今年以来,已经有深圳、长沙、北京的地铁规划获得发改委批复。
三座城市都没有通过正式文件发布,但都有官方渠道透露。


有4条线路被砍,被砍的四条线路分别是:
连接宝安沙井与光明的18号线一期;贯通龙岗区中部的21号线一期;准备对接东莞长安与东莞3号线衔接的11号线北延线;联系平湖中心、东莞凤岗和龙岗中心的10号线东延线。
说明,深圳地铁延伸到东莞和惠州,又将继续搁浅。
长沙方面批复的是地铁第三期调整规划。涉及1号线北延一期、4号线北延和7号线一期。获批消息,也非正常渠道,而是在官方回复中获悉。
5月18日,长沙市自然资源和规划局望城分局最新答复,根据《长沙市轨道线网规划修编》(批复稿),地铁四号线北延工程南起罐子岭站,北至白马巷站,全线长约15.26公里。
相比于深圳四条线路被砍,长沙的调整规划中追加的里程均获批了。
北京方面,6月5日,新京报披露,北京轨道交通三期规划已获批。

新京报披露,具体批复线路和规模尚未公布,根据此前环评公示消息,第三期建设规划共包含1号线支线、7号线三期(北延)、M101线一期等11个项目,规划里程约231.3公里。
02
为何有的地铁被砍有的能够增加
从上面可以看到,深圳四条外围线路被砍,但长沙新调整追加的线路都获批了。
这是什么情况?
根本问题,还是设置的门槛。
由于过去一些年,很多城市在追求地铁的路上过度盲目,不少城市举债建设地铁,导致地方债务高企。
地铁本身的修建费用和运营费用非常高昂。地铁虽然可以激发一座城市的价值,创造流动性,但前提是城市本身需要负担得起。
同时,地铁产生的综合经济效益要能掩盖其产生的债务窟窿,才有修建的价值,否则纯属是为了面子工程。
从目前各城市地铁盈利情况来看,在公布财报数据的24座城市中,只有扣除政府补贴,只有深圳、武汉、南昌、济南、广州5个城市的地铁净利润为正,其余都在亏损。
地铁本身如果只是依靠卖票,基本没有不亏损的。以最赚钱的深圳地铁来说,它更重要的身份是房企。
2021年深圳营收164亿中,有95.71亿元是站城一体化开发获得的,地铁的卖票收入只有39.18亿元。如果单靠买票,那得亏个底朝天。

从盈亏情况来看,似乎大多数城市都没有修建地铁的必要。
但是,亏损并不可怕,只要失之东隅收之桑榆即可。也即地铁虽然亏损,但地铁对整个城市产生的经济效益大于亏损,那就可以修建。
所以,很多城市的地铁新一轮规划还是能够批复。
但是,为了限制地方城市债务泛滥,同时为了提高线路的经济效益,国家发改委不仅提高了GDP、财政收入和市区人口的硬性标准,还追加了初期客运强度高于0.7万人次/每日每公里,远期客流规模达到单向高峰小时3万人次以上。

深圳外围线路被砍,长沙追加里程获批,原因就在其中。
大家对深圳外围四条线路被砍的猜测,可能是外围区的线路规划客流量可能达不到发改委定下的标准。
而长沙的地铁1号线北延一期、4号线北延和7号线一期,都在核心区。目前长沙地铁1号线和4号线分布在湘江两岸,前者在湘江东岸,后者在湘江西岸。
北延线路也是沿着湘江而行,都是在长沙市核心区穿越。

至于7号线一期,穿越长沙市天心区、雨花区、芙蓉区,连接长沙汽车南站、长沙火车站、长株潭汽车站等重要交通枢纽和红星、雨花亭、东塘等城市核心商圈,连接长沙理工大学、中南大学铁道学院、中南林业科技大学、湖南女子学院、湖南中医药大学等高校,止于五里牌站,线路大致呈南北走向。
同样也是核心区的地铁。而核心区的地铁客流量强度,完全满足0.7万人次每日每公里的要求。
目前,长沙地铁里程209公里,2023年至今日均客流量235.38万人次,客流强度高达1.13万人次每日每公里,位居内地第5位。

制图:城市财经;数据:各城市地铁集团、MetroDB.org
这样的地铁强度,核心区里程追加自然很容易能够获批。
但同时我们也要看到,哪怕客流强度强悍如深圳,外围区线路规划一旦强度不够,也绕不开被砍的命运。
03
下一个可能获批的是谁
下一个地铁规划获批的可能是谁?
首先可以排除掉至今没有地铁的城市。因为国家发改委仍不受理一般地级市首轮建设规划。
也就至今没有地铁的城市,申报不可能获批。获批的只有目前已经有地铁的城市。
那么下一个可能是谁?
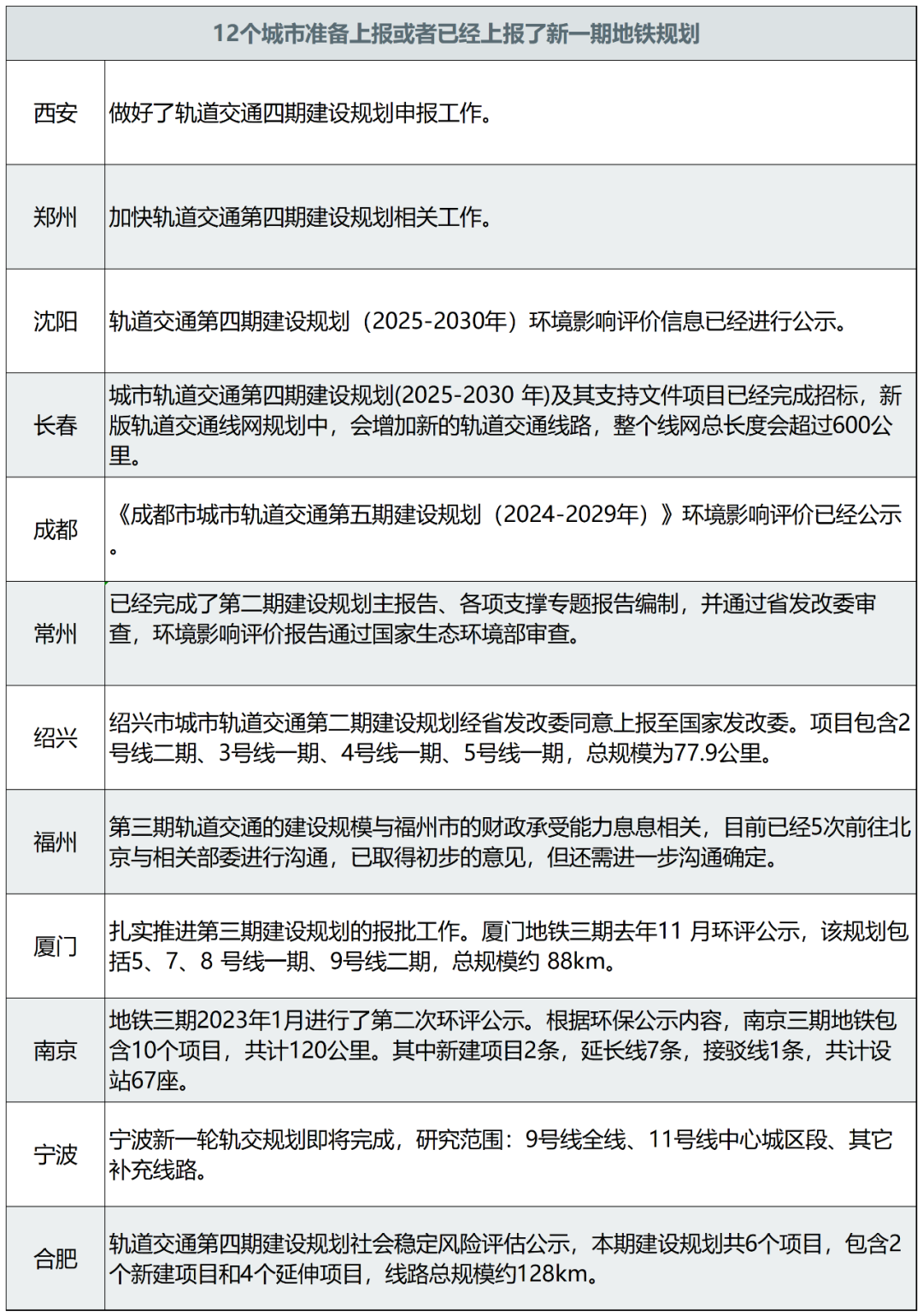
根据公开报道梳理,目前已经有12个城市准备上报或者已经上报了新一期地铁规划,包括:
西安、郑州、沈阳、长春、成都、常州、绍兴、福州、厦门、南京、宁波、合肥。

制图:城市财经;根据公开资料梳理
按照国家发改委设置的申报要求,以客流量强度来看,还能有资格申报的城市,只有13个:
广州、深圳、西安、上海、长沙、北京、成都、沈阳、哈尔滨、兰州、武汉、南宁、重庆。
这也就意味着,福州、常州、绍兴、合肥、宁波、长春、南京、郑州等城市的申报,可能比较难。只有西安、沈阳、成都概率最大。
当然,这也不是绝对的。关键还得看地铁申报严格执行程度。
此外,即便西安、沈阳、成都获批,也有可能面临一些线路被砍的可能性。毕竟深圳就是前车之鉴,一些外围线路不满足客流量,可能会被砍掉。
来源:微信公众号“城市财经 ” 子非鱼
原标题《地铁规划获批!下一城会是谁?》

