一次性奖10万,最高超25万!一上市公司出手鼓励生娃
为了鼓励生育,不少地方政府陆续推出支持政策,一些企业也主动提高员工生育福利。
日前,上市公司侨银股份(002973.SZ)发布《关于提高员工生育福利的通知》,侨银股份将为公司新生育员工报销其子女0至3周岁期间的奶粉、纸尿裤等日常花费,承担新生二孩员工的公立幼儿园学费,给予生三孩员工一次奖励10万元。
除了侨银股份,目前已有多家知名企业发布鼓励员工婚育的措施。
来源:侨银股份官微一二三孩都有奖
根据侨银股份公布的员工生育福利方案,员工生育一孩,一孩在0至1周岁时享受每季度4200元的奶粉、纸尿裤费用报销福利;一孩在1至2周岁时可享受每季度3150元奶粉、纸尿裤费用报销福利;一孩在2至3周岁时可享受每季度1500元奶粉、纸尿裤费用报销福利。
员工生育二孩,该二孩除了享受一孩的奶粉、纸尿裤报销福利外,公司将承担二孩就读公立幼儿园的学费;如二孩入读非公立幼儿园,则按员工家庭居住地所在街道公立幼儿园的学费标准给予补贴。
员工生育三孩,该三孩除了享受上述一孩、二孩福利外,公司还将给予员工一次性奖励10万元。
据介绍,包括育儿补贴和一次性生育奖励在内,公司员工在职期间连育三胎或可累计获得超25万元的企业内部奖励。
图片来源:侨银股份官微侨银股份人力资源部负责人陶卓介绍,上述政策是因为侨银股份关注到了中国的人口形势。“生育问题不只是‘她’的事,我们这项生育福利覆盖全体员工,不分岗位、不分男女。”
网友评论表示,“又是别人家的公司”“还招人吗”。
侨银股份总部位于广州,是一家民营企业,业务涵盖涵盖城乡环境一体化服务、环卫工程建设、垃圾分类、水域管护、市政管养、园林绿化养护等,遍布全国26个省(自治区、直辖市)100多个城市,员工超7万人,2022年,侨银股份实现营业收入39.55亿元,实现归母净利润3.15亿元,同比分别增长18.70%、23.30%。
国家三孩生育政策发布后,各地也陆续出台相关支持政策。然而构建生育友好型社会,需要社会多方合力,在这个过程当中,企业也将发挥重要作用。在广东,今年年初,该省将“优化生育支持政策”列入省政府十件民生实事,从“产前”规划到“学前”,从医疗考虑到教育,系统性缓解生育的后顾之忧。
5月份,广东省人社厅、省妇联发布《关于推行“妈妈岗”就业模式促进妇女就业的实施意见(征求意见稿)》,鼓励企业广泛开发“妈妈岗”新模式,支持女性员工“带娃”、就业两不误。
这些企业也鼓励员工生育
在侨银股份之前,不少企业也主动发布了鼓励员工婚育的措施。
2022年1月,农牧业上市公司大北农(002385.SZ)宣布,将在企业内部奖励生育,员工生育第一孩获奖3万元,第二孩能获奖6万元,第三孩获得9万元。以此计算,一个三孩家庭可以从公司获得18万元的奖励。在产假方面,第一胎在国家标准上加一个月,第二胎加三个月,第三胎12个月。
2021年12月30日,互联网企业快手发布内部信宣布调整员工福利。具体包括减少房补、取消免费三餐,并新增生育奖金,分别为1000元、2000元和3000元三个等级。
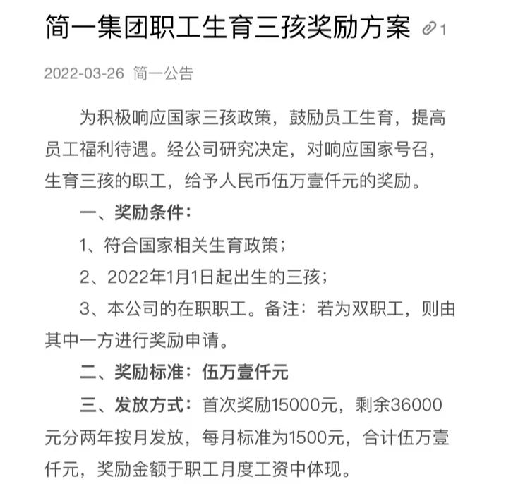
2022年3月,另一家广东企业简一集团发布内部公告,决定对生育三孩的职工,给予人民币51000元奖励。对于为何出台该奖励方案,该公司人士表示,一方面是公司本身具有支持生育的理念,另一方面是响应国家政策号召,承担社会责任,“企业本身也是社会的一个器官”。
据福建龙岩市融媒体中心报道,2021年10月1日起,福建侨龙应急装备股份有限公司对生育二孩和三孩的员工分别给予1000元/月和2000元/月的生育奖励政策,从妊娠当月起连续奖励五年(60个月)。不论是男员工、女员工,还是双职工,只要有一方是公司员工,都享受这个奖励。该公司董事长兼总经理林志国表示,“2021年8月,公司北京办事处有一名员工的妻子意外怀上三孩,因考虑到北京的生育、养育成本大,想放弃生育,这事对我触动很大。生育是每个人、每个家庭的大事。如果因为顾虑养育费用而放弃生育,对个人、家庭、社会都是一种‘损失’。”
来源:每日经济新闻综合自侨银股份官微、第一财经、龙岩市融媒体中心等
原标题:《一次性奖10万,最高超25万!一上市公司出手鼓励生娃》

