涟源市人民法院布告(三)
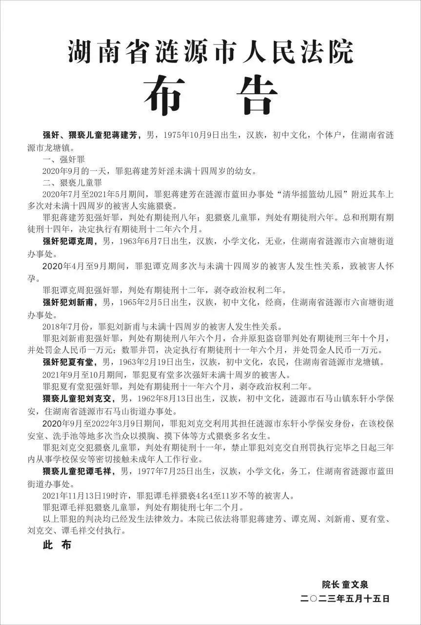
湖南省涟源市人民法院布告
强奸、猥亵儿童犯蒋建芳,男,1975年10月9日出生,汉族,初中文化,个体户,住湖南省涟源市龙塘镇。
一、强奸罪
2020年9月的一天,罪犯蒋建芳奸淫未满十四周岁的幼女。
二、猥亵儿童罪
2020年7月至2021年5月期间,罪犯蒋建芳在涟源市蓝田办事处“清华摇篮幼儿园”附近其车上多次对未满十四周岁的被害人实施猥亵。
罪犯蒋建芳犯强奸罪,判处有期徒刑八年;犯猥亵儿童罪,判处有期徒刑六年。总和刑期有期徒刑十四年,决定执行有期徒刑十二年六个月。
强奸犯谭克周,男,1963年6月7日出生,汉族,小学文化,无业,住湖南省涟源市六亩塘街道办事处。
2020年4月至9月期间,罪犯谭克周多次与未满十四周岁的被害人发生性关系,致被害人怀孕。
罪犯谭克周犯强奸罪,判处有期徒刑十二年,剥夺政治权利二年。
强奸犯刘新甫,男,1965年2月5日出生,汉族,初中文化,经商,住湖南省涟源市六亩塘街道办事处。
2018年7月份,罪犯刘新甫与未满十四周岁的被害人发生性关系。
罪犯刘新甫犯强奸罪,判处有期徒刑八年六个月,合并原犯盗窃罪判处有期徒刑三年十个月,并处罚金人民币一万元;数罪并罚,决定执行有期徒刑十一年六个月,并处罚金人民币一万元。
强奸犯夏有堂,男,1963年2月19日出生,汉族,初中文化,农民,住湖南省涟源市龙塘镇。
2021年9月至10月期间,罪犯夏有堂多次强奸未满十周岁的被害人。
罪犯夏有堂犯强奸罪,判处有期徒刑十一年六个月,剥夺政治权利二年。
猥亵儿童犯刘克交,男,1962年8月13日出生,汉族,初中文化,涟源市石马山镇东轩小学保安,住湖南省涟源市石马山街道办事处。
2020年9月至2022年3月9日期间,罪犯刘克交利用其担任涟源市东轩小学保安身份,在该校保安室、洗手池等地多次当众以摸胸、摸下体等方式猥亵多名女生。
罪犯刘克交犯猥亵儿童罪,判处有期徒刑十一年,禁止罪犯刘克交自刑罚执行完毕之日起三年内从事学校保安等密切接触未成年人工作行业。
猥亵儿童犯谭毛祥,男,1977年7月25日出生,汉族,小学文化,务工,住湖南省涟源市蓝田街道办事处。
2021年11月13日19时许,罪犯谭毛祥猥亵4名4至11岁不等的被害人。
罪犯谭毛祥犯猥亵儿童罪,判处有期徒刑七年二个月。
以上罪犯的判决均已经发生法律效力。本院已依法将罪犯蒋建芳、谭克周、刘新甫、夏有堂、刘克交、谭毛祥交付执行。
此布
院长 童文泉
二〇二三年五月十五日
来源︱刑事庭
编辑︱李立颖
审核︱吴欣
原标题:《涟源市人民法院布告(三)》

