包含针对奥密克戎毒株的4价新冠疫苗陆续到货啦!嘉定这些门诊都可接种!
还需要接种新冠病毒疫苗吗?需要。
当前,全国整体疫情处于局部零星散发状态,但新冠病毒并未消失,病毒在人群中的传播仍持续存在。不同人群免疫水平还存在差距。在此前疫情中,未感染且尚未完成既定免疫程序的人群,未来仍存在感染并发展成重症的风险;已感染且未完成基础免疫的人群,由于疫苗或病毒诱导的抗原刺激不足,免疫保护效果也明显弱于完成基础免疫后再感染获得的混合免疫。加之保护性抗体会随时间延长发生衰减,现阶段部分人群仍需接种疫苗,进一步强化自身免疫能力,补齐免疫水平差距,降低未来可能出现的重症和死亡风险。
近日,在现行的《应对近期新冠病毒感染疫情疫苗接种工作方案》中优先推荐的加强免疫疫苗之一——“神州细胞4价新冠疫苗”在嘉定区各新冠接种门诊可以接种。同时,石药集团mRNA疫苗预计近期到货,有接种需求的居民关注健康云APP的预约公示信息,预约接种。


热点问答
本区有哪些新冠病毒疫苗?
目前,嘉定区供应可用于基础免疫接种的疫苗有:灭活疫苗(国药中生北京、北京科兴、国药中生武汉);重组蛋白疫苗(智飞龙科马);腺病毒载体疫苗(康希诺肌注式)。用于加强免疫接种的疫苗有:重组蛋白疫苗(神州细胞2价、神州细胞4价、智飞龙科马、珠海丽珠);腺病毒载体疫苗(康希诺吸入用)。
全区接种门诊信息
嘉定区15家新冠接种门诊的开放信息和供应疫苗品类可见下表。辖区居民可在健康云APP上线上预约前往,也可在门诊开放时间内前往门诊接种新冠疫苗。
(点击看大图)

当前哪些人群需接种疫苗?
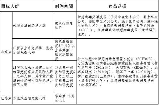
国务院联防联控机制综合组此前印发了《应对近期新冠病毒感染疫情疫苗接种工作方案》,对目标人群、时间间隔、疫苗选择等做出新的安排说明,参照下表。方案明确,现阶段疫苗接种的重点是针对不同目标人群补齐免疫水平差距,进一步降低重症和死亡风险。

注:3-17岁仅可使用国药中生北京公司、北京科兴公司、国药终生武汉公司新冠病毒灭活疫苗和智飞龙科马重组新冠病毒疫苗(CHO细胞)。
目标人群
(一)未感染且未完成既定免疫程序的人群。
1.3-17岁未感染且尚未完成基础免疫的人群。
2.18岁以上未感染且尚未完成基础免疫和第一剂次加强免疫接种的人群。
3.18岁以上未感染且尚未完成第二剂次加强免疫接种的重点人群(感染高风险人群、60岁以上老年人群、具有较严重基础性疾病人群和免疫力低下人群)。
(二)已感染且未完成基础免疫的人群。
接种程序
(一)未感染且未完成既定免疫程序的人群。
1.按照既定免疫程序及时间间隔完成后续疫苗接种。
2.完成基础免疫的≥18岁人群,第一剂次加强免疫时间间隔调整为3个月及以上。
3.需要接种第二剂次加强免疫的重点人群,完成第一剂次加强免疫6个月及以上实施第二剂次加强免疫。
(二)已感染且未完成基础免疫的人群。
可在感染3个月后接种1剂次疫苗。
疫苗选择
基础免疫:参照前期印发方案执行;
加强免疫:优先推荐使用神州细胞重组新冠病毒4价疫苗、石药集团新冠病毒mRNA疫苗接种,也可选择其他已获批附条线上市或纳入紧急使用的重组蛋白疫苗或病毒载体疫苗进行序贯加强免疫接种。
已感染且未完成基础免疫的18岁以上人群:优先推荐使用神州细胞重组新冠病毒4价疫苗、石药集团新冠病毒mRNA疫苗接种,也可选择其他已获批附条线上市或纳入紧急使用的重组蛋白疫苗或病毒载体疫苗接种。
原标题:《包含针对奥密克戎毒株的4价新冠疫苗陆续到货啦!嘉定这些门诊都可接种!》

