AI 3D技术望变革游戏研发流程和内容形态!受益上市公司梳理
AI游戏概念股周五爆发,掌趣科技、冰川网络、昆仑万维和宝通科技收获20cm涨停,恺英网络、巨人网络和三七互娱收盘录得涨停板。
申万宏源林起贤4月16日研报中表示,大模型向多模态进化、AI3D工具百花齐放,游戏或将成为最受益场景之一。大部分游戏建立在3D模型基础之上,AI3D工具已呈现百花齐放趋势。游戏引擎Unity、虚幻5等向AI3D发力,腾讯AIlab实现AI生成3D虚拟城市,InstructNeRF2NeRF也在2D生成3D场景上展现了优秀能力,这些技术进步有望推动游戏在研发流程和内容形态上实现大变革。
据公开资料显示,AI 3D生成是指通过AI技术生成3D模型,可应用在游戏、娱乐、建筑和机器人模拟等领域。AI 3D生成不仅可以提高3D模型的制作效率,还可以创造出无限的可能性和想象力。
其中,在游戏领域,AI叠加云原生3D引擎,有望成为千人千面向高维度演进的钥匙,实现AI实时搭建场景、道具生成、剧情演绎等,构建更开放、庞大、定制化的游戏世界。如松应科技基于云原生和开放架构理念设计的3D实时协同引擎,包含多人协同、云端部署、AI驱动、多渲染模式、云光线追踪、海量云材质库等特性。有望云3D实时互动场景最重要的一环。
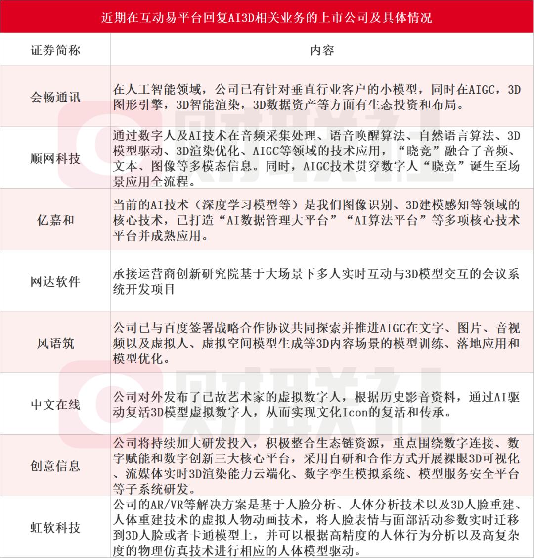
随着AI驱动的3D模型搭建能力不断成熟,定制化游戏内容的核心将转向视频/3D游戏场景,千人千面将从二维图像走三维场景。例如CyberManufacture的黑客帝国预览版本,当前已实现通过交互生成文本剧情的功能,下一步将计划实现AI实时互动剧情与游戏画面结合,推动定制化游戏内容走向高维。据财联社不完全整理,近期在互动易平台回复AI3D相关业务的上市公司包括会畅通讯、顺网科技、亿嘉和、网达软件、风语筑、中文在线、创意信息、虹软科技等,具体情况如下:
开源证券方光照4月23日研报中表示,建议关注业绩弹性大、拥抱AI更积极的公司,包括完美世界、吉比特、姚记科技、心动公司、创梦天地、腾讯控股、网易-S等;建议关注神州泰岳、巨人网络、恺英网络、盛天网络、宝通科技、星辉娱乐、名臣健康、冰川网络、富春股份、电魂网络等。
具体来看,完美世界公司已在游戏开发多个方面应用AI技术,AI工具逐步应用至工作流;训练小模型,探索AI美术/剧情/语音方向的开发落地。此外,公司与微软有着长期合作关系,当前进一步将合作延伸至ChatGPT领域,年中将在海外上线搭载智能NPC的《神魔大陆2》。
电魂网络一方面通过AI推动生产要素优化,另一方面,公司联合网易,自研分布式强化学习框架,对AI机器人进行训练,优化用户游戏体验,以《野蛮人大作战2》为例,包括美工、测试、人机对战的深度学习、语言翻译等都用到AIGC。不过值得注意的是,李艳丽也指出,基于深度学习的人工智能模型和相关应用如今需要大量的数据来支持其训练和学习,这些数据涉及用户的隐私和个人信息。如果在训练过程中数据安全和隐私保护措施不到位,将会对用户造成不良影响,所属开发商也会面临监管和法律风险。
另外,应用了人工智能技术的产品可能出现新的伦理道德问题,例如,游戏智能NPC可能会产生歧视和偏见,影响用户体验和品牌形象。如果这些问题无法得到解决,将会对相关产品的商业前景和社会认可度造成不利影响。
原标题:《AI 3D技术望变革游戏研发流程和内容形态!受益上市公司梳理》

