芜湖一卡通,最新使用指南来了!
“一卡通能在外地使用吗?”“有哪些优惠?”“如何乘坐芜湖轨道交通?”……最新版芜湖一卡通答疑来了!
1:
一卡通能乘坐哪些公共交通?
芜湖市区、繁昌区、湾沚区、南陵县公交、区间公交班线以及芜湖轨道交通。另,开通“互联互通”功能后,可在全国已加入交通部互联互通体系的300多个城市使用,乘车优惠根据当地政策执行。
2:
一卡通乘车有哪些优惠?

※ 各县区公交优惠请咨询属地公交运营单位
特别提示:除享受刷卡折扣外,一卡通享受市区公交与公交40分钟免费换乘优惠,公交与轨道90分钟换乘优惠,且是我市唯一享受公交、轨道换乘优惠的乘车方式。
3:
一卡通在哪办卡?
(1)主卡第三代社会保障卡在我市各银行网点均可办理,详见芜湖人社局相关公告;
(2)辅卡芜湖一卡通(社保卡辅卡)在一卡通客户服务中心(砻坊路77号)或门口悬挂芜湖“城市一卡通”服务网点的徽商银行、扬子银行、津盛银行、电信代办点办理,敬老卡、学生卡等爱心卡在一卡通客户服务中心办理;芜湖一卡通支持手机办卡,通过“芜湖城市卡”微信小程序办理普通成人卡、敬老卡、学生卡、残疾卡、无偿献血卡等卡片类型,足不出户,卡片邮寄到家。
4:
一卡通卡片收费吗?
主卡第三代社会保障卡为全功能卡,首次申领免费;有额外用卡需求可办理辅卡芜湖一卡通(社保卡辅卡),首次办卡及补换卡均收取15元/张的功能服务费,该卡非押金,不退还,质保期一年。
5:
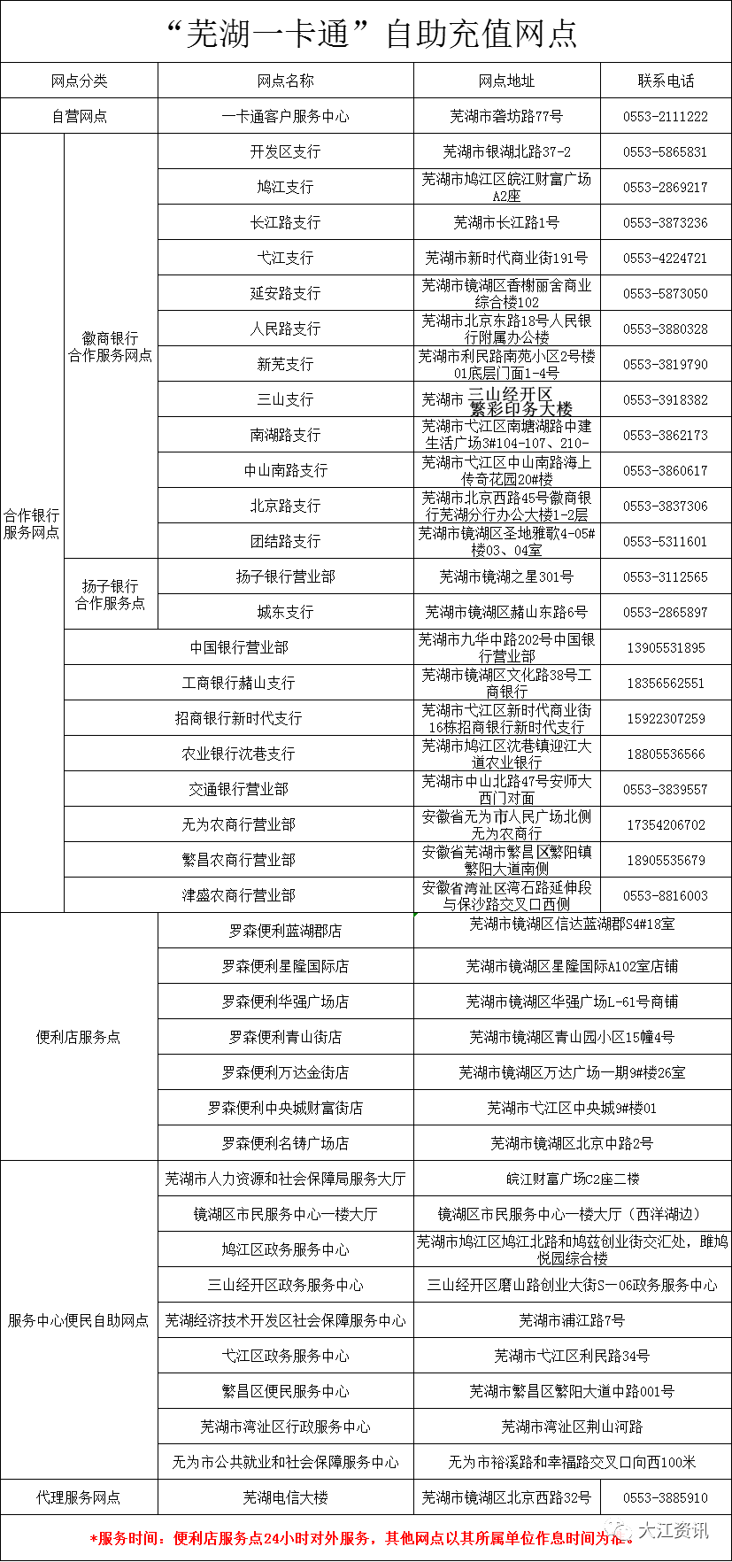
一卡通如何充值?
一卡通现已推出三大充值渠道,覆盖7×24小时,分别是:
(1)人工充值,有扬子银行、徽商银行、津盛银行等合作网点、一卡通客服中心、芜湖电信代办点等共计44家;

(2)自助充值,现全市共计40家,各市民服务中心、部分罗森便利店均有自助充值终端,其中有8家自助服务网点提供全天候24小时服务,分布在步行街、青山街、万达广场、华强广场、星隆国际、中央城、小九华、蓝湖郡广场等商圈;

(3)手机充值,“芜湖城市卡”微信小程序中可办理交通钱包NFC充值、充值记录查询等多种业务,办理界面均有动画引导,方便用户对照操作。
,时长00:58
6:
一卡通不能刷了怎么办?
(1)刷卡设备如有提示,请根据提示进行相应处理,如再次刷卡、余额不足请充值或至一卡通客户服务中心进行年审;
(2)刷卡设备如无反应,请携带身份证、卡片至服务网点处理,卡片质保期一年,一年内如无人为损坏可免费换卡;
(3)公交可正常刷卡、轨道却无法刷卡的情况一般是用户上次轨道进站或出站漏刷卡导致该乘车交易不完整,请至轨道站台的服务窗口处理。
7:
一卡通丢失了怎么办?
(1)如不确定卡片是否还能找回,可办理临时挂失,通过一卡通服务热线(0553-2111222)或“芜湖城市卡”微信小程序等网络服务渠道办理,挂失功能第二天生效,5个自然日(自挂失当日算起)后自动解挂;
(2)如已确定无法找回卡片,可办理正式挂失,持本人有效身份证件至服务网点或使用手机在“芜湖城市卡”微信小程序中办理正式挂失,挂失功能第二天生效,挂失4天后可将原卡余额转至新卡。请特别注意,正式挂失办理后,卡片如找回也无法恢复正常使用。
8:
一卡通需要年审吗?
普通成人卡无需年审。
爱心卡年审详情如下:
(1)敬老卡、残疾AB卡、伤残军人卡、离休干部卡、无偿献血卡、“身边好人”与道德模范卡采用大数据年审,用户无须至现场办理,系统自动延长有效期;
(2)学生卡可直接使用至该学生18周岁的8月31日,过期后可转为普通成人卡继续使用;超龄学生如仍在高中阶段就学可凭相关证明至一卡通客户服务中心延长有效期;
(3)低保及特困人群优惠卡根据低保证或特困证有效期设置,用户可在证件审核后至一卡通客户服务中心办理有效期延长。
9:
一卡通如何乘坐芜湖轨道交通?

一卡通可直接刷卡乘坐芜湖轨道交通,无须另外开通或激活。在进站闸机的刷卡区域刷卡即可进站,出站同样需要在闸机刷卡,完成整个乘车刷卡过程。请特别注意,进站、出站均须刷卡,否则将导致卡片轨道功能被冻结,需至轨道站台窗口处理后方可继续乘坐轨道交通。
10:
一卡通在外地如何使用?
一卡通开通“互联互通”功能后可在外地使用。为保障用户的资金安全,“互联互通”功能默认关闭,用户可携带卡片及有效身份证件至服务窗口或自助机上开通,开通后可在全国已加入交通部“互联互通”体系的300多个城市使用。请特别注意,根据交通部规范,开通互联互通后,卡片丢失后余额无法挂失。
11:
第三代社会保障卡如何刷卡乘车?

第三代社会保障卡充值交通电子钱包账户即可刷卡乘坐芜湖本地交通。请特别注意,三代卡中的交通电子钱包是专用账户,需要单独充值,与卡中社保账户、金融账户不通用。

