答“移”解问丨如何查询本人出入境记录?
2023-03-30 09:42
吉林
在工作和生活中
很多内地居民需要查询本人出入境记录
或获取出入境记录证明
想要动动手指就得到
该怎么办呢?
其实
查询本人出入境记录
可以通过“移民局”小程序(微信、支付宝)
“移民局”App(App仅限安卓系统)
和移民局官方网站政务服务平台
进行在线查询
今天,我们以微信“移民局”小程序为例
来说一说查询方法
↓↓↓
Part.
1
在微信搜索栏输入“移民局”,点击搜索,找到“移民局”小程序,打开小程序,点击右下角“我的”进行登录。
Part.2
在弹出的页面中输入“姓名”“证件类型”“证件号码”,点击“下一步”。首次登录用户需要填写详细信息。
Part.3
配合提示进行人脸识别。

Part.4
登录完成后,回到首页,点击“出入境记录查询”。
Part.5
选择“查询范围”,在线查询最长可查询十年内的出入境记录,点击“下一步”进入个人证件列表,普通护照、往来港澳通行证、往来台湾通行证的出入境记录都可以查询。
Part.6
点击下方“下载”,输入“邮箱地址”和“密码”,点击“发送至邮箱”。
Part.7
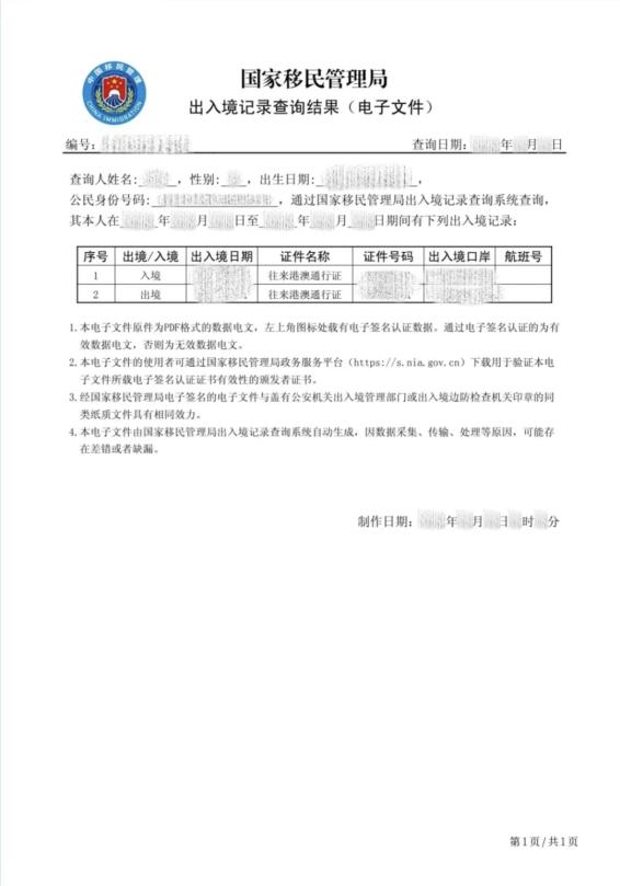
在邮箱中查看自己的出入境记录查询结果文件,该文件具有法律效力。
注意事项线上仅能查看十年内的出入境记录,如需查询、打印跨度大于十年的出入境记录,可携带本人身份证到当地出入境证件办理大厅人工窗口或出入境记录自助查询机进行查询。
出入境记录自助查询机的查询方式见下方视频:
此外
通过“移民局”小程序、“移民局”APP
和移民局官方网站政务服务平台
还可以预约办理出入境证件
查询证件办证进度
以及证件、签注信息等
既方便又快捷
快来试一试吧!
还有疑问?12367服务热线全天候24小时
为您提供移民管理政策咨询解答
打TA!打TA!打TA!
供稿:上海市公安局出入境管理局原标题:《答“移”解问丨如何查询本人出入境记录?》
特别声明
本文为澎湃号作者或机构在澎湃新闻上传并发布,仅代表该作者或机构观点,不代表澎湃新闻的观点或立场,澎湃新闻仅提供信息发布平台。申请澎湃号请用电脑访问https://renzheng.thepaper.cn。

