新增多个高铁站,宝安南山罗湖龙华等多区还将有铁路新线
要说深圳的小伙伴
平时去周边城市或省份所选的交通工具
一定少不了火车
因此,深圳的铁路建设
也一直备受关注
今天窗妹给大家带来的
就是关于这方面的最新利好消息
涉及正在建设中和规划中的多条线路
下面赶紧来看看具体情况
这些经过深圳的铁路线有新消息
广东2023年重大铁路项目公布
2022年12月,广东省发展改革委发布了《关于2023年省重大项目前期工作经费安排计划(第一批)的公示》,2023年广东省重大项目前期工作绩效目标出炉。其中涉及经过深圳的铁路项目有2个:
省级项目•省铁投集团
1、深南高铁(深圳到南宁高铁)珠三角枢纽机场至省界段:5000万元;年度目标:取得初步设计批复,实现全线开工建设。
▲南深高铁经岑溪进入广西
2、广州至深圳高铁新通道:
40万元;年度目标:完成方案深化研究工作。
多条重要铁路线也有新消息
1.港深西部铁路拟连接深圳前海
目前,香港《跨越2030年的铁路及主要干道策略性研究》公众咨询活动正收集社会各界对香港未来主要运输基建发展蓝图的意见。

根据研究的初步结果,特区政府建议兴建三条策略性铁路和三条主要干道,包括港深西部铁路(洪水桥至前海)、中铁线、将军澳线南延线、北都公路、沙田绕道和将军澳—油塘隧道。

据港深西部铁路(洪水桥至前海)初步构思——
香港段走线约8公里,由洪水桥出发,连接深圳前海,並可在香港境内铁路沿线(如厦村及流浮山)增设车站;
洪水桥站預留伸延的弹性,並透过现有和其他规划中的铁路項目接驳至香港其他地区;
便利港深往來,促进香港與大湾区融合发展、互联互通。
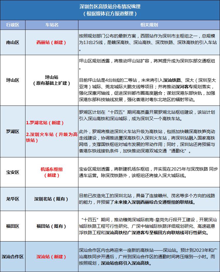
2.赣深铁路(深圳段)
新建光明城站至西丽站主线工程
目前项目用地批了,2022年12月8日,深圳市规划和自然资源局发布了新建赣州至深圳铁路(深圳段)工程建设项目用地批复的公告。
根据公告,赣州至深圳铁路(深圳段)设有深圳北站、光明城站,接入西丽站。此次规划的用地是用于新建光明城站至西丽站主线工程,以分担深圳北站的客流压力。

赣深铁路深圳段示意图,图源南方都市报
目前赣深高铁到深圳北站的线路已于2021年底通车。也就是说,赣深铁路开通初期通到龙华区的深圳北站,以后则会通到深圳中心城区的西丽站。
另根据深圳地区铁路总图规划:
未来深圳铁路客运站布局为“三主四辅”,即深圳北、西丽、深圳站为主客站,福田、深圳机场、坪山站、深圳东站为辅助站。
这些铁路 / 交通枢纽规划公布
坪山高铁站扩容方案出炉
2022年12月,深圳公共资源交易公共服务平台发布《深圳市坪山区交通轨道管理中心深圳东部综合交通枢纽功能提升及规划方案研究采购公告》(以下招标项目简称方案)。
坪山枢纽位于深圳东部几何中心,是深圳东部唯一高铁综合枢纽。招标文件显示,坪山枢纽现状运营厦深高铁及捷运线,站台规模为4台8线。
未来规划定位为深圳市“五主五辅”之一,正在加快建设深汕铁路、深大城际、大鹏支线、16 号线,规划引入深河客专、23号线及云巴一期,将形成“3 高铁 2 城际 3 城市轨道”的综合交通主枢纽。
龙华鹭湖枢纽交通详细规划公布
2022年11月,《鹭湖枢纽交通详细规划》出炉,而这将作为下阶段枢纽建设的重要规划依据。
本次枢纽规划一方面结合深广中轴城际功能定位、技术标准、整体走向等,进一步明确线路在鹭湖中心城核心区设站的必要性和可行性,并和城市轨道线网规划提出的轨道18号线和22号线共同构筑鹭湖综合交通枢纽,大大提高鹭湖中心城交通可达性及对外出行便利性,有力支持鹭湖中心城发展建设;

鹭湖枢纽总平面图
俗话说好事成双,今年深圳交通建设还有以下这些好消息。
今年将推动这些铁路和枢纽建设
2023年年初,深圳市发展和改革委员会对全社会发布《深圳市2023年重大项目计划清单》。

根据披露的清单显示共有830个项目将在今年有序推进,其中涉及到新建铁路和交通枢纽方面有以下这些项目。
推动4大城际铁路建设
1.深圳机场至大亚湾城际
深圳机场至坪山段工程

线路起自深圳市宝安机场T4枢纽,途径深圳市宝安区、龙华区、龙岗区和坪山区,止至聚龙站,预留远期延伸至大亚湾的条件。线路全长约69公里,设站11座。
2.深圳至惠州城际铁路
前海保税区至坪地段

线路起于深圳市前保站,止于深圳市坪地站,途经深圳市前海合作区、宝安区、南山区、龙华区、龙岗区,东莞市凤岗镇,线路全长约58.7公里,设站11座。
3.穗莞深城际轨道交通
深圳机场至皇岗口岸段工程

线路起于已开通穗深城际深圳机场站,经宝安航城、西乡、新安街道,前海、南山、福田,止于皇岗口岸站。全长约35.7km,全线地下敷设,设站5座及存车场一处。
4.深惠城际大鹏支线工程

深惠城际大鹏支线起于龙岗区龙城站,止于大鹏新区新大站,途经龙岗区、坪山区、大鹏新区,全线地下敷设,线路全长约39.4km。
推动1条高铁线路建设
深圳至深汕合作区铁路工程

线路起自深圳枢纽西丽站,经深圳罗湖、坪山等区,惠州市至深汕合作区,引入在建广汕铁路深汕站,设计时速350公里,新建正线全长125.5公里,设6座车站。
推动5大交通枢纽建设
1.深圳枢纽新建西丽站及相关工程

▲西丽综合交通枢纽项目效果图
深圳市西丽综合交通枢纽位于南坪快速、南海大道、茶光路、沙河西路围合地块,是深圳市南山区科技创新轴的重要连接点,规划定位为深圳“三主四辅”的主枢纽之一。
总规模为13台25线,引入赣深、深茂、深汕、深珠四条铁路。同时引入四条地铁、两条城际线,且在此集中设站。其中,地铁13、15、27号线呈南北走向,下穿国铁站场;地铁29号线、深惠、深莞城际呈东西走向。
2.前海综合交通枢纽工程

▲前海综合交通枢纽项目效果图
位于前海深港合作区桂湾片区的前海综合交通枢纽项目占地约20公顷。3条地铁线与2条城际线贯穿其中,集交通枢纽和城市综合体于一体。
主体中央枢纽大厅连通地铁1、5、11号线及穗莞深城际线等。还可到达上盖物业、商业、听海大道及周边办公大厦,满足市民衣食住行的全方位需求。
3.黄木岗交通枢纽工程

▲黄木岗交通枢纽项目效果图
黄木岗交通枢纽地处深圳福田区中心区东北部,位于笋岗西路、泥岗西路、华富路、华强北路叉路口。建成后集“轨道交通功能一体化、道路交通功能一体化、城市功能一体化”的高品质城市发展空间的重要功能枢纽。
是深圳市轨道交通线网的重要换乘节点,未来,7号线、14号线和24号线(规划)将在此形成三线换乘的地铁枢纽。建成后集轨道交通功能一体化、道路交通功能一体化、城市功能一体化。
4.大运综合交通枢纽工程

▲大运枢纽上盖物业项目效果图
大运综合交通枢纽位于龙岗区大运新城片区,龙岗大道与龙飞大道交叉口,为地铁3号线、14号线、16号线和深大城际线(在建)交汇的综合交通枢纽。
项目建设内容包括地铁14、16号线大运站及换乘交通核、枢纽平台及屋面雨棚、大小里程区间、既有3号线大运站改造等,融合各种交通换乘设施,从而实现地铁14、16号线及深大城际(在建)引入与3号线互联互通、无缝对接。
5.机场东综合交通枢纽

▲机场东交通枢纽项目效果图
机场东综合交通枢纽位于机场东航站区与下十围路东延长线、宝安大道、兴华路所围合的区域,是以“路地统筹、站城一体、产城融合”于一体以联通干线铁路及城际、城市轨道的国家7个国际枢纽机场之一。
包含高铁深江铁路、广深第二高铁,机场航站楼、深大城际(深圳机场至坪山段),地铁1、12号线,待建20、26号线、机场APM线及其他交通接驳设施组成,
预计建成后每年总计可接待约8070万高铁、城际旅客和航空旅客。
深圳的交通建设正加快推进,轨道交通版图的全面拓展,加速着“深圳都市圈”的成型。

制图深圳之窗
“轨道上的大湾区”,目前已从蓝图,驶向现实。
广东铁路未来规划和建设一览
总体情况
“十三五”期间,广东多层次铁路网络初具雏形,铁路运营里程达4871公里;高速铁路新增里程1007公里,总里程达到2140公里。
到2025年,广东铁路运营里程预计达到6400公里,其中高铁运营里程(含200公里时速以上城际铁路)预计达到3400公里。
广东在建高铁最新版图

“十四五”期间,广东综合交通枢纽布局
随着高铁新线的不断加入,广东高铁版图串珠成线,织线成网。“十四五”期间,广东将打造“一中心三极点”综合交通枢纽布局,即以粤港澳大湾区为中心,汕头、湛江、韶关为极点,形成轴带支撑、多向联通的综合交通分布。
预计到2035年,广东将基本实现“123”出行交通圈,珠三角地区内部主要城市将形成1小时交通圈,珠三角地区与粤东粤西粤北地区将形成2小时交通圈,珠三角地区与相邻城市群将形成3小时交通圈,旅客出行将更加便捷。

获取更多深圳铁路信息
在【深圳之窗】公众号对话框,回复【在建铁路】,可获取深圳各在建铁路/城际线路站点分布及广东其他相关铁路的最新建设进展。

//
想了解更多深圳资讯?
速速添加窗妹,报暗号【资讯】
即可进粉丝群,一起交流~
编辑 / John
素材来源 / 深圳新闻网、深圳地铁、深圳交通
深圳市轨道交通、蛇口消息报
南方都市报、龙华新闻在线
原标题:《新增多个高铁站!宝安南山罗湖龙华等多区还将有铁路新线!以后回家、旅游更快了》

