萎缩性胃炎用药的10大注意事项,这篇文章总结全了
仅供医学专业人士阅读参考
快收藏~
撰文 | 高丽丽
胃炎是由多种原因引起的胃黏膜的炎性反应或萎缩性病变,基于内镜和病理诊断可分为萎缩性胃炎和非萎缩性胃炎。
萎缩性胃炎是临床常见病,也是主要的胃癌前疾病,其临床表现无特异性,可无明显症状,有的可表现为非特异性消化不良症状,可伴有消瘦、疲乏、健忘、贫血、焦虑、抑郁等,其发病与幽门螺旋杆菌(Hp)感染、十二指肠液反流、自身免疫功能异常等有关,可因情绪不佳、饮食不当、天气变化、劳逸失调等诱发。
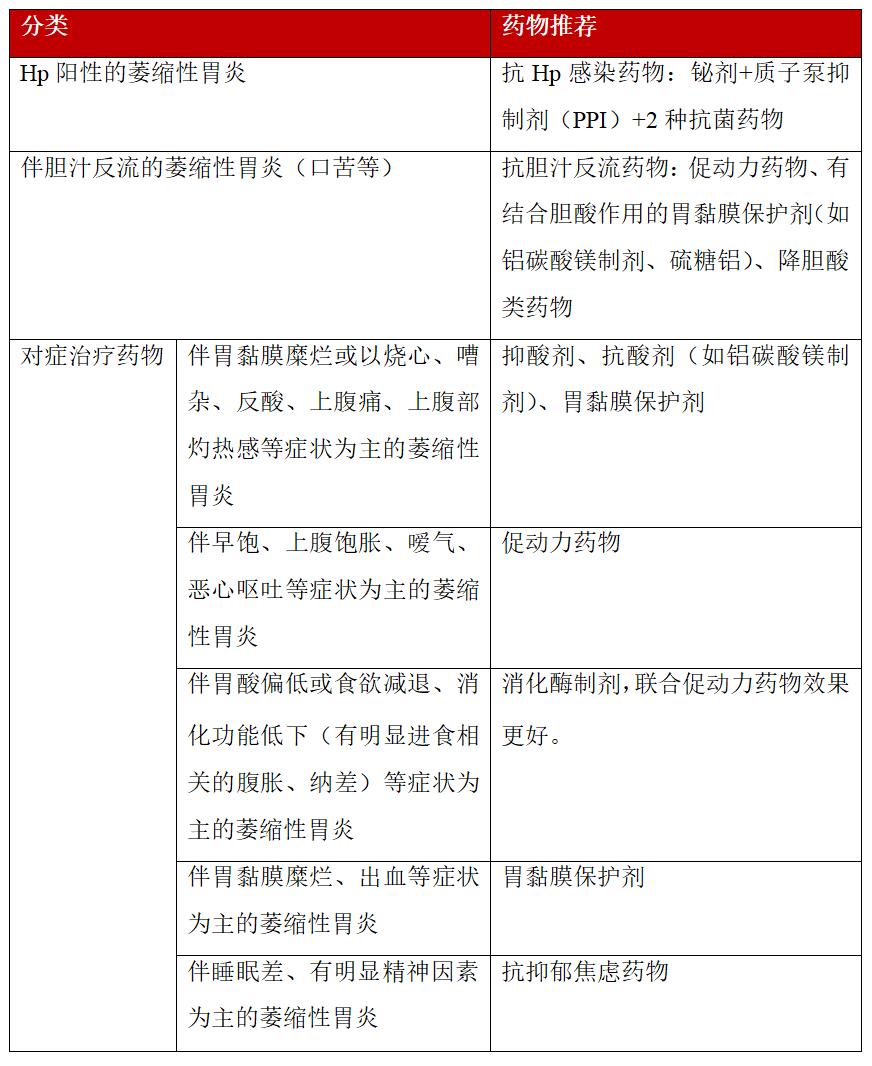
萎缩性胃炎治疗药物主要是对因治疗药物抗Hp感染药物及抗胆汁反流药物、对症治疗药物(表1)。
表1 萎缩性胃炎治疗药物
1抗Hp感染药物
对Hp阳性的萎缩性胃炎者,根除Hp治疗是萎缩性胃炎和肠化最基本的治疗措施。根除Hp治疗改善胃黏膜炎症反应,逆转或减缓萎缩的进展,延缓肠化,降低胃癌的发生风险。目前Hp治疗推荐铋剂+质子泵抑制剂(PPI)+2种抗菌药物的4联方案,建议疗程为14d(除非证明当地10d方案根除率达90%以上)。
■ 铋剂
推荐枸橼酸铋钾220mg(果胶铋标准剂量待确定),2次/d。
注意事项:可引起口内氨味、舌苔与大便灰黑色,停药后可消失。禁用于严重肾病者。
■ PPI
推荐奥美拉唑20mg、雷贝拉唑10mg(或20mg)、泮托拉唑40mg、兰索拉唑30mg、艾司奥美拉唑20mg,2次/d。使用氯吡格雷若需合用PPI,可选雷贝拉唑或泮托拉唑。
注意事项:肠溶制剂需整片/粒吞服,不可咀嚼或压碎。可引起胃肠道胀气、腹泻、腹痛、便秘、肝功能障碍、头痛、头晕等,奥美拉唑有轻度的抗雄激素作用,停药后可恢复。
■ 抗菌药物
目前主要是阿莫西林、左氧氟沙星、克拉霉素、甲硝唑、四环素、呋喃唑酮,其中阿莫西林、四环素耐药率低(<5%),根除Hp方案中应优先选用;呋喃唑酮耐药率也低(<5%),因有严重不良反应,仅用于难以根除的Hp感染;左氧氟沙星、克拉霉素、甲硝唑耐药率高,治疗失败后不能重复使用。推荐阿莫西林1000mg、2次/d,左氧氟沙星500mg、1次/d或200mg、2次/d,克拉霉素500mg、2次/d,甲硝唑400mg、3-4次/d,四环素500mg、3-4次/d,呋喃唑酮100mg、2次/d。
注意事项:
左氧氟沙星可引起血糖异常、Q-T间期延长、主动脉瘤和主动脉夹层(2个月内)、尖端扭转室速(TdP)、意识障碍、头痛、焦虑、诱发癫痫、阻断神经肌肉活性、肌腱炎、光敏反应等,避免用于有周围神经病变病史、重症肌无力、已有Q-T间期延长、有肌腱疾病史或发生过肌腱炎和肌腱断裂者。
克拉霉素可引起胃肠道反应、肝功能异常、心脏毒性等,建议血清转氨酶升高超过正常高限三倍时避免使用或停用,避免用于充血性心衰者,禁用于Q-T间期延长者。
甲硝唑可引起口中金属味、腹部绞痛、肢体麻木、共济失调等,有活动性中枢神经系统疾患、血液病者禁用,治疗中和停药后一周内禁忌饮酒。
呋喃唑酮可引起头痛、头晕、哮喘、多发性神经炎等,服药期间应避免食用富含酪胺的食物,葡萄糖-6-磷酸脱氢酶缺乏者禁用。
2
抑酸剂
包括PPI如奥美拉唑、兰索拉唑、泮托拉唑、雷贝拉唑、埃索美拉唑等,及H2受体拮抗剂如西咪替丁、雷尼替丁、法莫替丁、尼扎替丁等,可抑制胃酸分泌,适于伴胃黏膜糜烂或以烧心、嘈杂、反酸、上腹痛、上腹部灼热感等症状为主的萎缩性胃炎。
注意事项:PPI抑酸作用强、抑酸时间长,极少有耐药现象;H2受体拮抗剂能有效抑制夜间基础胃酸的分泌,但抑酸持续时间短、易快速耐受。H2受体拮抗剂可引起腹泻、便秘、头痛、头晕、疲劳、嗜睡、肌痛、等,易受饮食影响。青霉素皮试前应停用至少48h。
3
胃黏膜保护剂
如硫糖铝、替普瑞酮、瑞巴派特片等,可中和胃酸、结合胆汁酸、增强胃黏膜屏障、促进黏膜愈合,适于伴胃黏膜糜烂或以烧心、嘈杂、反酸、上腹痛、上腹部灼热感等症状为主的萎缩性胃炎,伴胆汁反流的萎缩性胃炎,及伴胃黏膜糜烂、出血等症状为主的萎缩性胃炎。
注意事项:药效持续时间较短。可引起便秘、消化不良、恶心、皮疹等。
4
抗酸剂
如铝碳酸镁制剂等,其起效迅速,但作用相对短暂,适于伴胃黏膜糜烂或以烧心、嘈杂、反酸、上腹痛、上腹部灼热感等症状为主的萎缩性胃炎,伴胆汁反流的萎缩性胃炎。
注意事项:可引起便秘、口干等。铝碳酸镁制剂禁用于溃疡性结肠炎、胃酸缺乏、结肠及回肠造口术、憩室炎、原因不明的胃肠出血、肠梗阻、低磷酸盐血症者。
5
促动力药物
如多巴胺受体拮抗剂多潘立酮、伊托必利,及5⁃HT4受体激动剂莫沙比利等,多巴胺受体拮抗剂一般兼有止吐和促胃肠促动力作用,适于伴胆汁反流的萎缩性胃炎;伴早饱、上腹饱胀、嗳气、恶心呕吐等症状为主的萎缩性胃炎;伴胃酸偏低或食欲减退、消化功能低下(有明显进食相关的腹胀、纳差)等症状为主的萎缩性胃炎。
注意事项:可引起有腹痛、腹泻、口干、头晕心悸、心电图QT间期延长、皮疹等。多潘立酮可使血催乳素水平升高而,致高乳素血症;可致Q-T间期延长和严重室性心律失常(SVA),有引起心脏猝死的报道。多潘立酮与红霉素、克拉霉素、氟康唑、伏立康唑、胺碘酮等引起Q-T间期延长的药物合用,可使尖端扭转型室性心动过速的发生风险增加,禁忌联用。
西沙必利、莫沙必利、伊托必利和普芦卡必利,同为必利,有什么区别?扫描下方二维码或点击文末阅读原文链接,进入医生站网页版,无需下载APP,点击或搜索文章《西沙必利、莫沙必利……同为必利,有什么区别?》,里边总结了4种药物的6大区别,有兴趣的您可以看一下。
6
降胆酸类药物
如熊去氧胆酸(UDCA)等适于伴胆汁反流的萎缩性胃炎。
注意事项:可引起胃肠不适、腹泻、右上腹疼痛、便秘、头痛、头晕、胰腺炎、心动过速、体重增加、胆结石钙化、皮疹等。UDCA禁用于经常性的胆绞痛发作、急性胆囊炎和胆管炎、射线穿不透的胆结石钙化、胆道阻塞(胆总管和胆囊管)、严重肝病者。
7
消化酶制剂
如复方消化酶、米曲菌胰酶、复方阿嗪米特(可利胆、助消化、减少肠腔气体等)等,可帮助食物消化吸收,促进排空,能改善中上腹部饱胀、纳差、消化不良、食欲不振等,联合促动力药物效果更好,适于伴胃酸偏低或食欲减退、消化功能低下等症状为主的萎缩性胃炎。
注意事项:复方消化酶可引起呕吐、泄泻、软便、口内不快感,禁用于急性肝炎、胆道完全梗阻/闭锁者。米曲菌胰酶可引起胃肠道过敏反应、过敏性呼吸道反应和皮肤反应,禁用于急性胰腺炎早期、慢性胰腺炎的急性发作期、遗传性果糖不耐症者。复方阿嗪米特禁用于急性肝炎、肝功能障碍、胆管阻塞、胆道梗阻及因胆石症引起的胆绞痛者。
8
抗抑郁抗焦虑药物
抗抑郁抗焦虑药物如三环类抗抑郁药物(TCA,阿米替林等)、选择性5-HT再摄取抑制剂(SSRI,如帕罗西汀等)等适于伴睡眠差、有明显精神心理因素(伴焦虑、抑郁等)或常规治疗无效和疗效差的萎缩性胃炎。
注意事项:
TCA可引起过度镇静、嗜睡、眩晕、震颤、口干、多汗、便秘、认知障碍、尿潴留、排尿困难、癫痫发作、视物模糊、升高眼压、窦性心动过速、心室异位搏动增加、直立性低血压、心肌缺血甚至心源性猝死等。近期有心肌梗死发作史、前列腺肥大、青光眼、甲亢者禁用。有缺血性心脏病或心源性猝死风险者避免使用。
SSRIs可引起恶心、呕吐、便秘、腹泻、口干、头痛、头晕、出汗、眩晕、震颤、打哈欠、高血压、心动过速、视力模糊、瘙痒等。禁用于使用单胺氧化酶抑制剂者。慎用于有活动性颅内出血、闭角型青光眼、有躁狂病史、有癫痫症者。
参考文献:
[1]慢性胃炎中医诊疗专家共识意见(2017)[J].中华中医药杂志,2017,32(7):3060
[2]慢性胃炎基层诊疗指南(2019年)[J].中华全科医师杂志,2020,19(9):768-773
[3]岭南地区慢性萎缩性胃炎中医诊疗专家共识[J].中国研究型医院,2022,9(1):2-5
[4]慢性萎缩性胃炎中西医结合诊疗共识意见(2017年)[J].中国中西医结合消化杂志,2018,26(2):121-128
[5]老年人慢性胃炎中国专家共识[J].中华老年医学杂志,2018,37(5):485-488
[6]中国急性胃黏膜病变急诊专家共识[J].中国急救医学,2015,35(9):769-773
[7]第五次全国幽门螺杆菌感染处理共识报告[J].中华消化杂志,2017,37(6):364-372
[8]幽门螺杆菌感染基层诊疗指南(2019年)[J].中华全科医师杂志,2020,19(5):397-401
[9]成人幽门螺杆菌引起的胃炎中西医协作诊疗专家共识(2020,北京)[J].中医杂志,2020,61(22):2016-2022
[10]全国中西医整合治疗幽门螺杆菌相关“病-证”共识[J].中华医学杂志,2018,98(26):2066-2069
[11]韩莹莹等.抑酸剂在幽门螺杆菌感染治疗中的作用与研究进展[J].中华消化杂志,2022,42(6):426-429
[12]胡伏莲等.重视幽门螺杆菌感染治疗中抗生素的合理应用[J].中华医学杂志,2020,100(30):2321-2323
[13]胃肠道黏膜保护临床专家共识(2021年,福州)[J].中华消化杂志,2021,41(12):798-806
[14]质子泵抑制剂优化应用专家共识[J].中国医院药学杂志,2020
[15]质子泵抑制剂临床应用指导原则(2020年版)[J].2020
[16]老年人多重用药安全管理专家共识[J].中国糖尿病杂志,2018,26(9):714
[17]大环内酯类药物的抗菌外作用与临床应用专家共识[J].中华内科杂志,2017,56(7):546-554
[18]大环内酯类抗菌药物急诊成人及儿童临床应用指导意见[J].中国急救医学,2020,40(11):1-36-1045
[19]张静.大环内酯类抗生素在稳定期慢性阻塞性肺疾病药物治疗中的合理应用[J].中华结核和呼吸杂志,2020,43 (6):518-519
[20]国家药监局关于修订全身用氟喹诺酮类药品说明书的公告(2021年第44号)
[21]合理应用喹诺酮类抗菌药物治疗下呼吸道感染专家共识[J].中华结核和呼吸杂志,2009,32(9):646-653
[22]国家食品药品监督管理总局关于修订全身用氟喹诺酮类药品说明书的公告(2017年第79号)
[23]胃食管反流病基层诊疗指南(2019年)[J].中华全科医师杂志,2019,18(7):635-641
[24]青霉素皮肤试验专家共识[J].中华医学杂志,2017,97(40):3143-3146
[25]陈新谦等.陈新谦新编药物学[M].北京:人民卫生出版社,2018:352,539,550,
589-590
[26]老年人功能性消化不良诊治专家共识[J].中华老年医学杂志,2015,34(7):698-702
[27]多巴胺D2受体拮抗剂消化专科合理应用中国专家意见[J].胃肠病学,2020,25(11):673-676
[28]朱依谆等.药理学[M].北京:人民卫生出版社,2016:386-387
[29]肝脏炎症及其防治专家共识[J].中国实用内科杂志,2014,34(2):157-160
[30]胆汁淤积性肝病管理指南(2021)[J].中华内科杂志,2021,60(12):1075-1085
[31]药物性肝损伤诊治指南[J].临床肝胆病杂志,2015,31(11):1752-1765
[32]冠心病合理用药指南(第2版)[J].中国医学前沿杂志,2018,10(6):74
[33]赵亚男等.胆汁反流性胃炎病因病机及诊治进展[J].世界华人消化杂志,2018,26(32):1886-1890
[34]侯叶廷等.原发性胆汁反流性胃炎的研究进展[J].中华胃肠内镜电子杂志,2015,2(1):3-5
[35]消化酶制剂在老年人消化不良中应用中国专家共识(2018)[J].中华老年医学杂志,2018,37(6):605
[36]中国慢性胆囊炎、胆囊结石内科诊疗共识意见(2014年,上海)[J].中华消化杂志,2014,34(12):795-798
[37]带状疱疹后神经痛诊疗中国专家共识[J].中国疼痛医学杂志,2016,22(3):163-164
责任编辑:文嘉欣
*"医学界"力求所发表内容专业、可靠,但不对内容的准确性做出承诺;请相关各方在采用或以此作为决策依据时另行核查。
原标题:《萎缩性胃炎用药的10大注意事项,这篇文章总结全了》

