毕业后有编有岗!江西发布定向招生公告
近日
2023年全省基层农技人员定向培养
招生简章公布
具体详情如下:
根据江西省农业农村厅、江西省教育厅、江西省人力资源和社会保障厅《关于做好2023年全省基层农技人员定向培养工作的通知》(赣农字[2022]68号)文件精神,现公布《2023年全省基层农技人员定向培养招生简章》。01
招生对象及报考条件
招生对象
符合江西省普通高校招生考试报名条件并已办理我省2023年普通高校招生考试报名手续的具有本县(市、区) 户籍的文、理科考生( 年龄不超过28周岁,即为1995年1月1日以后出生)。
报考条件
(1)思想政治品德良好,有志从事基层农技推广服务工作。
(2)身体健康,须参加全省高校招生统一体检且符合《普通高等学校招生体检工作指导意见》的规定要求。
02
报考学校
学院
地址
联系电话
江西生物科技职业学院
南昌市青云谱区莲塘北大道1636号
0791-85739800
江西农业工程职业学院
樟树市四特大道266号
0795-7353583
03
报考专业
现代农业技术、畜牧兽医、水产养殖技术、现代农业装备应用技术、现代农业经济管理、休闲农业经营与管理、农产品加工与质量检测等7个专业。学费5000元/年。
04
报名方式
报名时间
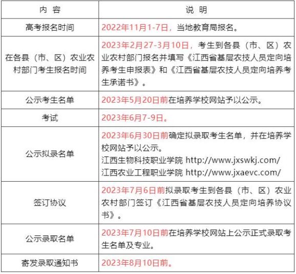
2023年普通高校招生考试报名时间为2022年11月1-7日,单报本科的考生请于2023年3月1-3日(高考补报名期间)到当地教育局招考办申请修改为本科兼专科或单报专科。定向生报考类别为本科兼专科或单报专科,三校生参加普通高考,报考类别为本科兼专科或单报专科,报考科类为文史或理工。
考生在各县( 市、区) 报名时间
2023年2月27-3月10日,各县(市、区)农业农村部门设有报名点。考生按要求填写《江西省基层农技人员定向培养考生申报表》,选择报考学校及专业,签订《2023年江西省基层农技人员定向培养考生承诺书》。考生若报考了其他系统定向培养,则不能报考江西省基层农技人员定向培养。
05
招生考试
1.报名全省基层农技人员定向培养招生考试的考生须参加全国普通高等学校招生统一考试。
2.文化考试科目为语文、数学、英语和技术,考试范围以《高考大纲》为准。
06
录取原则
按照省农业农村厅下达给培养学校以及各县(市、区)2023年基层农技人员定向培养计划数,培养学校按各县(市、区)考生总成绩从高到低依次录取,如遇考生总成绩相同,以语文、数学、英语、技术单科成绩依次从高到低录取。
以县为单位,按各县(市、区)招生计划1:1的比例进行录取,文理科录取比例约为4:6。
如有考生放弃录取资格,则在未录取考生中按成绩高低依次递补录取,递补放弃录取考生所报考的学校及专业。
录取专业确定原则,依据考生填报的专业志愿进行,如遇填报专业相同,则以考生成绩从高到低决定其录取专业,对未能按专业志愿录取的考生由培养学校在县( 市、区)定向培养专业计划内进行调剂录取其它专业。对于不服从调剂录取的考生不予录取。
07
录取说明
1.录取的考生属国家计划内统招,学制三年,毕业后颁发全日制普通高等院校大学专科学历文凭。其学籍管理、学费以及享受“国家高等学校学生资助政策”体系和学校的奖、助学待遇,与参加全国统一高考录取的学生完全一致。
2.录取的考生到本县(市、区)农业农村部门签订《江西省基层农技人员定向培养协议书》。定向培养生毕业后由其所在县(市、区)人社部门派遣到乡镇农技推广机构工作,确保有编有岗。
3.凡报名参加全省基层农技人员定向招生考试并被录取的考生,承诺一旦被录取为定向生,不得填报高考其他批次志愿并自愿放弃高考其他批次录取资格。未被录取的考生,还可以继续填报高考志愿,不影响参加当年的普通高校招生录取。
08
工作时间安排

原标题:《毕业后有编有岗!江西发布定向招生公告》

