忘记护照放哪里,又想知道有效期、本人出入境记录?可以这么办→
忘记护照放哪里,又想知道有效期、护照号码、本人出入境记录?
需要查询本人出入境证件信息、出入境记录、护照签发记录的申请人,可以通过“移民局”小程序(微信、支付宝)或下载“移民局”App(仅限安卓系统)进行在线查询。来看市公安局出入境管理局整理的查询指南↓
01
出入境证件信息
以微信“移民局”小程序为例,查询出入境证件信息步骤如下:
Part.
1
在微信搜索栏输入“移民局”,点击搜索,找到“移民局”小程序,打开小程序,点击“证件查询”。
Part.2
在弹出的页面中输入“姓名”和“身份证号”,点击“下一步”。首次使用的用户需要填写详细信息。
Part.3
按照提示进行人脸识别。
Part.
4
再次点击“证件查询”。
Part.5
查看出入境证件信息(图例为护照和港澳通行证)。
02出入境记录
以微信“移民局”小程序为例,查询并下载出入境记录步骤如下:
Part.
1
在微信搜索栏输入“移民局”,点击搜索,找到“移民局”小程序,打开小程序,点击右下角“我的”。
Part.2
在弹出的页面中输入“姓名”和“身份证号”,点击“下一步”。首次使用的用户需要填写详细信息。
Part.3
配合提示进行人脸识别。
Part.
4
点击“出入境记录”。
Part.5
选择“查询范围”,最长可查询十年。点击“确认查询”。
Part.6
点击下方“下载”,输入“邮箱地址”和“密码录入”,点击“发送至邮箱”。
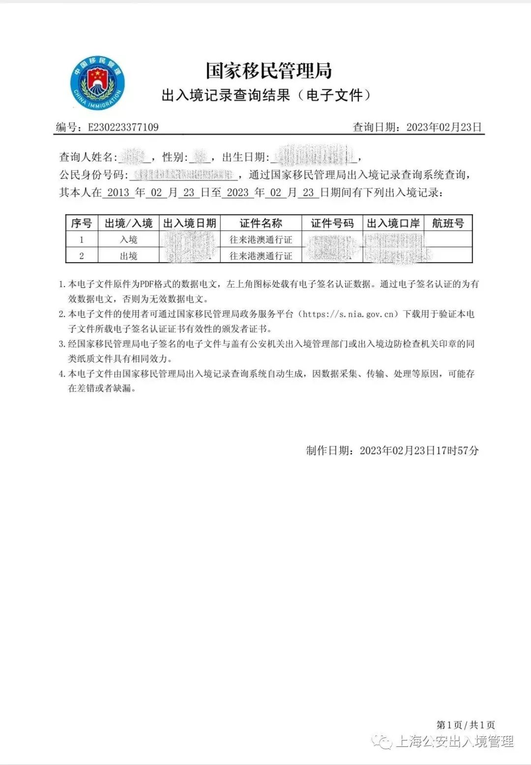
Part.7
在邮箱中查看自己的出入境记录查询结果文件,该文件具有法律效力。
注意事项线上仅能查看十年内的出入境记录,如需查询、打印跨度大于十年的出入境记录,请携带本人身份证到出入境记录自助查询机上查询,市公安局出入境管理局及各分局出入境办公室均设有出入境记录自助查询机。具体查询方式见下方视频:
如果以上两种途径均未查到出入境记录,或者为以下几种情形的:委托他人代办,申请人持有因公普通护照、海员证,港澳台居民,可以到市公安局出入境管理局及各分局出入境管理办公室的人工窗口办理查询。需交验本人有效出入境证件(原件)或有效身份证(原件),委托他人办理的还需出具双方签名的委托函、被委托人身份证(原件)或有效出入境证件(原件)。
03
护照签发记录
需要查询并下载护照签发记录的申请人,可通过移民局APP(仅安卓系统)查询并下载。
Part.
1
在移民局APP中,点击”证件查询”。
Part.2
选择”护照签发记录下载”。
Part.3
就能查到本人所办护照信息,文件显示身份证号码,能证明身份证和护照是同一人。

原标题:《忘记护照放哪里,又想知道有效期、本人出入境记录?可以这么办→》

