北京海淀法院劳动争议速裁工作速写
2022年,北京市海淀区地区生产总值迈过万亿大关,产业布局不断完善,新型业态蓬勃发展。劳资双方对于化解劳动争议纠纷的需求不断上升,高效解纷更与推进发展紧密相连。司法保障如何更好维护用工秩序,又该怎样“润滑”经济运行?让劳动争议速裁向源头挺进,是海淀法院给出的答案。
抽丝剥茧主动出击以判带调案结事了
“我们曾经是蓝天公司的保安,公司不与我们签订劳动合同,不缴纳社会保险,还拖欠了半年的工资,请法院主持公道!”“没有依据!我公司从来没有录用过你们。”在海淀法院西2-31法庭里,郑某等11名劳动者与蓝天公司正针锋相对着。
作为本案的承办法官,第一速裁团队法官马敬意识到,本案的争议焦点,就在于郑某等人与蓝天公司是否存在劳动关系。但原告仅就此提交了初步证据,还不能充分地证明这一问题,在此前的劳动仲裁中,蓝天公司就因此“先下一城”。眼看庭审将陷入僵局,怎么办?马敬当庭有了决定,她要把发现事实的“战场”,由法庭改到被告办公现场。开着自己的车,马敬会同双方当事人赶赴被告公司所在大厦开展突击调查。
在办公场地,马敬找来大厦的物业负责人、工作人员等逐一询问,又核实了郑某等人的入职经过、出勤情况。不出所料,现场情形与原告所述基本一致。带着这样的内心确信,马敬作出了认定郑某等人与蓝天公司存在劳动关系的判决,十一名劳动者终于拿回了期盼已久的工资。在普通人眼中,做法官就意味着坐堂问案。但在第一速裁团队的法官们看来,办出“放心案”要求他们经常走出法庭、实地踏勘。作为海淀法院办理劳动争议速裁案件的专业团队,第一速裁团队在2022年审理了二千多起劳动争议案件。
在案件的砥砺中,法官们亲身体会到当事人的诉讼能力如何千差万别。他们感到,依法裁判不只要在卷宗和证据中寻找是非,更要尽可能弥合法律事实与客观真实的分界。为此,在劳动者要求确认劳动关系并提交初步证据的情况下,法官们摸索出通过主动审查、突击调查,合理有效运用司法调查权,以扎实裁判维护当事人权益的工作方法,使不少矛盾尖锐的案件在事实面前迎刃而解。更让法官们感到欣喜的是,外出查案看似费时费力,却总能更迅速地抚平纠纷。在郑某等人的案子中,原告在判决后曾以要求支付未签劳动合同二倍工资差额、解除补偿金等另案诉至法院,正是看到法官此前扎实的工作,使蓝天公司拿出了解决问题的诚意。最终在法院调解下双方达成调解协议,使纠纷得到一揽子解决。主动出击、以判带调,成为化解劳资双方争议、一站式解决纠纷屡试不爽的法宝,更在纠纷源头写下公平正义的“后半篇文章”。“简案快审”批量化解
“要素式”审判提质增效
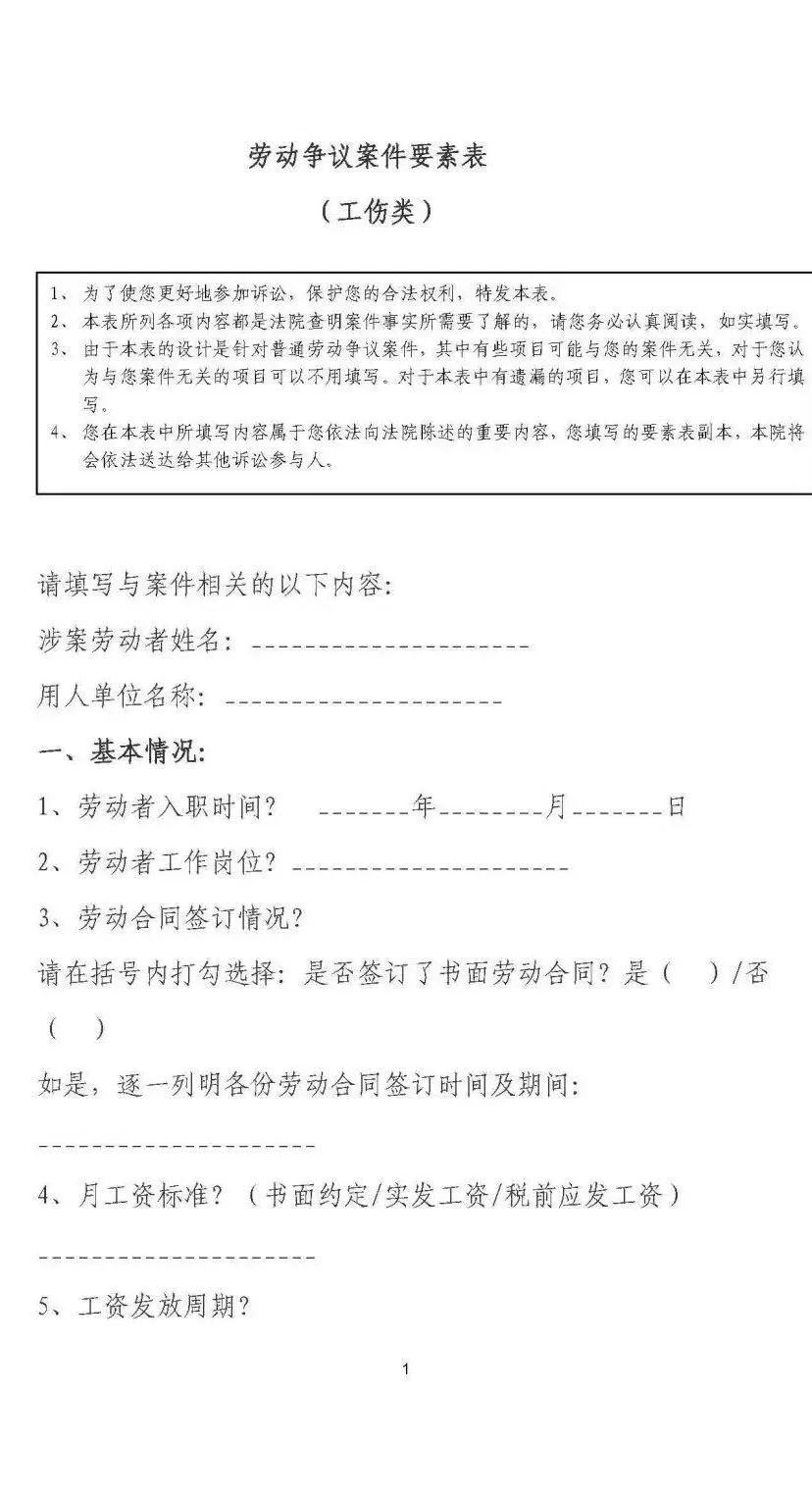
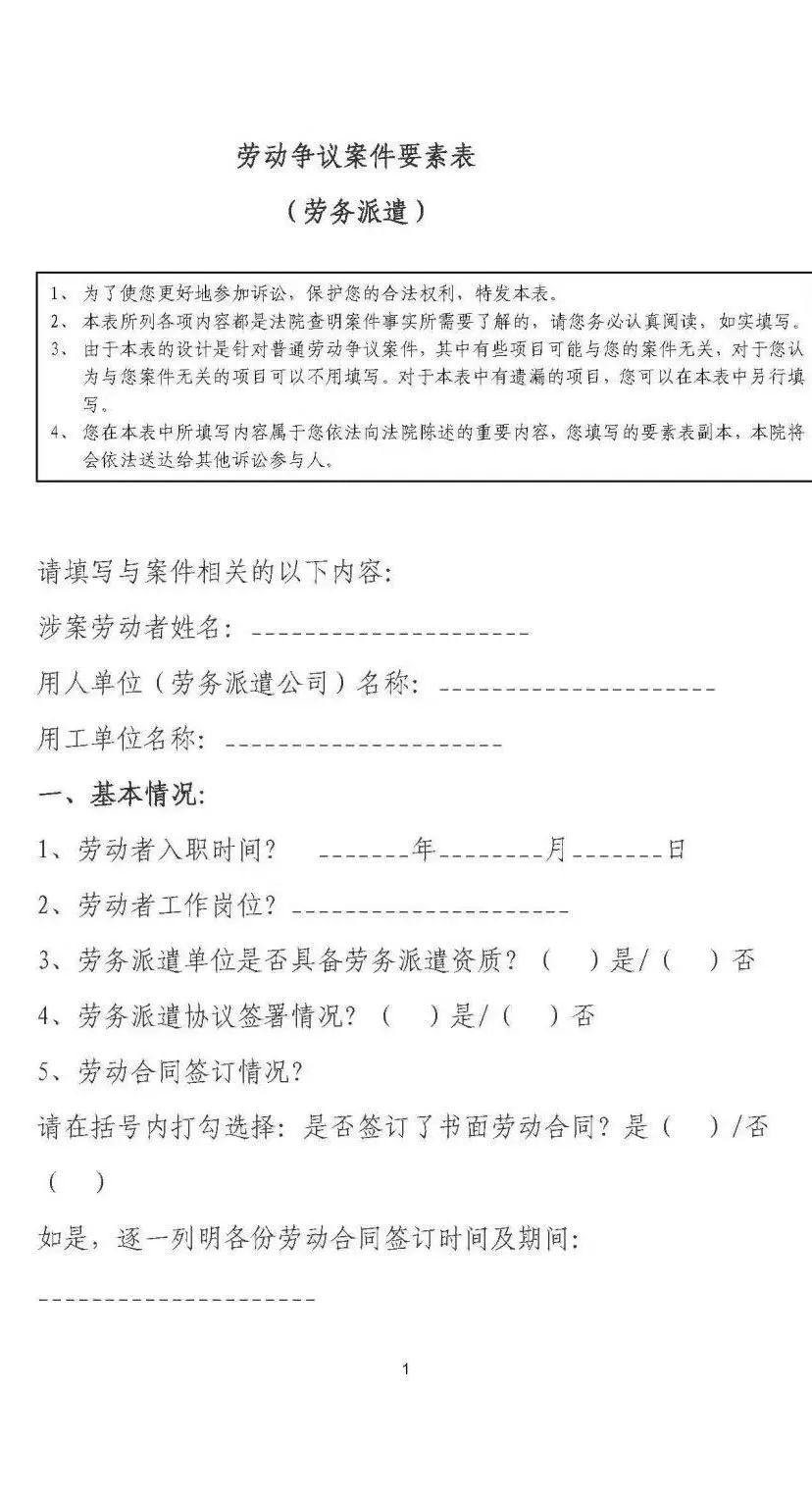
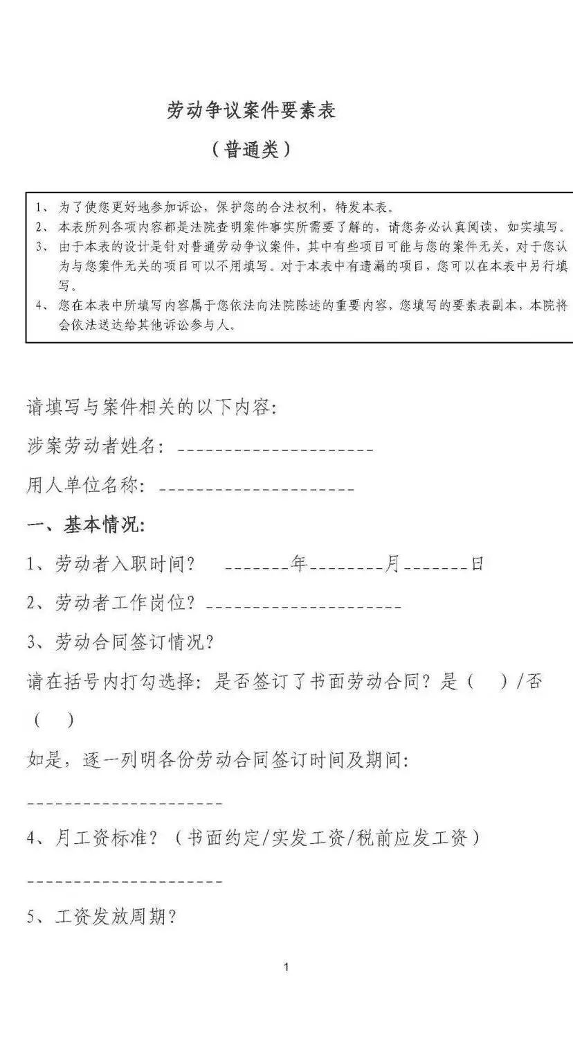
“我从没想到过,打官司能这么快,又这么简单”。拿到胜诉判决后,曾供职于某互联网企业的小李这样感叹。因被解除劳动合同、决定起诉“老东家”后,小李也曾在网上查过胜诉攻略、维权模板,但心里还是颇感没底。立案后,小李在法官的要求下填写了《劳动争议案件要素表》,入职时间、缔约情况、月工资标准等主要事实简明又清晰。小李对照《要素表》梳理了证据,用人单位也有针对性地进行应诉,使法官通过一次庭审就核对了全案情况。小李算了算,从填表到宣判,他只等了7天。


为实现前端速调快审,法官们结合劳动争议案件类案特点,准确提炼、不断优化类案裁判要素,制作了“案件要素表”。当事人在要素表中填写的主要事实,与“要素式裁判文书”一一对应,实现了高效查明事实、快速锁定争点。同时,深度适用小额诉讼程序,向当事人制发《小额诉讼程序告知书》,在充分保障当事人知情、选择和异议权基础上,引导其选择适用小额诉讼程序,切实发挥了简案快审效能。要素式审判的系列举措,曾让劳动争议速裁案件在2020年,实现办理周期比一般的简易程序案件缩短71.3%。2022年,第一速裁团队深度开发要素式裁判潜能,全年共做出410份劳动争议要素式判决书,占全部判决结案案件的68.56%。随着这一模式的深入实践,要素式审判已经成为劳动争议速裁案件的重要审理方式。这副“司法之翼”让劳动者与用人企业的合法权益实现得更轻灵、更便捷。裁判示范推动用工规范
诉源治理向源头推进
治已病,不如防未病,这是诉源治理的重要理念。在速裁法官看来,典型劳动争议案件是诉源治理“富矿”,当事人的常见疑问中蕴藏着长效治理契机。
在米某等15名劳动者起诉某汽车销售服务公司劳动争议案件中,承办法官李鹏注意到,这些案件尽管立案时间不同,但争议焦点都涉及到加班费的计算方式,这背后也许就存在着用工企业的机制“短板”。为此,李鹏先在判决中紧扣焦点问题,深度阐述了工时认定及加班费计算方式。在案件生效后,他又主动与某汽车销售服务公司进行了判后沟通,对劳动法相关规定进行充分说明和解释。最终,该汽车销售服务公司合理调整劳动者工作时间,将六天工作制变更为五天工作制。随着审判职能“向源头一步”,劳动争议的司法化解不再局限于消弭个案,更在以文书示范推动用工规范中发挥着独有价值。为促进劳动争议矛盾纠纷源头预防、柔性化解,海淀法院积极探索源头属地化解机制,深化12368热线、“人和海淀”小程序应用,及时响应辖区单位治理需求。与区人社局、仲裁院等建立联席会议制度,分类摸排特定行业企业经营用工情况,全程指导调解。2022年7月,与区总工会开展“劳动争议调解联动”“总对总”平台建设座谈会,为劳动人事争议多元化解工作又添助力,通过劳动争议调解工作的信息互通互享,以“工会+法院”模式提升劳动争议调解公信力。
★新故事不断涌现,新机制不断书写。劳动争议让人民法院的最前一道门,直通纠纷化解的最后一公里,也以质效双线提升为司法工作注入公平正义新体验。
供稿:海淀法院
文字:尹黎卉
原标题:《北京海淀法院劳动争议速裁工作速写》

