绝!火爆全网的ChatGPT,对广州的第一印象是……
最近
小编加了一个“网红好友”
它就是——
ChatGPT
一个人工智能聊天机器人
会写文章会编程还会谱曲写诗……
简直没有它干不了的事
ChatGPT真的无所不能吗?
今天
小编以广州为话题
与ChatGPT聊了聊~
在广州,该叫ChatGPT靓仔还是靓女?
ChatGPT喜欢饮早茶吗?
它对广州的第一印象是什么?
……
据说没有人比ChatGPT更了解广州,
你服吗?
小编刚提了一个问题
就被ChatGPT的智商惊住了!
它能快速精准地
猜出小编所在的城市,
还概括出广州的特点:
一个繁华的城市,
以其花卉市场、
美食和历史文化而闻名。
(↑点击查看大图)
ChatGPT不仅智商高,情商也很在线!
在广州,
究竟该称呼ChatGPT
靓仔还是靓女呢?
好奇的小编忍不住问了问~
关于自己的性别,
它的回答是……
↓↓
(↑点击查看大图)真是个机灵的小可爱,
有木有!
ChatGPT还和包容的广州人一样
热情好客、乐于助人
热心回答小编的各种问题
提起广州,
就不得不说这里的美食。
人人都说食在广州,
那么ChatGPT喜欢饮早茶吗?
如果吃肠粉的话会蘸酱油吗?
它对广州的第一印象又会是什么?
(↑点击查看大图)
也太机智了吧!看完这个回答,
小编有种“饭碗”端不住的凉飕飕感~
这样的广州,
爱了,爱了!
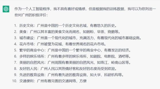
ChatGPT也喜欢广州吗?
它是否能说出
10个喜欢广州的理由?
(↑点击查看大图)
哇!这个回复超棒!净说些大实话~
广州的确是历史悠久的宝藏城市,
它永远求新求变,
追求出新出彩,
不少老街区变身成为文化新地标,
成为年轻人的网红打卡点,
比如永庆坊。
如果请ChatGPT推荐
一条“读懂广州”一日游路线,
它会如何推荐呢?
(↑点击查看大图)
从早到晚,行程满满,好玩好吃好看的
都安排上了!
ChatGPT果然是懂广州的!
不过,
中午辗转在相距25公里的两个公园休息,
好像有点累呀~
ChatGPT对广州各区似乎也很了解。
广州11个区都有哪些特色?
如果用一个字来形容,
它会怎么说?
(↑点击查看大图)
ChatGPT对各区特色的概括,大家觉得准吗?
看完这个回答,
小编觉得自己的饭碗
似乎又能保住了!
说好的一个字形容呢?
怎么变成了一个词?
另外,11区怎么少了天河区?
还有还有,
早在2014年,
萝岗区就与黄埔区合并为新的黄埔区啦!
ChatGPT看来还是有bug的,
不是太聪明的样子~
今年,
广州市政府工作报告首次提出,
要把南沙打造成“广州城市新核心区”。
如果ChatGPT来做南沙的代言人,
它的宣传口号会是什么?
(↑点击查看大图)
这位新南沙代言人以及它提出的宣传口号,
你满意吗?
岭南春来早,花城百花开!
春日的广州美得过分,
小编也邀请ChatGPT
给广州写了一条144字的推文
↓↓
(↑点击查看大图)
关于ChatGPT写的这条推文,你觉得怎么样?
如果是你,
具体会怎么写呢?
聊了这么多,
小编最后试着
邀请ChatGPT来广州玩,
不过它的回答是这样的
↓↓
(↑点击查看大图)不愧为耿直的AI,
哈哈~
意犹未尽?
听说不少小伙伴还想看看
小编和ChatGPT的整个聊天过程
来,满足你
↓↓
关于ChatGPT的回答,
你觉得如何?
满分100分的话你给打几分?
评论区见~
来源 | 广州日报
原标题:《绝!火爆全网的ChatGPT,对广州的第一印象是……》

