美味又健康的火锅点餐秘籍来啦!
天冷安排一顿火锅,美滋滋!吃火锅有哪些讲究,怎样吃火锅才能做到美味又健康?
在此,小编邀请上海市同仁医院营养科谢华副主任医师,从挑、涮、吃三个方面为我们分享火锅点餐秘籍~
学会“挑”
01
挑锅底
特色锅底,就是这么美味!锅底代表有粤系、川系、江浙系、北方系等。
清新风是粤系火锅:
清汤汤底,如牛骨清汤火锅、菌菇花胶汤底等;
泼辣风是川系火锅:
麻辣鲜香,如四川火锅、重庆火锅等;
婉约风是江浙火锅:
江南味道,如菊花暖锅、一品锅等;
实在风是北方火锅:
肉味十足,如肥牛火锅、羊蝎子火锅等。
图片来源:摄图网正所谓“一方水土养一方人”,各地流行汤底其实都各有来头。
南方地区,特别是江边、海边湿气重,通过吃辣可以排出一些湿气,保暖驱寒,消除疲劳;而北方气候十分寒冷,通过吃铜锅涮肉、蘸麻酱,有效抵御严寒。
划重点:
大骨久炖嘌呤高,
尿酸高的要绕开,
“三高”人群少点它;
麻辣火锅虽带劲,
肥胖便秘痘痘肌,
胃肠差的悠着点;
清汤锅底最百搭,
清水葱姜和枣杞,
健康美味都兼顾!
02
挑配菜
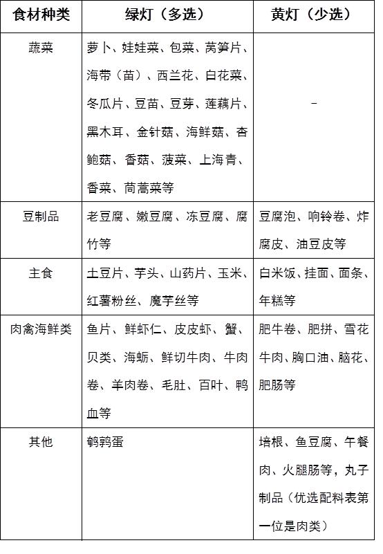
配菜世界最丰富,是食物多样化的典范。蔬菜、薯类、豆制品、肉类、海鲜、干货等,一盘盘齐上阵,火锅氛围一下子就浓了!
划重点:山药玉米和莲藕,
淀粉高的当主食;
蔬菜兄弟不能忘,
多样食物吃够量;
荤类食物悠着点,
少吃肥肉肠脑花;
站着进去扶着出,
胃肠加班负担大。
图片来源:摄图网03
挑酱料
酱料是火锅的灵魂,不同的酱料会碰撞出不一样的美味火花。
麻酱、菌菇酱、沙茶酱,蒜泥、小米辣、小葱、香菜,辣椒油、生抽、醋、蚝油等,根据个人口味,可随意选择。
划重点:
醋能开胃,还助控糖;
酱料虽香,隐形油盐。
推荐蘸料:
醋+蒜末/葱/香菜/芹菜+小米辣(爱辣人士专属)
学会“涮”
01
肉和蔬菜先涮谁?
大多数人都喜欢先涮肉,一盘接一盘,最后再来一点蔬菜。
但其实,肉类下肚几盘后,也不太能吃下蔬菜,容易造成荤素失衡。
不妨先来一些清香甘甜的蔬菜垫垫底,如白菜、萝卜、玉米、菌菇、海藻等;接着再来点富含淀粉的食物当主食,比如莲藕片、芋头、山药片、土豆片等;再涮些牛肉卷、虾仁、鱼片、鸭血等荤类食物,这时候就不容易肉类超标了哦,最后,别忘来点绿叶菜解解腻。
划重点:
先素后荤,健康美味。
02
牛肚“七上八下”的吃法,靠谱吗?
涮火锅选用的牛肚非常薄,如果在持续滚沸的水中七上八下,这时候肯定熟了也鲜嫩好吃。
但是,需要注意,烫火锅过程往往会不断加入生肉和蔬菜,如果水没有持续滚开,短暂的涮烫可能会增加食品安全的风险。
图片来源:摄图网划重点:
持续沸水,七上八下。
03
涮完火锅的汤底能喝吗?
有研究表明,如果涮锅的时间越长,其中的盐分、脂肪、亚硝酸盐和嘌呤含量就会越来越高。
特别是最后涮完绿叶菜、笋类等富含草酸的食物后,汤的口感也会变涩。
所以,不太建议喝火锅汤底哦~
划重点:
公筷公勺更安全,
涮前清汤来一碗,
暖胃暖身又健康。
学会“吃”
01
主食
吃火锅时,可以不用额外吃米饭,直接用一些粗粮、薯类、富含淀粉的蔬菜代替白米饭即可。
如土豆、芋头、山药等薯类食材,高钾低钠,富含维生素C,碳水化合物丰富,充当主食。
02
水果
食用水果,饭前开胃,饭后解腻,饭前饭后都可以,主要在于控制量。
03
甜点和饮料
吃着热气腾腾的火锅,很多人喜欢冰凉的啤酒、冰粉等,让胃肠体验冰与火的双重“蹦极”,但是胃肠收缩、消化降低,特别是有些胃肠道不好的人群,可能就会有拉肚子、胃胀、胃痛等情况。
如果是温热的豆浆、酒酿圆子等,可以作为饭后甜品,不过量、不宜多。
暖心小贴士
吃火锅最开心,但是吃完最烦恼的是衣服上那股火锅味,几个小妙招快速GET:
• 吹风机吹衣服,再晾晒。
• 挂烫机蒸汽喷衣服,再通风晾晒。
• 火锅去味剂,如柠檬除味喷雾,吃前喷一喷,吃完再晾晒。
更多阅读☞
原标题:《美味又健康的火锅点餐秘籍来啦!》

