@卡友请注意,高速绿通免费有新政策了!
1月19日,交通运输部在官方网站发布了交通运输部办公厅、国家发展改革委办公厅、财政部办公厅、农业农村部办公厅联合下发的《关于进一步提升鲜活农产品运输“绿色通道”政策服务水平的通知》,《通知》聚焦当前绿通运输存在的突出问题,重点解决鲜活农产品具体品种识别问题,进一步细化“新鲜”“深加工”“整车合法”等认定尺度等。中国道路运输网整理了下列重要变化:
1《鲜活农产品品种目录》的增减调整:
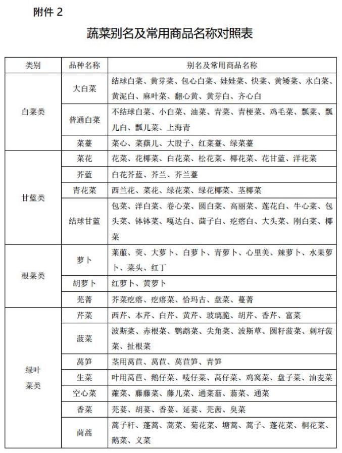
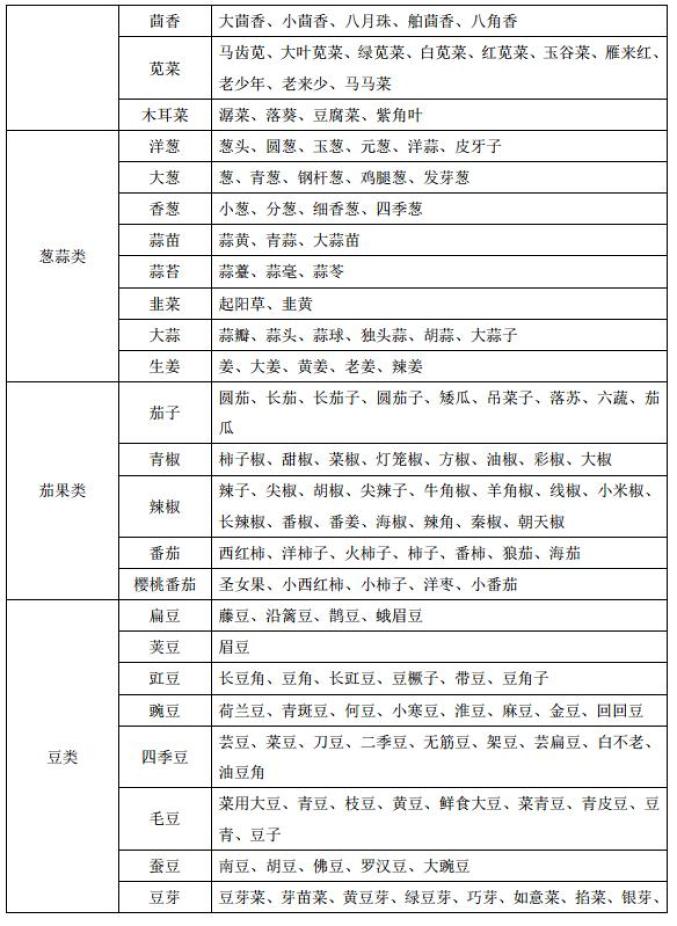
《通知》按照“大众化、入口吃,易腐烂、不耐放,种植广、销量大”的原则进行了补充完善。一是吸收合并了此前一系列通知对目录的增减调整,具体包括2010年增加的马铃薯、甘薯、山药、芋头、鲜玉米、鲜花生,以及2018年将“活的畜禽”涵盖品种调整为仔猪和蜜蜂(转地放蜂)。二是增补了个别市场需求量大、与目录内产品名称或外形相近、区分难度大、经常出现争议的品种,如樱桃番茄(圣女果)、香菇、粉蕉(苹果蕉)、大蕉、金香蕉、鸽蛋、火鸡蛋、鸵鸟蛋等。三是对目录原有品种按照学名进行了规范表述,对存在问题的名称进行了更正,如将“西红柿”调整为“番茄”、“鲜牛奶”调整为“生鲜乳”,“蘑菇”调整为“双孢蘑菇”等。同时,针对现行国家行业标准未能覆盖目录内产品别名、商品名的问题,新增了蔬菜、水果产品的别名和常用商品名称对照表,解决了樱桃与车厘子、苹果与蛇果的关系认定依据问题。
2 在查验标准方面,对“鲜活”“深加工”“整车合法装载”“计重设备合理误差”等查验标准作了进一步细化明确,统一规范了查验尺度。
3 在通行服务保障、配套政策落实、查验方式优化等方面提出了新要求,鼓励在现场查验环节大力推动新技术运用,进一步提高查验服务效率。
4 强调“整车合法装载”的要求,二轴货车的车货总重还应当不超过《行驶证》标明的总质量。运送不可拆解大型物体的低平板专用半挂车载运鲜活农产品的,不享受“绿色通道”政策。
小贴士: 本文附录了《通知》全文,(点击文章最下方的“阅读全文”)。
《通知》官方解读和调整后的《鲜活农产品品种目录》《蔬菜别名及常用商品名称对照表》《水果别名及常用商品名称对照表》如下:








原标题:《@卡友请注意,高速绿通免费有新政策了!》

