好消息!东胜区新冠康复门诊开诊啦!
2023-01-18 10:26
内蒙古
中医药守护健康
当前,随着疫情防控措施的优化调整,中医药已成为参与疫情防控医疗救治工作中不可或缺的重要组成部分。面对新形势和新要求,东胜区各医疗机构充分发挥中医药特色优势,坚持防治并重、全面治疗,在新冠病毒感染的预防、治疗、康复方面形成具有中医特色的诊疗服务,满足广大患者对新冠病毒感染的诊疗需求,帮助“阳康”患者更好更快地恢复身体健康。

鄂尔多斯中医康复医院中医大夫为患者把脉诊疗

诃额伦社区卫生服务中心工作人员为患者配制中药
阳康”后的一大波人群开始出现各种各样不适症状,为改善新冠感染者恢复期出现的咳嗽、乏力、胸闷等症状,缓解其失眠、焦虑等情绪,这是因为核酸转阴并不代表体内病毒已全部清除,且机体免疫系统在抗病过程中有着较大的消耗,需要一段时间恢复平衡,中医在病后防变、病后防复上有着极大优势。针对以上常见症状,东胜区各医疗机构推出新冠中医康复治疗,运用中药汤剂、适宜技术等缓解患者感染新冠病毒后出现各种不适症状。特别是最近开展的红红火火的鄂尔多斯中医康复医院、巴音门克社区卫生服务中心、诃额伦社区卫生服务中心以及各中心卫生院等,给予患者全方位的调养护理指导。
鄂尔多斯中医康复医院微波为患者进行治疗

区人民医院为患者进行拔罐

区妇幼保健院为患者进行龙灸

巴音门克社区卫生服务中心为患者进行针灸

交通社区卫生服务中心为患者进行穴位治疗

中医药


东胜区将进一步发挥医疗机构中医药优势,将中医药治疗融入到疾病的治疗过程中,完善新冠康复体系,让居民享受更优质的中医医疗服务。
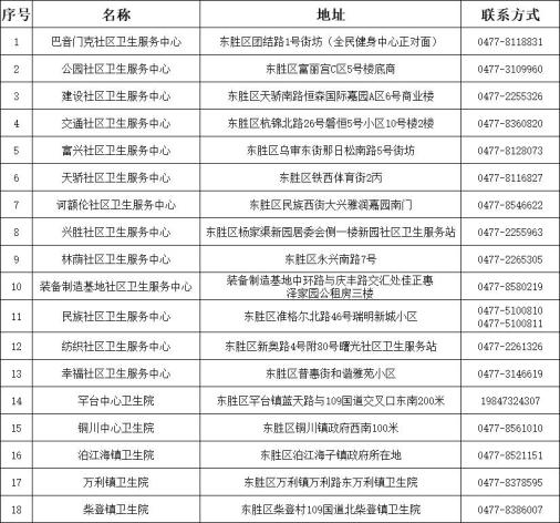
附:东胜区基层医疗机构新冠康复门诊

原标题:《好消息!东胜区新冠康复门诊开诊啦!》
特别声明
本文为澎湃号作者或机构在澎湃新闻上传并发布,仅代表该作者或机构观点,不代表澎湃新闻的观点或立场,澎湃新闻仅提供信息发布平台。申请澎湃号请用电脑访问https://renzheng.thepaper.cn。

