【通知】速览——规范整合口腔种植类医疗服务价格项目
来源察哈尔右翼旗融媒体中心来源:察哈尔右翼后旗融媒体中心来源尔右翼后旗融媒体中来源:察哈尔右翼后旗融媒体中
来源:察哈尔右翼后旗融媒体中心来源:察哈尔右翼后旗融媒体中来源:察哈尔右翼后旗融媒体中心来源:健
转发乌兰察布市医疗保障局 卫生健康委员会 市场监督管理局《关于规范整合口腔种植类医疗服务价格项目的通知》的通知
各定点医疗机构:
现将乌兰察布市医疗保障局、卫生健康委员会、市场监督管理局《转发内蒙古自治区医疗保障局 卫生健康委员会 市场监督管理局
<关于规范整合口腔种植类医疗服务价格项目的通知>的通知》(乌医保发〔2022〕118号)文件转发给你们,请认真贯彻执行。关于规范整合口腔种植类医疗服务价格项目的通知>特此通知。
察哈尔右翼后旗医疗保障局
察哈尔右翼后旗卫生健康委员会
察哈尔右翼后旗市场监督管理局
2023年1月3日
转发内蒙古自治区医疗保障局卫生健康委员会市场监督管理局《关于规范整合口腔种植类医疗服务价格项目的通知》
各旗县市区医疗保障局、卫生健康委、市场监督管理局:
现将《内蒙古自治区医疗保障局卫生健康委员会市场监督 管理局
<关于规范整合口腔种植类医疗服务价格项目的通知>》 (内医保发〔2022〕26号)转发给你们,同时为落实文件精神, 我市按照调价程序组织专家参与全区口腔种植类项目价格专家 评审论证会,确定了乌兰察布市单颗常规种植牙全流程调控目标, 制定了我市新的15项口腔种植类医疗服务项目价格,动态调整 了11项用于正畸、修复类医疗服务项目价格。现将有关事项通知如下,请一并贯彻执行。关于规范整合口腔种植类医疗服务价格项目的通知>一 、我市口腔种植项目价格全流程调控目标
按照“诊查检查+种植体植入+牙冠置入”的医疗服务价格实 施整体调控,确定乌兰察布市单颗常规种植牙全流程调控目标为 3560元(三级)。口腔种植牙医疗服务价格全流程调控目标包 含种植牙的诊查费、生化检验、影像检查费、种植体植入费、牙冠置入费、扫描设计建模费、麻醉费、药品费用总和。
二 、调整范围及执行时间
本次整合调整的医疗服务项目适用于全市各级各类医疗机 构,价格适用于全市各级各类公立医疗机构,自2023年1月1 日起执行,同时终止《规范与价格(2021版)》医疗服务项目价格收费系统中相应项目收费。
三、 合理制定项目价格
按照“以服务产出为标准、资源消耗为基础、技术劳务与物 耗分开”的原则,根据全区口腔种植类项目价格评审论证会及我 市医疗机构成本测算结果,确定了我市各级医疗机构口腔种植类 新的15项医疗服务项目价格,同时动态调整了11项用于正畸、修复类及其他医疗服务项目价格(见附件2、3)。
四、 工作要求
各公立医疗机构要进一步规范服务内容,切实保障患者的医 疗权益,按要求做好价格公示工作,自觉接受社会监督。各旗县 市区医疗保障、卫生健康和市场监管部门要按照各自职能分工加 强监督管理,对不执行价格全流程调控、擅自增加医疗服务项目、扩大收费范围、强制提供服务并收费等价格违法行为,依据相关规定严肃处理,同时要及时做好价格参数配置、数据库更新和维护等工作,确保价格调整后项目收费有效衔接。
附件:
1. 内蒙古自治区医疗保障局、卫生健康委、市场监督管理局《关于规范整合口腔种植类医疗服务价格项目的通知》(内医保发〔2022〕26号)
2.乌兰察布市口腔种植类医疗服务项目价格表
3.乌兰察布市用于正畸,修复等其它治疗口腔疗服务项目价格表
乌兰察布市卫生健康委员会
乌兰察布市市场监督管理局
乌兰察布市医疗保障局
2022年12月26日
关于规范整合口腔种植类医疗服务
价 格 项 目 的 通 知
各盟市医疗保障局、卫生健康委、市场监督管理局,满洲里、二连浩特医疗保障局、卫生健康委、市场监督管理局:
根据《国家医疗保障局关于开展口腔种植医疗服务收费和 耗材价格专项治理的通知》(医保发〔2022〕27号)和《口腔 种植类医疗服务价格项目立项指南》(医保价采函〔2022〕127 号),现就统一规范整合口腔种植类医疗服务价格项目有关事项
通知如下:
一 、明确口腔种植医疗服务和耗材收费方式
公立医疗机构提供口腔种植医疗服务,采取“服务项目+专 用耗材”分开计价的收费方式,实行政府指导价管理。规范整 合后,设立15项新的口腔种植类医疗服务价格项目。停止现行 22项口腔种植医疗服务价格项目,同时对现行27项口腔种植医 疗服务价格项目使用范围进行调整,仅用于口腔正畸、修复等治疗时使用,不得在口腔种植中收取费用(详见附表)。
二 、合理制定口腔种植类医疗服务项目价格
各盟市按照“以服务产出为标准、资源消耗为基础、技术 劳务与物耗分开”的原则,开展人力资源消耗情况调查和测算, 同时兼顾区域之间合理比价,对整合后新的口腔种植类项目于 2022年12月底前重新制定公布政府指导价。对种植体植入费、 牙冠置入费、植骨手术费以降为主,突出降价力度;全牙弓修复 种植、颅颌面种植、复杂植骨等项目在体现降价的基础上,可在医疗服务价格上体现差异。
三 、做好口腔种植项目价格全流程调控工作
口腔种植牙医疗服务价格全流程调控目标包含种植牙的诊查 费、生化检验、影像检查费、种植体植入费、牙冠置入费、扫描 设计建模费、麻醉费、药品费用总和。各级医疗保障部门要以单 颗常规种植牙的医疗服务价格为重点,在国家“调控目标”以 下制定符合当地经济收入水平的调控目标,按照“诊查检查+种植体植入+牙冠置入”的医疗服务价格实施整体调控,并于2022年12月15日前将本地区调控目标和口腔种植类项目价格制定调整情况同时上报自治区医疗保障局。
四 、加强民营医疗机构口腔种植价格监管和引导
民营医疗机构口腔种植牙等服务价格实行市场调节,定价应 遵循公平合法、诚实信用和质价相符的原则,对比本地区公立医 疗机构,制定符合市场竞争规律和群众预期的合理价格,主动在 明显区域按规定进行价格公示,并保障公示信息的真实性、及时 性和完整性。对于区域内种植牙集采报量率高、中选产品使用率 高、主动承诺接受价格全流程调控、口腔种植费用经济性优势突 出、评价排名靠前的民营医疗机构,辖区医疗保障部门在门户网 站上展示价格和费用情况,为患者就医提供指引,对价格高、采用“介绍费”“好处费”买卖客源引流的予以公开曝光。
五 、工作要求
本次整合完善的口腔种植类医疗服务项目适用于全区各级各 类医疗机构,医疗机构应在服务场所醒目位置对项目名称、价格、项目内涵等内容进行公示,增加收费透明度,自觉接受社会 监督。各级医疗保障、卫生健康和市场监管部门要加强监督管 理,对不执行价格全流程调控、擅自增加医疗服务项目、扩大收 费范围、强制提供服务并收费等价格违法行为,依据相关规定严肃处理。
本通知自2023年1月1日起执行。
附件:
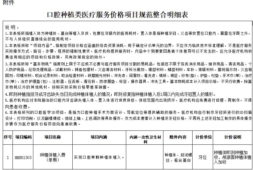
口腔种植类医疗服务价格项目规范整合明细表
内蒙古自治区医疗保障局
内蒙古自治区卫生健康委员会
内蒙古自治区市场监督管理局
2022 年11月16日
















原标题:《【通知】速览——规范整合口腔种植类医疗服务价格项目》

