康复后返岗,请注意!
这是为您推送的第3645篇文章

快 讯
01

2023年元旦、春节、清明节、劳动节、端午节、中秋节和国庆节放假调休日期的具体安排通知如下。
一、元旦:2022年12月31日至2023年1月2日放假调休,共3天。
二、春节:1月21日至27日放假调休,共7天。1月28日(星期六)、1月29日(星期日)上班。
三、清明节:4月5日放假,共1天。
四、劳动节:4月29日至5月3日放假调休,共5天。4月23日(星期日)、5月6日(星期六)上班。
五、端午节:6月22日至24日放假调休,共3天。6月25日(星期日)上班。
六、中秋节、国庆节:9月29日至10月6日放假调休,共8天。10月7日(星期六)、10月8日(星期日)上班。
02

自12月22日(星期四)起,北京市暂缓实施机动车工作日高峰时段区域限行的交通管理措施(即尾号限行措施)。后续,将结合疫情发展变化和道路交通情况,及时研判恢复尾号限行措施的日期,并提前一周予以通告明确。
自12月22日起,廊坊市全市范围内暂停执行机动车尾号限行措施,恢复时间与北京市同步一致。
03

天津出台措施,养育未成年二孩及以上多子女的本市缴存职工,申请公积金贷款购买家庭首套住房的,贷款最高限额以本市统一贷款限额为基础上浮20%,即96万元。
自2022年12月26日起施行,2027年12月25日废止。
04
廊坊市医疗保险管理中心从12月17日起迁至廊坊市广阳道 144 号北楼一层大厅(交警一大队东侧原廊坊市就业服务局一楼大厅)办公。
公交线路:可乘坐13路B线、14路、22路、26路B线、30路B线、36路公交线路到市交通运输局站下车。
联系电话:0316-2227130(参保缴费)、0316-2227105(审核报销)
局内动态
01
截至12月16日,管道局驻冀单位2022年1-10月254名退休人员养老金计发工作已全部完成上报至河北省社保局,首批162人的养老金已直发到个人银行卡,其余人员将陆续到账,是全省第一家养老金批量计发的单位。
今年,河北省社会公共服务平台接入国家统一社会保险操作平台,新系统中养老金计发模块于今年11月首次启用,模块上线后管道社保中心迅速配合省社保局完成核准表上传等工作,在较短时间内完成了254人的养老金计发提报工作。
个人防护
01
康复后返岗注意事项
▼具体内容请滑动查看






02
廊坊市发热门诊(诊室)医疗机构信息
▼具体内容请滑动查看



03
廊坊市广阳区人民医院核酸采样时间为早上7:00至晚上11:00,如需要进行核酸检测请根据实际情况合理安排好时间前来采样,具体如下:
1、检测价格:单采:16元/人次;混采:3.4元/人次
2、检测采样及报告时间:
混采:早上7:00至下午5:30,混检12小时左右出结果(时间仅供参考,如有异常请注意短信通知);
单采:早上7:00至晚上11:00,单检6至8小时后可查询结果(时间仅供参考,如有异常请注意短信通知)。
广阳区人民医院及解放道办事处社区卫生服务中心、银河北路办事处社区卫生服务中心、新开路办事处社区卫生服务中心地址和采样时间:
(1)广阳区人民医院(银河路院区): 7:00-23:00,周六日不休
(2) 解放道办事处社区卫生服务中心采样时间: 8:00-17:00,中午正常采样,周六日不休
(3)银河北路办事处社区卫生服务中心采样时间: 8:00-11:30;14:00-17:00,周六日不休
小知识
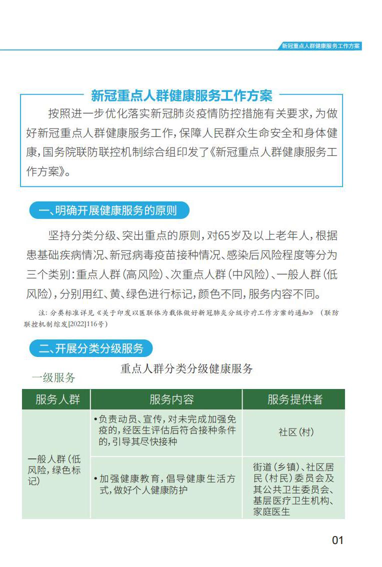
新冠重点人群健康服务工作方案手册
▼具体内容请滑动查看












喜欢本篇文章,请在文末右下角“点赞” “在看”吧!
文图 | 各大政府官方网站 管道社保中心
编辑 | 刘竞言
审读 | 刘立岩

居家指引官方版,请查收!
原标题:《康复后返岗,请注意!》

