农银人寿因产品问题屡被点名,净利波动明显
近期,中国银保监会人身险部通报人身保险产品问题中涉及24家险企,其中农银人寿保险股份有限公司(以下简称:农银人寿)因产品条款表述、产品费率厘定及精算假设问题被点名3次。这是继2019年后农银人寿再次因产品问题被通报。
查询数据发现,农银人寿产品主要销售渠道为银邮代理。2021年监管部门通报农银人寿四项侵害消费者权益情况,并且还多次收到银保监会的罚单。在业绩方面,农银人寿今年前三季度净利下降且三季度单季净利亏损,偿付能力指标低于行业均值。
针对上述情况,发现网向农银人寿发送采访函请求释疑,但截至发稿前,农银人寿并未给出合理解释。
因产品问题被点名3次,销售依赖银邮代理
公开资料显示,农银人寿成立于2005年,由北京中关村科学城建建设股份有限公司等6家企业共同发起设立。经历股权变更,2012年11月中国农业银行入股,共计持股51%成为控股股东。目前农银人寿注册资本29.5亿元,其经营范围包括人寿保险、健康保险、意外伤害保险等各类人身保险业务等。
为进一步规范人身保险公司产品开发管理行为,2019年银保监会人身险部建立了人身保险产品通报制度。在2019年的第二次人身保险产品问题通报中,农银人寿某年金保险因现金价值计算不合理,存在长险短做风险被点名。
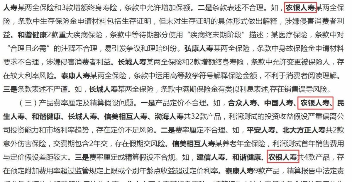
时隔三年,农银人寿再次因产品条款表述、产品费率厘定及精算假设问题被点名3次。具体来看,农银人寿某两全保险条款中生存保险金申请材料包括生存证明,但未对生存证明的具体形式做出解释,涉嫌侵害消费者利益;多款产品利润测试的投资收益假设严重偏离公司投资能力和市场利率趋势,存在定价不足风险;存在预定附加费用率超过监管规定上限或个别年龄点收益超过定价利率。

(图源:银保监会官网)
查询数据发现,因背靠中国农业银行,农银人寿保险产品的主要销售渠道为银邮代理。2020年和2021年,农银人寿保费前五的保险产品合计实现保费收入165.28亿元和192.01亿元,占总保费的62.43%和65.31%;含有农银稳得福C款两全保险、农银稳得福D款两全保险和农银金如意两全保险。

(图源:农银人寿2020年和2021年年报)
不过2021年农银人寿还因侵害消费者权益遭到监管层关注,其中便包括银保渠道方面的问题。银保监会消保局通报显示,2021年6月9日,农银人寿消保全面检查中发现四项侵害消费者权益行为。
通报显示,监管部门在抽查银保渠道代理业务的保险销售行为可回溯管理情况发现,应按现场同步录音录像方式实施业务中,近30%保单没有可回溯视听资料,或录制时间晚于保单时间;已按前述方式实施业务中,近80%保单视听资料不符合要求,超过60%保单不规范。同时还涉及借款人意外险经营严重侵害消费者权益、理赔和保全信息记录与事实不符、消费者重要信息失真。
多次收监管罚单,二季度和三季度单季净利亏损
除了上述通报外,农银人寿还多次出现违法违规行为收监管部门罚单。据不完全统计,2021年全年,农银人寿收25张罚单,罚款总额205万元。截至今年11月30日(行政处罚时间),农银人寿年内收8张罚单,罚款总额120.4万元;涉及河南分公司、泰安中心支公司、湖北分公司和钟祥支公司。
在其受到的处罚中,同样也与因产品经营违规被罚,比如湖北分公司存在未如实记录借意险业务事项,涉及四份保单;泰安中支则向调查组提供了虚假的产说会现场相关资料。
值得一提的是,发现网查询农银人寿官网发现,为了保障消费者权益,农银人寿近年来围绕“3•15”国际消费者权益日举办一系列消费者权益保护教育宣传活动,开设消费风险提示平台,及时发布相关风险提示,但农银人寿仍接连被通报且违规被罚。对此,业内人士表示,虽然公司在消费者权益方面下了功夫,但效果或许不太明显,其内部管理亟待加强。
与此同时,农银人寿有待提升的还有业绩。Wind数据显示,2018年农银人寿保费收入下降26.09%,2019年-2021年保费增长但增速放缓,其保费业务收入分别为232.29亿元、264.75亿元和294亿元,增速分别为31.70%、13.97%和11.05%。
净利方面则更为波动,2019年为3.32亿元,同比增长138.35%,2020年和2021年净利润分别为2.68亿元和3.15亿元,增速分别为-19.45%和17.75%。
今年前三季度,农银人寿净利润为2.56亿元,再次下降66.35%,而二季度和三季度单季分别亏损2.69亿元和0.47亿元。

(图源:wind)
另外,在偿付能力上,农银人寿今年前三个季度的偿付能力持续下降且低于行业均值。偿付能力报告显示,一季度、二季度和三季度公司的核心偿付能力充足率分别为102.33%、99.52%和94.74%;综合偿付能力充足率分别为182.30%、175.46%和170.74%。按偿付能力监管委员会工作会议审议,人身险行业偿付能力指标平均数值也下降,但平均核心和综合偿付能力充足率在123%和204%以上。

(图源:农银人寿二、三季度偿付能力报告)
业内人士表示,偿付能力充足率并非越高越好,而是与公司的资本使用效率相关,偿付能力充足率在监管部门的核查线之上并能满足要求。虽然低于行业均值或许农银人寿资本使用率相对较高,但公司偿付能力持续下降的趋势也应该引起重视。
对此,农银人寿在偿付能力报告中表示,2022年公司对标评估二期规则期间,共修订、新增38项主要管理制度,进一步健全偿付能力管理制度体系,对业务管理进行技术指导,自上而下强化制度执行力,增强“偿二代”二期风险管理理念,培育良好的偿付能力风险合规经营环境。
(记者罗雪峰 财经研究员刘利香)

