“中医药重大科学问题和工程技术难题(2019-2021)”在国家科技布局中的应用
来源:中国中药杂志. https://doi.org/10.19540/j.cnki.cjcmm.20221108.601
“中医药重大科学问题和工程技术难题(2019-2021)”在国家科技布局中的应用
方子寒1,王芳2,韩岚3,李耿4,温长路5,韩晶岩6,尤良震7,徐愿8,高铸烨9,方南元10,张霄潇5*
(1.中国生物技术发展中心 中医与中药处,北京 100039;2.江西中医药大学 中西医结合癌症研究中心,江西 南昌 330004;3.安徽中医药大学 药学院,安徽 合肥 230012;4.中国医学科学院药用植物研究所,北京 100193;5.中华中医药学会,北京 100029;6.北京大学 基础医学院,北京 100191;7.北京中医药大学东直门医院,北京 100700;8.中日友好医院,北京 100029;9.中国中医科学院西苑医院,北京 100091;10.南京中医药大学附属医院,江苏 南京 210029)
*通信作者 张霄潇,博士,研究方向为中医药标准化与产业发展研究,E-mail:1028bj@sina.com
【摘要】为研判未来科技发展趋势、前瞻谋划和布局前沿科技领域与方向,中华中医药学会自2019年以来连续3年启动面向行业征集“中医药领域重大前沿科学问题和工程技术难题”的咨询项目。截至目前共遴选出18项作为重大问题开展研究,并取得了一定的经验和成果,在国家、地方、科研机构各级科技规划部署,国家重大科技项目遴选培育以及创新基地建设等重要科技工作中均有应用体现,充分发挥了学会智库咨政建言作用。该文首次回顾了重大问题的遴选情况,系统梳理其在国家科技布局中的应用,并提出现有问题和改进建议。旨在为进一步完善重大问题遴选工作和研究方向提供新的思路,为中医药领域国家科技布局提供理论依据和决策支撑,促进科技创新推动中医药高质量发展。
【关键词】科技创新;政策研究;中医药理论;产业发展;中医药现代化
中医药是中华民族原创的医学科学,是打开中华文明宝库的钥匙。数千年的历史实践证明,中医药在促进中华民族繁衍昌盛和保障人民健康中发挥了重要作用。新世纪以来,在全球孕育新一轮科技革命和产业变革的历史背景下,中医药与现代科技呈现出更为紧密的交叉融合趋势[1-2],迎来了前所未有的高质量发展机遇。
在过去的10年,我国科技事业发生了历史性、整体性、格局性的重大变化,成功进入创新型国家行业[3]。在面向未来的科技战略布局下,中医药在推动科技创新,支撑经济社会发展、服务人民生命健康等方面发挥了重要作用[4-5]。从战略发展方向看,中医药是“健康中国”战略的重要组成部分,应充分发挥中医药在治未病中的主导作用、在重大疾病治疗中的协同作用、在疾病康复中的核心作用;从科技发展趋势来看,人工智能大数据时代的技术优势与中医药原创优势的深度融合,中医药发展将进入高概念时代[6],中医药将在健康与医学模式变革中发挥越来越重要的作用[7];从未来国际形势来看,后疫情时代国际上越发关注中医药发展,中医药已经进入或正在成为部分国家医疗保健体系的一部分。同时,也必须清楚地认识到,中医药发展路上存在的基础研究薄弱、关键技术装备落后等瓶颈问题[8],如何系统梳理分析其中关键科学问题和工程技术难题,准确判断科技突破方向,进行前瞻设计,超前布局,抢占事关长远和全局的科技战略制高点和着力点,成为今后一个时期内中医药传承发展的重大命题。
为落实中国科学技术协会关于做好“重大科学问题和工程技术难题”遴选工作的相关要求,研判中医药未来科技发展趋势,中华中医药学会充分发挥智库咨政建言作用,自2019年启动面向行业征集“中医药领域重大前沿科学问题和工程技术难题”的咨询项目[9-10],开展了高层次、系统性、针对性研究,取得了一定的经验和成果。
1 遴选情况回顾
2019-2021年,中华中医药学会立足“四个面向”,按照“抓前沿、扬优势、突特色、强弱势”的原则,面向各分支机构、理事单位、团体会员单位、全国医药高等院校、科研机构及医疗机构的广大科技工作者及两院院士征集对未来中医药领域科技发展具有引领作用的前沿科学问题、重大基础研究问题、关键共性技术、现代工程技术、颠覆性技术、“卡脖子”技术及促进可持续发展关键技术等“中医药领域重大前沿科学问题和工程技术难题”(以下简称重大问题)的提案,3年间收集总计74项,经行业权威专家综合研判、严格论证评定,最终遴选出18项作为重大问题开展研究(其中前沿科学问题9项、工程技术难题9项)[11-13]。总体看,重大问题紧扣了中医药发展的三大战略目标,包括:①阐释中医药理论内涵,破解中医药自身发展瓶颈难题;②提升中医临床疗效,服务人类健康未来;③技术升级中药产业,培育战略性新兴产业等,在中医药传承发展中发挥了引领性、指导性、突破性、关键性作用(见图1、表1)。

图1 2019-2021“中医药重大科学问题和工程技术难题”遴选流程图
Fig.1 Selection flowchart of "Major scientific and engineering Problems of TCM" from 2019 to 2021
表1 2019-2021“中医药重大科学问题和工程技术难题”遴选情况表
Table 1 Selection Table of "Major scientific and engineering technical problems of TCM" from 2019 to 2021

2 项目在国家科技布局中的应用
“中医药领域重大前沿科学问题和工程技术难题”研究的推进,是中医药领域科学发现和技术创新的起点和动力[14]。“中医药领域重大前沿科学问题和工程技术难题”的研究成果,具有方向明确、重点突出,可操作性强的显著特点,发布之后,受到了国家和地方相关部门的高度关注,在推进我国中医药现代化发展的进程中,不断显示出其认知前移、超前判断、方向引领、风险规避、规范行为等重要作用,为国家和地方科技规划部署、重大科技项目遴选培育、国家创新基地平台布局等方面提供了决策支撑。
2.1 在科技规划部署中的应用
2.1.1 国家科技规划部署
《“十四五”中医药发展规划》中明确指出[15-16],“在科技创新2030—重大项目、重点研发计划等国家科技计划中加大对中医药科技创新的支持力度。深化中医原创理论、中药作用机理等重大科学问题研究。加强中医药临床疗效评价研究。推动设立中医药关键技术装备项目。”科技部在《“十四五”中医药科技创新专项规划(征求意见稿)》中也提出了“中医药理论诠释与创新研究”“中医药精华传承与利用研究”“中医药防治疾病关键技术研究”“现代针灸理论与循证医学研究”“中药全链条质量保障技术研究”“中药新药创制与产品研发”和“中医药关键装备研发”等7个方向进行规划部署。
2.1.2 地方科技规划部署
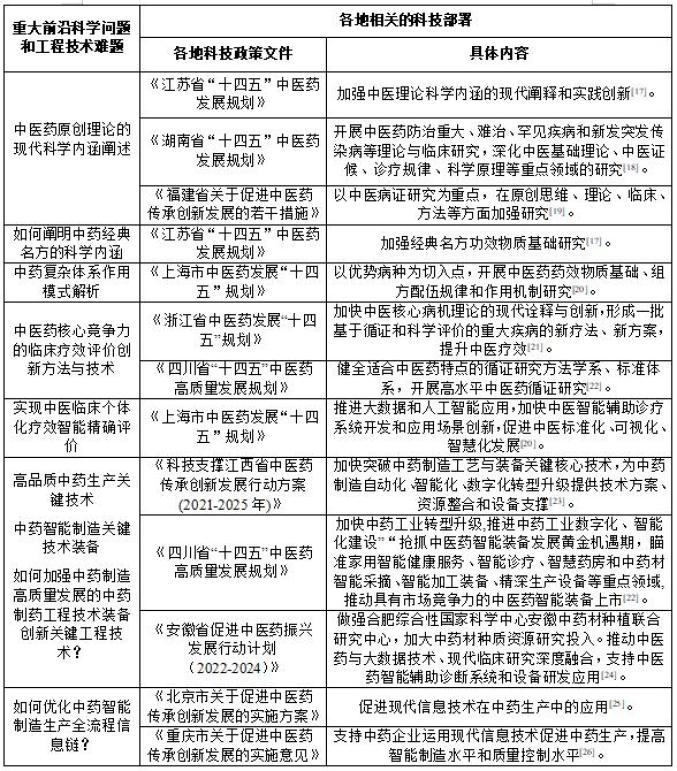
各地方积极贯彻落实中央精神,立足自身资源优势,加快建设中医药发展高地,纷纷颁布了相关支持政策,明确了发展中医药举措,其中“中医药原创理论的现代科学内涵阐述、中药复杂体系作用模式解析、如何阐明中药经典名方的科学内涵、中药复杂体系作用模式解析、提高中医药核心竞争力的临床疗效评价创新方法与技术、中医临床个体化疗效如何实现智能精确评价、高品质中药生产关键技术、中药智能制造关键技术装备、如何加强中药制造高质量发展的中药制药工程技术装备创新关键工程技术、如何优化中药智能制造生产全流程信息链?”等10个重大问题与省市科技规划内容密切相关,见表2。
表2 2019-2021“中医药重大科学问题和工程技术难题”在各省市科技布局的
应用情况表
Table 2 Application of "Major scientific problems and engineering technical problems of TCM" in the layout of science and technology in various provinces and cities from 2019 to 2021

2.1.3 研究机构科技规划部署
中国中医科学院是国家中医药管理局直属的集科研、医疗、教学为一体的综合性中医药研究机构,作为中医药研究机构的代表,在发布的《“十四五”中国中医科学院发展规划》中明确了“十四五”期间重点研发领域及方向。包括中医药古典医籍挖掘与利用、中医药理论诠释与创新方法、重大疾病防治、中医治未病与康复能力提升、中药资源保护与利用、符合中药特点的有效性及安全性评价、针灸经络等十方面内容[27],其中与重大问题内容密切相关的主要集中于中医药理论内涵阐释和中医临床疗效提升两大方面,见表3。
表3 2019-2021“中医药重大科学问题和工程技术难题”在中国中医科学院科技布局的应用情况表
Table 3 Application of "Major scientific problems and engineering technical problems of TCM" in the science and technology layout of China Academy of Chinese Medical Sciences from 2019 to 2021

2.2 在国家重大科技项目遴选培育中的应用
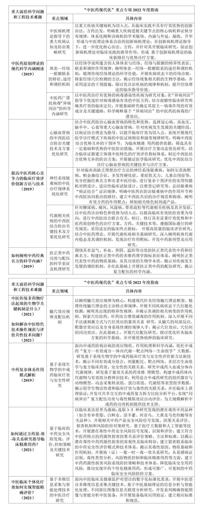
为加强中医药科技创新、落实“十四五”期间国家科技创新有关部署安排,国家重点研发计划启动实施“中医药现代化”重点专项。“中医药现代化”重点专项2022年度项目申报指南围绕“中医原创理论系统化诠释与创新”“中医药经典与经验传承创新研究”“中医药防治疾病临床价值提升”“中医药产业高质量发展关键技术攻关”4个技术方向,按照基础前沿技术、共性关键技术、示范应用,启动了17个方向的项目申报,其中“中医病机理论指导下的重大疾病认知及防治策略研究”“心脑血管病的中西医结合防治关键技术及方案优化研究”“基于系统生物学的中成药临床疗效与安全性研究”等多个二级指南方向,分别与重大问题中的“中医药原创理论的现代科学内涵阐述”“提高中医药核心竞争力的临床疗效评价创新方法与技术”“中药复杂体系作用模式解析”等核心内涵紧密相关,见表4。
表4 2019-2021“中医药重大科学问题和工程技术难题”在“中医药现代化”重点专项2022年度申报指南的应用情况表
Table 4 Application of "major scientific problems and engineering technical problems of TCM" in the 2022 annual application guideline of National Key R&D Program of Modernization of TCM from 2019 to 2021

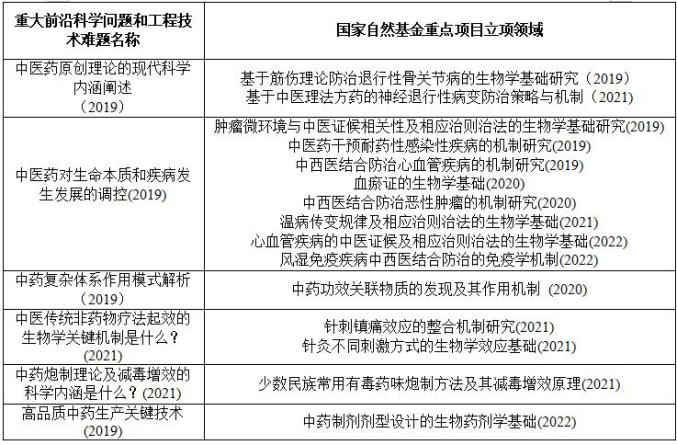
近几年的国家自然基金重点项目立项领域指南与中华中医药学会已发布的重大科学问题均有不同程度的相关性,其中与重大问题内容密切相关的主要集中于“中医药原创理论的现代科学内涵阐述”“中医药对生命本质和疾病发生发展的调控”“中药复杂体系作用模式解析”“中医传统非药物疗法起效的生物学关键机制是什么?”“中药炮制理论及减毒增效的科学内涵是什么?”“高品质中药生产关键技术”几方面,见表5。 在与相关地方政府共同设立的国家自然科学基金企业创新发展联合基金中,山西、内蒙古、辽宁、吉林、黑龙江、安徽、福建、湖南、广西、华南地区、重庆、四川、西藏、甘肃也将本区域中医药研究需求写入指南,在密切结合中医药区域特色的基础上,有力推动了“中医药原创理论的现代科学内涵阐述”“中医药对生命本质和疾病发生发展的调控”“中药复杂体系作用模式解析”相关科学问题的研究,也为相关“高品质中药生产关键技术”的构建提供了基础研究支撑。
表5 2019-2021“中医药重大科学问题和工程技术难题”在国家自然基金重点项目立项领域的应用情况表
Table 5 Application of "Major scientific problems and engineering technical problems of TCM" in NSFC key projects from 2019 to 2021

2.3 在科技创新基地平台建设规划中的应用
在创新基地建设方面,《科技部办公厅、国家卫生健康委办公厅、军委后勤保障部办公厅、药监局综合司关于开展第五批国家临床医学研究中心申报工作的通知》申报疾病领域中专门提出“中医(免疫)”;国家卫生健康委依托高水平医院设置的国家级医学中心,设置了中医药免疫类疾病国家医学中心,有望为解答“中医药调节人体免疫功能机制是什么?”一问题提供研究平台和条件。
3 展望与建议
中国科学技术协会指导,中华中医药学会开展的“中医药重大科学问题和工程技术难题(2019-2021)”遴选工作充分体现了技术预测研究工作及国家科技部署中价值和意义。该项目运用多种技术预见研究方法,采用专家提名、情景分析和专家集体论证等多种方法相结合的方式,在系统梳理出中医药领域征集技术清单之后,经多轮筛选后遴选提出。从重大问题目前在国家科技布局中的应用情况来看,遴选的重大问题对于正确把握国家的中医药现代化发展技术方向提供了重要的战略性智力支持。
随着重大问题遴选与研究的逐步深入,也暴露出了一些存在的问题:一是重大问题层次不统一。有的过于具体,有的过于宽泛,增加了后期遴选工作的难度,也降低了对科技规划部署的指导性和执行力。二是重大问题研究方向不平衡。现有问题难题内容存在较多的交叉重复,如某一方向领域虽然表述上有区别,但实际研究内容存在重复。三是重大问题,尤其是工程技术难题仍存在高度不够、前瞻性不强等问题,相当一部分重大问题难题仍未被提出,距满足国家及领域内当前及未来重大技术需求的要求还有一定差距。
为进一步做好重大问题的遴选工作,提升遴选问题质量,建议强化以下几方面的工作。
3.1 扩大问题征集范围
中医药重大科学问题,既要有运用中医药的理念、方法来解决临床问题,又要有应用现代科学技术方法阐释中医药科学内涵等多方面的内容。这些问题的提出者,不仅可以是中医药学者,也可能是现代其他相关学科的科技工作者,特别是现代医学和生命科技前沿的学者。因此,应考虑扩大问题征集范畴,明晰征集问题的要求和定义,争取更广大的科技工作者支持。
3.2 提升问题针对性
应系统梳理现有任务布局,深入研判国内外最新形势和发展趋势,与中医药行业研究进展和产业发展情况对标对表,从重大战略需求、目标愿景、预期成果等方向持续强化战略聚焦,有针对性地选准重大问题的方向,绘制实用的中医药知识图谱,探讨切实可靠的技术路径。在此基础上,明确若干主攻方向,如基础研究要聚焦重大科学问题,技术开发要突出关键“难点”“卡点”“堵点”,应用示范要强调典型应用场景等。
3.3 完善遴选评价体系
重大问题的遴选和提出既是技术预测,更是科研学术管理问题,构建科学合理的遴选评价体系是准确研判中医药发展前沿技术和关键技术的关键所在。目前遴选采用的问卷调查、专家咨询等定性方法,路径尚显局限,评价指标体系也不够规范和健全。应不断开拓思路,逐渐在以技术重大性、创新性、提升性、制约性和领域支撑性五个核心要素为目标的指导下,建立和完善一套定性定量相结合的科学、公正、高效、规范的遴选指标评价体系。
3.4 优化遴选流程
重大科学问题遴选既要高度集中战略智慧,又要凝聚专家共识,需在统一部署和求同存异之间寻求平衡。应进一步提升评价专家的开放度,适当增加跨领域、多学科专家的比例;在提升专家层级同时,适当增加战略型科学家;建立专家轮换制度,注意专家来源的代表性和全面性,重点吸纳一线科研人员和产业界专家。在遴选环节中,适当加大量化评价和专家匿名评价的分量;定稿环节中,做好专家意见的平衡,能比较客观地反映出评价过程的全貌。
3.5 建立追踪与反馈机制
追踪中医药重大科学问题和工程技术难题的研究现状与发展趋势,建立难题的反馈与建议机制,增加在国家科技布局中的贡献度,不断促进工作体制完善。加强专家沟通,更新凝练提升稿件质量;拓展发布渠道,提升研究的影响力和关注度;持续了解研究成果在实践中的贡献度,以进一步支撑评价指标的合理、完善。
致谢
感谢张伯礼院士、陈凯先院士、黄璐琦院士、仝小林院士、田金洲院士、肖伟院士、高颖教授、唐旭东教授、张允岭教授、徐安龙教授、杨洪军研究员、孙晓波研究员、李梢教授、屠鹏飞教授、肖小河研究员、亢泽峰教授、张洪春教授、商洪才研究员、刘存志教授、唐健元教授、王成祥教授、韩立炜教授、朱卫丰教授、许钒教授、毛静远教授等专家在中医药重大科学问题和工程技术难题遴选工作中给予的重要指导和支持。
参考文献
[1]王宏广,朱姝,张俊祥.用中医理念、现代科技发展未来医学[J].中国中医药信息杂志,2018,25(07):1.
[2]张伯礼.将中医药原创思维与现代科技结合[J].中国科技奖励,2017(02):6.
[3]胡喆,张泉,温竞华,等. 科技事业发生历史性、整体性、格局性重大变化[N]. 新华每日电讯,2022-06-07(003).
[4]黄明,杨丰文,刘耀远,等.张伯礼院士谈“中医药发展这十年”[J].天津中医药大学学报,2022,41(04):409.
[5]陈凯先.把中医药科技创新摆到国家科技战略的高度推动我国科技的原始创新[J].中医药文化,2015,10(02):4.
[6]王永炎,田金洲.新形势下的中医药传承与创新[J].北京中医药大学学报,2018,41(07):533.
[7]谭震,朱艺,肖苹,等.我国健康管理体系的发展现状及未来展望[J].中国社会医学杂志,2022,39(03):247.
[8]黄爱英.我国中医药产业发展的现状分析[J].现代医药卫生,2021,37(09):1579.
[9]韩立炜,果德安,刘菊妍,等.2020年度中医药重大科学问题及工程技术难题[J].中医杂志,2020,61(19):1671.
[10]仝小林,房敏,高慧,等.2021年度中医药重大科学问题和工程技术难题[J].中医杂志,2021,62(11):921.
[11]中华中医药学会.中医药重大科学问题和工程技术难题[J].中医杂志. 2019,60(12): 991.
[12]中华中医药学会.2020年度中医药重大科学问题及工程技术难题[J].中医杂志. 2020,61(19): 1671.
[13]中华中医药学会.2021年度中医药重大科学问题及工程技术难题[J].中医杂志. 2021,62(11): 921.
[14]费菲,张清涵.中医思维与现代科技结合催生原创成果——张伯礼院士谈新时代中医药发展的机遇和任务[J].中国医药科学,2019,9(21):4.
[15]国务院办公厅.国务院办公厅关于印发“十四五”中医药发展规划的通知(国办发[2022]5 号)[EB/OL]. (2022-03-03) [2022-04-20]. http://www.gov.cn/xinwen/2022-03/29/content_5682270.htm.
[16]吕玲,杨丰文,黄明,等.改革创新,全面推进中医药振兴发展——《“十四五”中医药发展规划》解读[J].天津中医药,2022,39(06):681.
[17]江苏省发展改革委,江苏省卫生健康委员会,江苏省中医药管理局. 关于印发《江苏省“十四五”中医药发展规划》的通知[EB/OL].(2021-12-31)[2022-01-12]. http://wjw.jiangsu.gov.cn/art/2022/1/12/art_57222_10315016.html
[18]湖南省人民政府.关于印发《湖南省“十四五”中医药发展规划》的通知[EB/OL].(2021-11-16)[2021-11-19].http://www.hunan.gov.cn/hnszf/xxgk/wjk/szbm/szfzcbm_19689/swsjkwyh/gfxwj_19835/202111/t20211128_21179524.html
[19]中共福建省委福建省人民政府印发《福建省促进中医药传承创新发展若干措施》[N].福建日报,2020-09-02(1).
[20]上海市卫生健康委员会,上海市中医药管理局.关于印发《上海市中医药发展“十四五”规划》的通知[EB/OL].(2021-11-29)[2021-11-29]https://wsjkw.sh.gov.cn/zxghjh/20211129/ffd4b5d7a3d141f4ad8f6ca3d619d401.html.
[21]浙江省发展和改革委员会, 浙江省经济和信息化厅, 浙江省农业农村厅, 浙江省卫生健康委员会, 浙江省中医药管理局.关于印发《浙江省中医药发展“十四五”规划》的通知[EB/OL].(2021-05-25)[2021-06-30].https://www.zj.gov.cn/art/2021/6/30/art_1229505857_2307253.html.
[22]四川省人民政府办公厅.关于印发《四川省“十四五”中医药高质量发展规划》的通知[EB/OL].(2021-12-15)[2021-12-17].http://sctcm.sc.gov.cn/sctcm/zcwj2/2021/12/17/b9cf1cf3fb9741c298243baf4431076a.shtml.
[23]江西省人民政府办公厅.科技支撑江西省中医药传承创新发展行动方案(2021-2025年)[EB/OL].(2021-04-26)[2021-04-26].http://www.jiangxi.gov.cn/art/2021/4/26/art_5038_3340613.html.
[24]安徽省人民政府办公厅.关于印发安徽省促进中医药振兴发展行动计划(2022—2024年)的通知[EB/OL].(2022-04-14)[2022-05-09].https://www.ah.gov.cn/public/1681/554126331.html.
[25]中共北京市委,北京市人民政府.印发《关于促进中医药传承创新发展的实施方案》的通知.[EB/OL].(2022-03-27)[2022-04-07].http://www.beijing.gov.cn/zhengce/zhengcefagui/202104/t20210407_2345958.html.
[26]中共重庆市委、重庆市人民政府出台关于促进中医药传承创新发展的实施意见[N].福建日报,2020-10-20(1).
[27]李芮.《“十四五”中国中医科学院发展规划》发布[J].中医药管理杂志,2022,30(08):2.
本微信号为中华中医药学会官方微信,邮箱:xinxibu102@126.com
原标题:《“中医药重大科学问题和工程技术难题(2019-2021)”在国家科技布局中的应用》

