划定调整疫情风险区域 | 渝中、九龙坡、沙坪坝、南岸
重庆市渝中区新型冠状病毒肺炎
疫情防控工作指挥部
关于调整渝中区疫情风险区的通告
(2022年第95号)
按照《新型冠状病毒肺炎防控方案(第九版)》《关于进一步优化新冠肺炎疫情防控措施科学精准做好防控工作的通知》相关规定,经市、区专家研判和区疫情防控工作指挥部研究,并报经市疫情防控指挥部同意,对渝中区部分疫情风险区进行调整。现将有关事项通告如下:
一、新增高风险区
(一)具体范围
捍卫路社区全域等高风险区67个(详见附件1)。
(二)管控措施
1. 管控期间实行“足不出户、上门服务”,防止人员外出流动。每日开展健康监测,居家时做好环境消毒、居室通风等措施。
2. 管控时限暂定5天,按要求开展相应频次核酸检测。连续5天无新增感染者且第5天风险区域内所有人员完成一轮核酸筛查均为阴性,降为低风险区。
3. 管控期间暂停区域内所有聚集性活动及经营性活动。
4. 区域外人员原则上不进入该区域,生活保障等特殊人员可在做好防护情况下,不接触做好生活物资等保障。所有出入人员严格落实查证、验码、测温、登记。
5. 做好心理疏导,落实好物资保障、特殊群体就医等服务;规范消毒和垃圾分类处置。
二、解除高风险区
(一)解除范围
东升楼40号等7个高风险区(详见附件2)。
(二)管控措施
1. 继续按照中心城区全域协同防控要求落实管控。
2. 实施住宅小区、楼栋人员流动性管控,原则上居家,每户每两天可安排1名有核酸检测24小时阴性证明的家庭成员外出1次采购生活必需品。
3. 暂停区域内所有聚集性活动。除医疗机构、药店、生活超市、农贸市场、物流配送中心等保障群众基本生活需要的场所,在严格落实疫情防控措施前提下继续运营外,其他经营性场所、门店一律暂停营业。
4. 高效有序开展核酸检测,每隔一天开展核酸检测,后续检测频次根据检测结果确定。落实好物资保障、特殊群体就医等服务,居家时做好环境消毒、居室通风等措施。
希望广大市民积极配合开展疫情防控工作,严格遵守法律法规,切实履行个人疫情防控责任,做好个人防护,按时参加核酸检测,规范居家健康管理,一起努力、共同抗疫,全力争取早日恢复正常生产生活秩序。
后续管控措施将根据疫情形势动态调整。未尽事宜,以渝中区疫情防控工作指挥部解释为准。
附件:1.新增高风险区点位
2.解除高风险区点位
重庆市渝中区
新型冠状病毒肺炎疫情防控工作指挥部
2022年11月21日
附件1 新增高风险区点位
朝天门街道
1.洪崖洞景区以东、朝天门区域嘉滨路以南、来福士新华路立交桥以西、民族路—新华路以北的所有居民区(除家乐福超市、唐氏药房、九度酒店和外卖、快递保供门店),划定时间:11月20日;
2.打铜街以东、新华路以南、新华路横街以西、陕西路以北、所有朝天门商市场及居民楼宇区域(除金海洋写字楼和外卖、快递保供门店),划定时间:11月20日;
3.湖广会馆立交桥以东、陕西路以南、陕二巷以西、朝天门区域长滨路以北所有商市场及居民楼宇区域(除外卖、快递保供门店),划定时间:11月20日;
4.西四街以东、朝天门和解放碑街道交界崖壁以南、道门口重庆市第一人民医院以西、解放东路以北,所有居民商业区(除解放东路永辉超市、道门口市一院和外卖、快递保供门店),划定时间:11月20日;
5.江枫雅筑以东,和诚大厦、白象街老街以南(含王家坝一带居民区),望龙门缆车遗址以西,朝天门区域长滨路以北的所有居民区(除外卖、快递保供门店),划定时间:11月20日。
七星岗街道
1.华一坡19-31、208-216号,华一路1、2、11、15、16-18、31号,华一巷1、3、5、7、9号,华一村22-28号,划定时间:11月20日;
2.捍卫路社区全域,划定时间:11月20日;
3.临华路1-25、31-35、40-42号,中山一路294、296号,胜利新村1-6、22、23号,划定时间:11月20日;
4.兴隆街91-96号、130-135号,枇杷山后街19、21号,尚城华府,划定时间:11月20日;
5.蔡家石堡18-29号,放牛巷42号,领事巷1-15号,至圣宫2-7号,天官府32-62号,火药局23-25号,划定时间:11月20日;
6.和平路190-292号(双号),新民街116-126号,水市巷11-19号,划定时间:11月20日;
7.民安园8-18号,财信渝中城2-6栋,划定时间:11月20日。
南纪门街道
1.解放西路142号,划定时间:11月20日;
2.解放西路229号滨江一号,划定时间:11月19日;
3.解放西路77-219号单号片区(除143号附1号),划定时间:11月20日;
4.长滨路153号,划定时间:11月20日;
5.长滨路151号,划定时间:11月20日;
6.长滨路139-143号,划定时间:11月20日。
大溪沟街道
1.胜利路136、140、144、160、161、170-173、175-178、181、189号,划定时间:11月21日;
2.双钢路1号(除27栋)、巴教村41、43、44、45、88、90、107号,划定时间11月21日;
3.大溪沟街73号,划定时间11月21日。
菜园坝街道
1.长滨路305号、307号、309号、311号、313号、315号、317号、319号,划定时间:11月20日;
2.硝房沟右巷36号附2号,划定时间:11月20日。
两路口街道
1.健康路78号,划定时间:11月20日;
2.桂花园新村16号,划定时间:11月20日;
3.健康路76号,划定时间:11月20日;
4.健康路80号,划定时间:11月20日;
5.健康路34号2单元,划定时间:11月20日;
6.中山二路136号17单元,划定时间:11月20日;
7.枣子岚垭正街20号1单元,划定时间:11月20日;
8.枣子岚垭正街13号,划定时间:11月20日;
9.王家坡新村12号,划定时间:11月20日;
10.王家坡新村6号,划定时间:11月20日。
上清寺街道
1.下罗家湾1-60号,划定时间:11月19日;
2.交通巷5-10号,划定时间:11月19日;
3.人民路238号金阳假日酒店,划定时间:11月19日;
4.上清寺路1号附1号星豪鸿酒店,划定时间:11月20日;
5.中山三路155号IU酒店,划定时间:11月20日;
6.美专校街新世纪超市,划定时间:11月20日;
7.上曾家岩23号6、7单元,划定时间:11月20日;
8.桂花园2号,划定时间:11月20日;
9.嘉陵新路5号1-8单元,划定时间:11月20日;
10.嘉陵新路5号轻轨宿舍楼,划定时间:11月20日;
11.桂花园路58号、64号、66号、68号、70号,划定时间:11月20日。
大坪街道
1.大黄路社区全域,划定时间:11月20日;
2.袁家岗1号附5号,划定时间:11月18日;
3.长江二路40号,划定时间:11月19日。
石油路街道
1.大坪正街162-174号,划定时间:11月19日;
2.金银湾210号,划定时间:11月19日;
3.经纬大道789美源美源,划定时间:11月20日;
4.经纬大道780-784号(双号)总部城C区,划定时间:11月19日;
5.经纬大道555、777号,划定时间:11月19日;
6.虎踞路1-100号总部城A区,划定时间:11月19日;
7.经纬大道770号,划定时间:11月19日;
8.石油路102号阿卡迪亚小区1-38栋、50-53栋、64栋、66栋、68-69栋、70-77栋,划定时间:11月19日;
9.大坪正街160号万科锦城1-17栋、19-21栋,划定时间:11月19日;
10.石油路129号、渝州路188-192号(双号),划定时间:11月19日;
11.大坪正街140号渝州新都1-5栋、7-11栋、13栋,划定时间11月19日;
12.虎山路8号渝州云锦,划定时间:11月19日;
13.大坪正街123号天空云镜2栋,划定时间:11月19日;
14.长江二路174号5-9栋,划定时间:11月19日;
15.石油路1号恒大名都30栋,划定时间:11月19日;
16.虎山路90号揽江雅苑1-11栋,划定时间:11月19日;
17.虎头岩18号,划定时间:11月19日;
18.石油路8号,划定时间:11月19日;
19.医学院路10-13号,划定时间:11月19日。
化龙桥街道
雍江悦庭小区,划定时间:11月21日。
附件2 解除高风险区点位
朝天门街道
东升楼40号(含新华路103号附1号)。
七星岗街道
金汤街53号。
菜园坝街道
南区路232号。
大溪沟街道
1.渝建村128号(龙泉花园A栋);
2.人民路55号;
3.渝建村80号;
4.建设路49号。
重庆市九龙坡区新型冠状病毒
肺炎疫情防控工作指挥部
关于新增九龙坡区高风险区的通告
九肺炎指发〔2022〕129号
根据当前九龙坡区疫情防控工作需要,按照《新型冠状病毒肺炎防控方案(第九版)》及《关于进一步优化新冠肺炎疫情防控措施科学精准做好防控工作的通知》相关规定,经专家研判并经区疫情防控工作指挥部研究,新增辖区疫情高风险区,具体如下:
一、具体点位
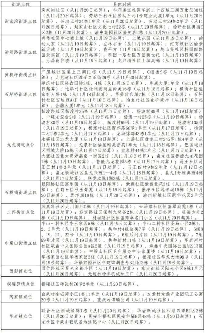
谢家湾街道点位:袁家岗社区;华润凌江社区华润二十四城三期万象里30栋;劳动三村社区劳动三村1号建业大厦1单元、劳动三村34栋1单元、劳动三村29栋2单元;赵家山社区文化七村22栋;杨坪社区奥园C区2栋;渝中花园社区盛美居2栋。
渝州路街道点位:奥体社区中心城上城、上城花园、韵动人家、左林右舍;红育坡社区渝景新天地、我平方;埝山苑社区科园四路园景宾馆;科园一路社区万昌新世纪、万昌商住楼;龙井湾社区上城奥邻。
黄桷坪街道点位:广厦城社区巢上三期11栋、C组团9栋;九龙湾社区滩子口正街29号。
石坪桥街道点位:建筑村社区隆鑫国际3栋、4栋、阜康大厦1单元;造漆村社区保利爱尚里尚美16栋;横街社区望京有人醉1栋、华美时代城7栋;石坪村社区安迪苑A栋;冶金村社区金桥彼岸、金鼎大厦1单元。
九龙街道点位:杨渡路社区杨渡村35栋、杨渡村89号、中建龙玺台2栋、杨渡一村25栋、杨渡村80号、杨渡村99号、杨渡村105号;杨渡村社区西郊路66号1单元、杨渡二村2栋2单元、龙城锦都48栋1单元;水碾社区志龙大厦;上游社区盘龙三村245号1栋4单元;龙泉社区福星颐美香庭1单元。巴国城社区西城大院15栋;龙泉村44栋2单元;大堰社区北大资源燕南一街区2栋;盘龙社区鲁能九龙花园1栋、鲁能九龙花园5栋;马王社区马王五村1栋3单元、马王四村9栋2单元;盘龙新城社区盘龙兴苑1—4栋、盘龙1号雅典苑4栋、联发欣悦1期3栋。
石桥铺街道点位:朝阳路社区寓乐圈;紫薇社区紫薇北苑3栋;白鹤社区秋玉景苑;张坪社区远洋城15栋、远洋城18栋;渝州新城社区跃华花园3单元。
二郎街道点位:凤凰路社区大川国际C栋;云泽路社区恒基翠庭苑4栋;迎宾路社区保利九悦荟2栋、银海方舟2栋、科城路社区恒基雍翠名门小区。
中梁山街道点位:半山一村社区华玉家园5栋;半山二村社区圣马小区3栋1、2、3单元;共和村4组临街7号,5组8、19、21、22号,6组后河片区,7组99号片区,共和新村11栋;华岩新村社区斌鑫中央国际公园A区2幢、斌鑫中央国际公园A区13幢;中梁山社区卫生服务中心家属楼;华福家园社区华福家园3栋;福苑社区华龙大道99号;华福家园社区中建御湖壹号B组团2栋。
西彭镇点位:西竹路社区星光名都小区;东大街社区阳光小区8栋1单元;元通村杨杰机械加工厂。
铜罐驿镇点位:铜罐社区砖瓦村76号2单元。
陶家镇点位:白果村金银湾小区1栋11单元;友爱村龙鼎产业园职工公寓20栋、重庆迈博瑞公司。
华岩镇点位:联合社区西城绿锦7栋;华岩新城社区和泓四季B2区2栋;民安华福社区民安华福E区48栋;石龙社区中梁山轻轨基地修配中心。
二、防控措施
1.实行封控措施,期间“足不出户,上门服务”,安排24小时巡逻值守,防止人员外出流动,严格做到足不出户。对因就医等特殊确需外出的,须经社区防控办公室协调安排,实行专人专车,全程做好个人防护,落实闭环管理。
2.经营场所暂停营业。
3.暂停区域内所有聚集性活动和聚餐。
4.区域外人员不进入该区域,生活保障等特殊人员可在做好防护情况下,不接触做好生活物资等保障。
5.每天上午、下午各开展一次体温检测和症状问询,填写健康监测登记表。
6.实施封控管理后开展相应频次核酸检测,连续5天无新增感染者且第5天风险区域内所有人员完成一轮核酸筛查均为阴性,按程序经疾控专家研判后上报市疫情防控指挥部批准调整;若5天内发现新增感染者,则重新顺延起算时间。
7.做好心理疏导、生活物资保障,落实好慢性病患者等特殊群体医疗等服务;规范消毒和垃圾分类处置。
特此通告。
附件:各点位管控时间更新表
重庆市九龙坡区
新型冠状病毒肺炎疫情防控工作指挥部
2022年11月20日
附件
各点位管控时间更新表
重庆市沙坪坝区新冠肺炎疫情防控指挥部关于划定疫情风险区的通告
根据当前沙坪坝区疫情防控工作需要,按照《新型冠状病毒肺炎防控方案(第九版)》和国务院联防联控机制综合组《关于进一步优化新冠肺炎疫情防控措施科学精准做好防控工作的通知》相关规定,经市区疾控专家研判和区新冠肺炎疫情防控指挥部研究决定,将沙坪坝区部分区域划定为高风险区,具体如下:
一、具体点位和时间
1.覃家岗街道:凤鸣朝阳小区;恒鑫花园小区;金桥路3号楼。
2.沙坪坝街道:一心村社区欣阳片区,友谊村片区,一心村片区,沙杨路72号,友谊村203号至204号;沙正街社区木粉巷片区,学府小区片区,沙北街及思源村片区;饮水村社区沙北街94号、96号、98号,思源村42号、135号,饮水村片区,饮水村82号、84号、86号、216号、217号,学林雅园小区;劳动路社区劳动路7号、8号、27号至30号、41号、72号,恒邦C元素、宏浩ABC区、时代菁英、流云阁、阳光驿站、跨越新天地;中渡口社区上中渡口片区,下中渡口片区;松林坡社区沙中路片区,松林村片区;新华村社区新华村片区。
3.渝碚路街道:汉渝路社区四方井片区,石门村、江边村、水塔村、栾家院片区;新体村社区(新体村57号,汉渝路18号,教改村97号,教改村58、59、61号除外);站东路社区(天安仕锦阁、天陈路7号除外);双巷子社区陈家湾37号至42号、鑫源大厦1、2单元、陈家湾菜市场片区、华夏银座、渝碚路200号;南友村社区(天陈路12号、五四村1至33栋,渝碚路131号除外);杨梨路社区(金阳牛津街小区、灯头小苑、沙铁村小区除外);杨公桥社区龙凤云州小区、西城丽景小区、大川花园小区;白鹤岭社区(华宇星领地小区除外);沙杨路社区(沙杨路1号、3号、5号、9号,13号至29号的单号,35号至41号的单号,49号、51号、53号除外);沙南街社区电力小区一基地。
4.磁器口街道:国盛三千城小区。
5.土湾街道:尚城国际小区;新生村9号楼;新建五村片区;工人村16号至58号;金沙时代南苑。
6.小龙坎街道:龙泉社区盛世年华小区;马道子96号至105号;小正街1号;天一阁A栋、B栋。
7.联芳街道:联芳花园四期。
8.凤凰镇:凤凰桥村;八字桥村。
以上点位自2022年11月20日22时起算。
二、管理措施
1.实行封控管理,期间严格做到“足不出户、上门服务”,经营场所一律暂停营业。
2.实施封控管理后开展相应频次核酸检测,连续5天无新增感染者且第5天风险区域内所有人员完成一轮核酸筛查均为阴性,再作相应调整。
3.每日上下午各开展一次健康监测。
4.对因就医等特殊情况确需外出的,严格实行闭环转运;规范消毒和垃圾分类处置。
未尽事宜,以沙坪坝区新冠肺炎疫情防控指挥部解释为准。
重庆市沙坪坝区
新型冠状病毒肺炎疫情防控指挥部
2022年11月20日
重庆市南岸区新型冠状病毒
肺炎疫情防控指挥部
关于调整南岸区部分疫情风险区域的通告
根据当前南岸区疫情防控工作需要,按照《新型冠状病毒肺炎防控方案(第九版)》相关规定和《关于进一步优化新冠肺炎疫情防控措施 科学精准做好防控工作的通知》要求,经市、区两级专家组研判和区疫情防控指挥部研究,并报请市疫情防控指挥部批准,现将我区部分高风险区调整为低风险区。现将有关事项通告如下:
一、具体点位(38个)
1.海棠溪街道:华宇江南枫庭3单元、海棠晓月A区3号楼2单元、和黄御峰1期28栋、南坪东路顺达小区4单元、南坪东路顺达小区5单元、烟雨路366号、和泓南山道12栋、和泓南山道15栋、和泓南山道16栋。(9个)
2.花园路街道:钻石年代B栋、海韵大楼。(2个)
3.南坪街道:响水路15号1单元、南坪新街53号、南坪正街133号、宁静小区A栋3单元。(4个)
4.南坪镇:雅居乐国际花园1期3栋、雅居乐国际花园1期10栋1单元、骏逸蓝山9栋、山千院东苑2单元。(4个)
5.南山街道:南山郡2期28栋1单元、龙洞坡105号、复地山与城1期45栋。(3个)
6.天文街道:鲁能领秀城2街区13栋2单元、鲁能领秀城2街区14栋3单元。(2个)
7.铜元局街道:花漫庭3栋、亚美沙发里28号楼、风临洲B3区3栋、观山水小区5栋、观山水小区6栋、观山水小区8栋、刘家花园7栋、亚太商谷15栋。(8个)
8.涂山镇:国际社区观邸1组团5栋、国际社区江御3栋、国际社区观园一期7栋、蓝光3期2栋。(4个)
9.迎龙镇:中建三局VIVO嘉信项目组宿舍。(1个)
10.长生桥镇:北美时光D组团15栋。(1个)
二、管控措施
以上区域继续实施全域协同防控,进一步加强社会面管控,各小区继续实行封闭管理,全体居民原则上足不出户、非必要不出小区、不上街。后续管控措施将根据疫情形势动态调整。未尽事宜,以南岸区新型冠状病毒肺炎疫情防控指挥部解释为准。
重庆市南岸区
新型冠状病毒肺炎疫情防控指挥部
2022年11月20日
重庆市南岸区新型冠状病毒
肺炎疫情防控指挥部
关于南岸区划定疫情风险区域的通告
根据当前南岸区疫情防控工作需要,按照《新型冠状病毒肺炎防控方案(第九版)》相关规定和《关于进一步优化新冠肺炎疫情防控措施 科学精准做好防控工作的通知》(联防联控机制综发〔2022〕101号)要求,经市、区专家研判和南岸区新型冠状病毒肺炎疫情防控指挥部研究,决定11月19日在辖区内划定高风险区。具体通告如下:
一、具体点位(146个)
1.铜元局街道:智汇江南、金辉城江城里、上海城、花样派、香弥山、长江村小区。(6个)
2.涂山镇:铂悦澜庭、锦江华府、蓝光COCO时代、涂山路466号、国际社区观园二期、国际社区海悦府、阳光100国际新城、东海星洲、聚丰江山天下、东海长洲。(10个)
3.峡口镇:兴茂居。(1个)
4.长生桥镇:富翔花园、江南水岸2组团、金科世界城、金科中央御园一期、金科中央御院二期、香溪迈上、同景国际G组团、康佳花园、南海楼3期、沁芳园、茶园互通物流旁隧道施工项目工地宿舍、伊顿濠庭、汇景苑、白沙村、桃花店村。(15个)
5.南坪街道:贝迪龙庭、贝迪一期、贝迪二期、贝迪三期、南滨印象、南城大道34号、万达银邸、万达锋邸、万寿花园、正扬大厦、惠工路28号、惠工路190号、惠工路192号、惠工路196号、洋河南滨花园、天龙城市花园、电力小区、铁路小区31号、南坪正街56号、南坪正街65号、南坪正街71号、南坪正街75号、南坪正街77号、南坪正街82号、南坪正街117号、南坪正街123号、南坪正街125号、南坪正街129号、阳光华庭、星宇花园、广胜大厦、知音阁小区、新华园28号、招商云邸、东原锦悦、天福克拉广场、大地兴城、南坪大厦、南坪新街85号、浪高美阁、响水景苑、南坪东路18号、南坪东路45号、江南景苑、渝南佳苑、玛瑙溪138号、阳光南滨、阳光国际。(48个)
6.南坪镇:江南国际新城、巨成龙湾、溯源阁、鑫茂源E时代、渝能国际小区、保利观塘韬园、山水长天、学府雅居、林荫大道、金港苑、江南丽景、兴隆苑、康馨园、白鹤苑。(14个)
7.弹子石街道:紫金一品、阳光绿洲、弹子石1村。(3个)
8.海棠溪街道:海棠晓月C区、江南大道63号、四公里街306号、四海花园、杏园小区、南坪东路575号、民生新村55号、金龙港湾、海德公寓楼、烟雨堡39号、和黄御峰三期、学府大道67号、学府苑小区、宽仁雅苑、府邸美郡、交科院家属区。(16个)
9.花园路街道:东原翡翠明珠、昌龙城市花园、电建小区、龙锦苑、骑龙山庄、泰正花园、团圆堡小区、金山支路8号、骏逸第一江岸、四小区金子村、花园一村、花园二村、花园三村、花园四村、花园五村、花园六村、花园八村、南城大道201号、南湾江上小区、新田湾小区、东原亲亲里小区、南国佳苑、金山花园、芸峰天梭派、恒基翔龙江畔、朝阳居。(26个)
10.鸡冠石镇:盘龙花园B2区。(1个)
11.龙门浩街道:武夷滨江、上新山水、前驱路102号、爱尚南山。(4个)
12.迎龙镇:巴渝新居、重庆邮电大学(江南院区)。(2个)
二、管控措施
1.实行封控措施,期间“足不出户,上门服务”。对因就医等特殊确需外出的,由社区(村)做好审核登记,严格实行闭环转运。
2.经营场所暂停营业,暂停区域内所有聚集性活动和聚餐。
3.区域外人员不进入该区域,生活保障等特殊人员可在做好防护情况下,不接触做好生活物资等保障。
4.每天上午、下午各开展一次体温检测和症状问询,填写健康监测登记表。
5.实施封控管理后开展相应频次核酸检测,根据情况调整后续管控措施。
6.做好生活物资保障,落实好慢性病患者等特殊群体医疗等服务;规范消毒和垃圾分类处置。
后续管控措施将根据疫情形势动态调整。未尽事宜,以南岸区新型冠状病毒肺炎疫情防控指挥部解释为准。
重庆市南岸区
新型冠状病毒肺炎疫情防控指挥部
2022年11月20日
原标题:《划定调整疫情风险区域 | 渝中、九龙坡、沙坪坝、南岸》

