花房集团三递表港交所:2020年曾亏损15.25亿,今年前五个月毛利率降至26%
中华网财经11月15日讯 中华网财经了解到,11月14日,花房集团第三次向港交所主板递交上市申请,建银国际和海通国际为其联席保荐人。此前,2021年10月25日花房集团曾首次向港交所递表,今年4月29日再次递交招股书。

招股书显示,花房集团是一家中国互联网公司,为用户提供音视频直播娱乐及社交网络服务。花房集团运营中国领先的在线娱乐直播平台之一。根据艾瑞谘询报告,按2021年移动端及PC端的应用程序及网站以及微信小程序的月活跃用户及月付费用户以及移动端及PC端的月使用时间计,在中国在线娱乐直播平台中排名前二。根据同一资料来源,按2021年来自移动端及PC端的应用程序及网站以及微信小程序的收益计,在中国所有在线娱乐直播平台中排名第三,约占中国娱乐直播平台收益总额的13.1%。

花房集团专注于在线社交娱乐领域,拥有从直播到一系列多元化的音视频社交网络产品及服务的业务组合。花房集团认为,精心打造平台,以满足中国及选定海外市场用户的需求及兴趣,尤其广受Z世代用户欢迎。
截至2022年5月31日,花房集团有4.15亿名注册用户,根据用户提供的资料,截至2022年5月31日止五个月,Z世代用户约占花椒平均月活跃用户的61.3%。
招股书显示,2019年、2020年及2021年以及截至2021年及2022年5月31日止五个月,花椒产生的收益分别为21.66亿元、28.26亿元、34.69亿元、13.6亿元及14.93亿元,分别占花房集团同期收益总额的76.5%、76.7%、75.4%、75.5%及71.5%。

财务数据方面,2019年、2020年、2021年及截至2021年及2022年5月31日止五个月,花房集团收益分别为28.31亿元、36.84亿元、46亿元、18.02亿元及20.87亿元;2019年、2020年、2021年及截至2021年及2022年5月31日止五个月,花房集团的毛利分别为7.06亿元、10.11亿元、12.23亿元、5亿元及5.42亿元,净利润分别为1.91亿元、-15.25亿元、3.25亿元、1.36亿元及1.78亿元。

毛利率方面,2019-2021年,花房集团毛利率分别为24.9%、27.5%、26.6%,今年前五个月毛利率为26.0%,去年同期则为27.7%。

销售及营销开支方面,2019年、2020年、2021年及截至2021年及2022年5月31日止五个月,推广及广告开支分别为人民币3.15亿元、人民币4.1亿元、人民币4.96亿元、人民币2.095亿元及人民币1.961亿元。

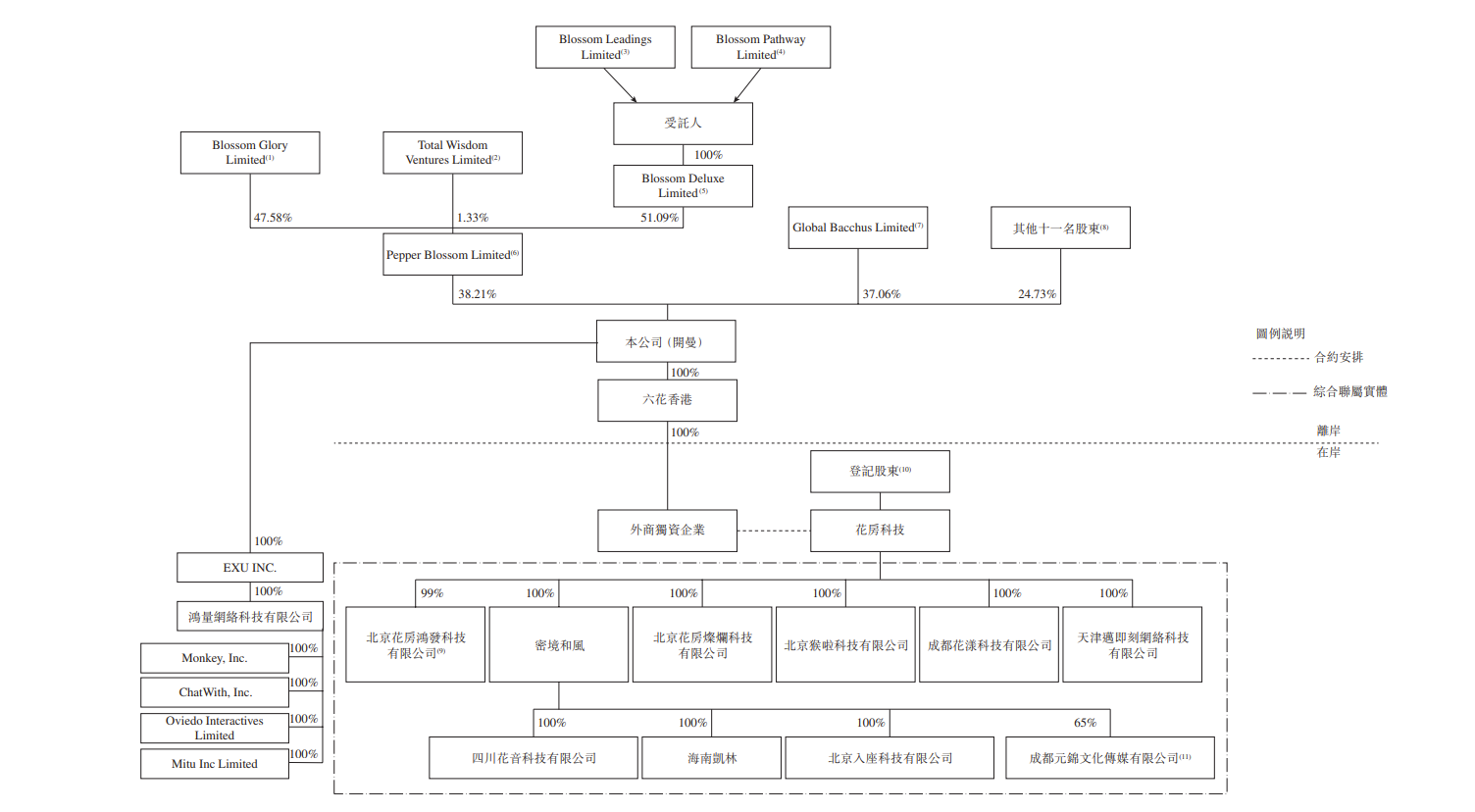
股权方面,截至最后实际可行日期,周鸿祎透过以其拥有多数股权的实体,享有花房集团38.21%的投票权,为第一大股东;宋城演艺则持股37.06%,为第二大股东。

花房集团此次IPO募集资金将用于在未来三年内通过采取措施进一步多元化及丰富产品、内容及服务;用于实施市场推广计划,以通过采取措施于中国及海外扩大用户群及推广品牌;用于选择性收购或投资与业务互补及符合企业理念及增长策略的产品、服务及业务(尤其是在内容、社交娱乐及软件等领域);用于通过采取措施增强研发及技术能力以及升级信息技术基础设施;用作营运资金及一般企业用途。

