一天之内!两家券商宣布减持
2022-11-05 00:01
广东
见习记者 赵心怡
11月4日晚间,两家券商发布了有关股东减持的新动态。其中,南京证券公告了股东减持结果,方正证券则公告了股东减持计划。
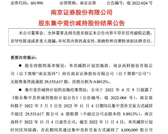
南京证券公告显示,股东南京高科股份有限公司(下称“南京高科”)于2022年11月4日函告公司,截至2022年11月4日,本次减持计划时间区间届满,在此期间其通过集中竞价交易方式减持了600万股公司股份。
南京高科本次减持南京证券的比例为0.1628%,交易额5565万元,减持后持股数额为2353.36万股,此次减持价格区间为每股9.21元-9.34元。此前公告中提到,南京高科减持南京证券的原因是经营发展需要。南京证券于前几日发布了第三季度报告。从财报信息来看,南京证券前三季度营收净利双降。前三季度,南京证券实现营业收入15.30亿元,同比减少27.47%;实现归属于上市公司股东的净利润5.36亿元,同比减少39.35%。
年初至报告期末,南京证券的基本每股收益为0.15元/股,同比减少39.35%;加权平均净资产收益率为3.23%,比上年同期减少2.25个百分点。
截至11月4日收盘,南京证券报8.26元/股,涨幅为1.72%,市值304亿元。
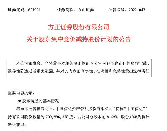
中国信达拟减持方正证券不超过1.65亿股方正证券公告显示,股东中国信达资产管理股份有限公司(简称“中国信达”) 因公司经营需要,拟于本公告之日起十五个交易日后的六个月内,即 2022年11月28日至 2023年5月27日期间,以集中竞价方式减持公司股份不超过1.646亿股,约占公司总股本的2.00%。
截至目前,中国信达持有方正证券股份数量为 7.099亿股,占公司总股本的 8.62%,股份来源为协议转让获得。10月27日,方正证券公布业绩报告显示,前三季度实现营收59.05亿元,同比下滑8.57%;归属于上市公司股东的净利润19.41亿元,同比微增0.64%。
截至11月4日收盘,方正证券收报于7.29元,涨8.32%,市值为600亿元。
值得一提的是,目前方正证券控股股东的重整计划仍在进行中,公司控股股东、实控人的变更还需中国证监会批准,完成时间尚未确定。据此前公告,2022年6月24日,方正集团书面告知方正证券,北京一中院依法裁定批准延长重整计划执行期限至2022年12月28日。编辑:小茉
版权声明
《中国基金报》对本平台所刊载的原创内容享有著作权,未经授权禁止转载,否则将追究法律责任。
授权转载合作联系人:于先生(电话:0755-82468670)
原标题:《一天之内!两家券商宣布减持》
特别声明
本文为澎湃号作者或机构在澎湃新闻上传并发布,仅代表该作者或机构观点,不代表澎湃新闻的观点或立场,澎湃新闻仅提供信息发布平台。申请澎湃号请用电脑访问https://renzheng.thepaper.cn。

