4万元买下25万元金饰却被起诉,知名品牌:标错价了
9月28日晚,
话题
#4万买下周大福25万金饰被起诉#
冲上微博热搜第一。
去年1月,周大福被曝出被薅羊毛,
不少网友发现了价格BUG,
有网友称
周大福淘宝官方旗舰店“黄金大减价”,
其购买的标价近5万元的黄金手链,
实际付款金额仅为约7000多元。
有一对夫妻花4万买下了
周大福25万的金饰后
拒不撤单,被周大福告上法庭。

图片来源:周大福微博
近日,
法院公布了该案的一审判决书。
夫妻被起诉
启信宝显示,
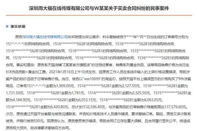
近日,深圳周大福公司
与王某夫妻二人买卖合同纠纷案
民事一审判决书公开。


图片来源:启信宝
文书显示,2021年1月16日,深圳周大福公司系统技术人员操作错误,将网店系列黄金饰品的标价设置为远低于日常售价。
当日,王某与凌某某夫妻二人花费4万余元买下12件黄金首饰,这些首饰与日常销售价格相差约20.91万。

次日,周大福公司与被告沟通,并告知价格系技术人员操作错误,要求撤销订单,但遭被告拒绝。之后,周大福公司又多次联系二人,并分别赔付500元。
周大福公司起诉认为,合同订立存在重大误解,且合同履行显失公平,造成原告极大损失,请求法院解除双方合同。
法院认为,周大福公司并非故意虚假标价欺诈消费者,王某夫妻也未能提供相应证据证明原告存在低价促销的行为,且原告事后向其表示歉意并进行赔付。
最终,法院判决撤销双方订立的网络购物合同。
对此,
有网友表示:
↓↓
“基于重大误解意思表示不真实的可撤销民事法律行为”。
也有网友表示:
↓↓
“这怪不了客户呀,完全是自己的失误导致的”
“我买的周大福金饰可是离柜就不能退了”
“你标错价格关顾客啥事?”
“好好的广告机会,才20万,被周大福浪费了”。

电商被“薅羊毛”时有发生
事实上此类价格乌龙事件
此前已有不少发生,
例如苹果、京东等
都因为系统标价bug
而出现被薅羊毛的事件。
2020年12月23日,多位网友反馈,苹果中国官网商店现价格乌龙,千元商品被标价一两百元,引得很多人薅羊毛。
在这些出现Bug价的商品,很多商品相比于之前售价来讲,足足降了一千元。比如Shure MOTIV MV88 Digital立体声电容式麦克风,正常售价应为1288元,而Bug价却是235元;UBTECH Jimu Astrobot Cosmos 机器人套件,正常售价1499元,而Bug价却是149元。

也许是苹果线上线下采用同一套价格系统,多位网友反映在苹果实体店也同样成功薅了羊毛,以“Bug”价格买走了相关商品。有的人下单买了10套,有的人买了一两百套,还有的人疯狂买了999套。
电商标错商品价格是常有的事件,
有些商店会将错就错给用户发单,
成全用户薅羊毛行为。
不过,也有电商会取消订单,这也在情理当中,苹果就在相关购买条款中明确:如果发现定价错误,将会通知用户取消订单并全额退款。

据悉,对于此次价格乌龙,苹果中国官网当时价格统计上有一些错误,不过很快就进行了修复,而一些涉及价格乌龙的产品也都已经被下架,进行保护处理。
2020年初,京东一张200元的优惠券使用规则设置出现错误,部分低价小家电也可以使用,导致大量200元左右的小家电被一扫而空。仅一款烤箱就被下单24万次,到手价仅6元。
随后,京东对中国之声回应称,由于相关优惠券设置出现短时间异常,导致部分客户下单后遇到优惠券与商品不匹配,本不适用的商品也适用了优惠券,针对此情况,本着对消费者负责的态度,已发货的商品,目前暂未做相应处理,对未发货及配送的商品,将争取消费者理解,取消问题订单。

据中国之声此前报道,北京志霖律师事务所副主任赵占领表示,在消费者下单之后,双方买卖合同成立,京东应当履行合同约定的义务。但如果合同存在重大误解,京东也可以申请撤销合同。
赵占领:“如果说京东它有证据能够证明价格或者优惠方案,标错了。因为技术的原因或者是内部员工操作的原因,导致标错了。这种情况下,它是可以以合同法所规定的重大误解为由来撤销合同。但是需要有证据来证明确实存在重大误解的情形,同时应当通过正当的、合法的途径来撤销合同。”
来源:每日经济新闻、启信宝、中国之声、红星新闻、公开资料等
原标题:《4万元买下25万元金饰,却被起诉!知名品牌:标错价了》

