四张图带您快速了解支付令 助力市场主体实现债权驶入“快车道” | 优化营商环境
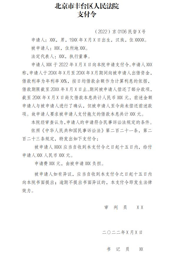
支付令是什么支付令是指当债权人请求债务人给付一定数量的金钱或有价证券时,为了迅速实现自己的债权,依照法律规定可以不经通常的诉讼程序而直接请求法院按督促程序向债务人发出支付金钱或有价证券的法律文书。
根据《民事诉讼法》的规定,申请支付令按照督促程序审理。督促程序,指人民法院催促债务人向债权人履行债务的程序。按照该程序,对特定的请求,人民法院可以不经开庭审理,仅依债权人的主张,径行向债务人发出附条件的支付令,责令其在一定期限内或履行,或提异议。如果债务人不在规定的期间内提出异议,该支付令即取得与判决书同等的法律效力,如果债务人在法律规定的期间不履行支付令的,债权人可向人民法院申请强制执行。督促程序的启动有两种方式,一是依当事人申请,二是法院对于已受理的符合条件的案件依职权转入。督促程序审限只有30天,是市场主体快速实现债权的有效方式之一。
申请支付令的管辖申请支付令案件由债务人所在地基层法院管辖,不受债权金额限制。两个以上人民法院都有管辖权的,债权人可以向其中一个基层人民法院申请支付令。债权人向两个以上有管辖权的基层人民法院申请支付令的,由最先立案的人民法院管辖。
申请支付令的流程
首先由当事人向法院提交申请材料,立案庭进行审查,对符合受理条件的案件,依法受理。受理后,审判员对债权人提供的事实、证据进行审查,对债权债务关系明确合法的,依法发出支付令。
①申请书要求:申请书应当写明请求给付金钱或者有价证券的数量和所根据的事实、证据。
②受理条件:
(1)请求给付金钱或者汇票、本票、支票、股票、债券、国库券、可转让的存款单等有价证券;(2)请求给付的金钱或者有价证券已到期且数额确定,并写明了请求所根据的事实、证据;(3)债权人没有对待给付义务;(4)债务人在我国境内且未下落不明;(5)支付令能够送达债务人;(6)收到申请书的人民法院有管辖权;(7)债权人未向人民法院申请诉前保全。
③终结条件:
(1)受理支付令申请后,债权人就同一债权债务关系又提起诉讼的;(2)发出支付令之日起三十日内无法送达债务人的;(3)债务人收到支付令前,债权人撤回申请的。
④申请不成立条件:
(1)债权人提供的事实、证据,对债权债务关系不明确、不合法的;(2)申请人不具备当事人资格的;(3)给付金钱或者有价证券的证明文件没有约定逾期给付利息或者违约金、赔偿金,债权人坚持要求给付利息或者违约金、赔偿金的;(4)要求给付的金钱或者有价证券属于违法所得的;(5)要求给付的金钱或者有价证券尚未到期或者数额不确定的;(6)发现不符合受理条件。
为保障申请支付令案件高效审结,丰台法院开通“绿色通道”,安排专班小组,收案后第一时间处理、安排送达、进行审查,对符合支付令发出条件的,即刻发出支付令,助力债权人快速实现债权。
支付令发出的后果
支付令发出后,若债务人拒绝接受,人民法院可以留置送达,视为接收。若债务人接收,但在十五日内未提出书面异议,也未清偿债务,债权人可直接向法院申请执行。
①自行失效后果:申请支付令一方收到终结裁定之日起7日内表明不同意起诉,不转入诉讼程序。申请支付令一方收到终结裁定之日起7日未向法院表明不同意起诉,视为向受理申请的法院起诉。
②异议成立情形:
(1)符合不予受理申请情形的;(2)符合裁定驳回申请情形的;(3)符合应当裁定终结督促程序情形的;(4)人民法院对是否符合发出支付令条件产生合理怀疑的。
③终结条件:
(1)受理支付令申请后,债权人就同一债权债务关系又提起诉讼的;(2)发出支付令之日起三十日内无法送达债务人的;(3)债务人收到支付令前,债权人撤回申请的。
供稿:丰台法院
原标题:《四张图带您快速了解支付令 助力市场主体实现债权驶入“快车道” | 优化营商环境》

