安徽最新预警!“梅花”今起影响阜阳!
今年第12号台风“梅花”
已于今天(13日)凌晨
移入东海南部海面
并于早晨5点钟加强为强台风级
中央气象台9月13日10时
继续发布台风橙色预警
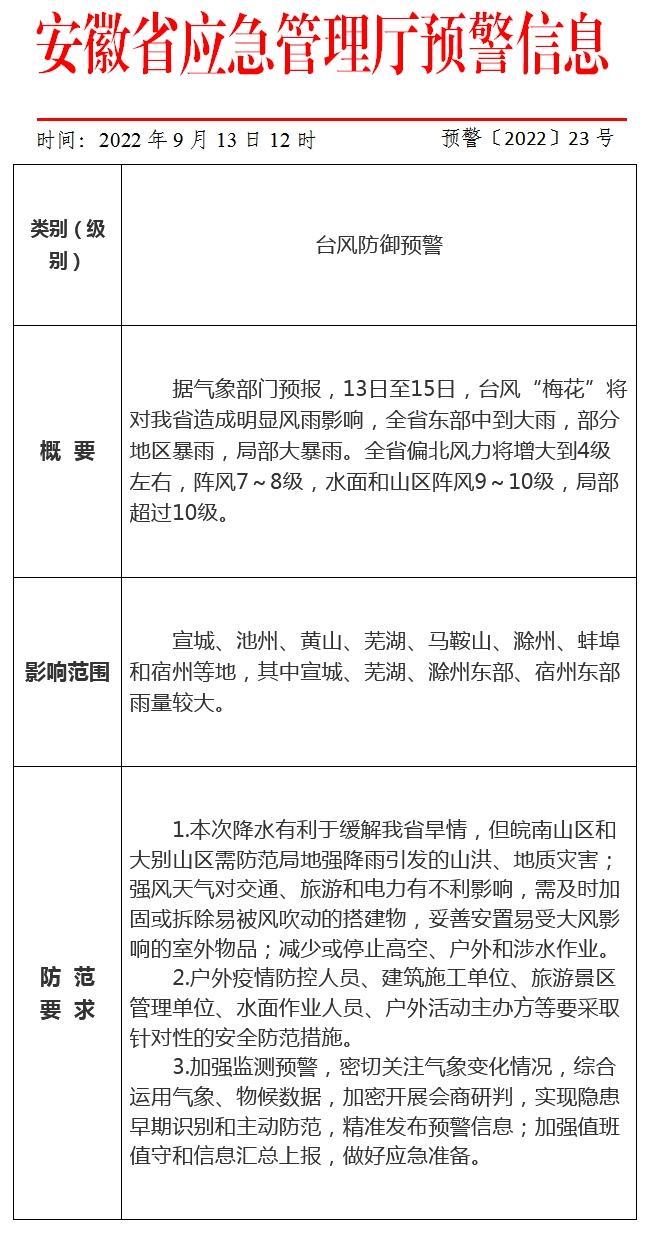
今天(13日)12时安徽省应急管理厅发布最新预警
台风将对我省造成明显风雨影响
雨雨雨+7级大风直扑阜阳据阜阳市气象局最新预报
预计受台风“梅花”外围云系影响
今天夜间-17日我市云系较多,
部分地区有小雨
主要降水时段在14日夜间-16日白天
明、后天全市风力较大
阵风7级左右

今起,这些列车停运为应对今年第12号台风“梅花”,长三角铁路把保障人民群众生命财产安全放在第一位,根据台风变化动态,今天起,计划停运沪昆、萧甬、京沪等普速线部分列车。
已购买停运列车车票的旅客,请不要急于前往车站窗口办理退票业务,可于票面乘车日期起30日内(含当日)在互联网办理退票,或持购票时所使用的有效身份证件原件到车站专窗退票(已打印报销凭证的请将凭证交予车站窗口工作人员),以上均不收取手续费。
铁路部门提醒旅客,停运列车车次及时间等相关信息,请以车站公告为准,若有疑问可致电铁路客服热线021-12306咨询。部分停运车次信息如下:
向上滑动阅览
(1)9月15日上海南开T211次、9月14日深圳东开T212次停运。
(2)9月15日上海南开T25次、9月14日南宁开T26次停运。
(3)9月15日上海南开T381次、9月13日昆明开T382次停运。
(4)9月15日上海南开T77次、9月14日南宁开T78次停运。
(5)9月15日上海南开T81/0/1次、9月14日南宁开T82/79/82次停运。
(6)9月15日上海南开T869/72次、9月14日广州开T871/0次停运。
(7)9月14日长沙开Z245/8次、9月15日上海南开Z247/6次停运。
(8)9月13日上海开Z695/8次、9月14日广州东开Z697/6次停运。
(9)9月15日上海南开K751/4/1次、9月14日信阳开K752/3/2次停运。
(10)9月13日上海南开K1127/6/7次、9月14日襄阳开K1128/5/8次停运。
(11)9月14日武昌开Z25/8次、9月15日上海南开Z27/6次停运。
(12)9月13日上海南开Z257/6/7次、9月14日重庆北开Z258/5/8次停运。
(13)9月15日上海南开K1107/6/7次、9月14日南阳开K1108/5/8次停运。
(14)9月15日杭州开T112/3次、9月14日兰州开T114/1次停运。
(15)9月15日杭州开K1806/7/6次、9月13日银川开K1805/8/5次停运。
(16)9月14日聊城开K1511/0/1次、9月15日金华开K1512/09/12次停运。
(17)9月15日杭州开Z176/7次、9月13日哈尔滨西开Z178/5次停运。
(18)9月15日杭州开K48/9次、9月13日齐齐哈尔开K50/47次停运。
(19)9月14日西安开Z88/5次、9月15日杭州开Z86/7次停运。
(20)9月15日杭州开Z282/3次、9月14日包头开Z284/1次停运。
(21)9月14、16日北京开1461次,9月13、15日上海开1462次停运。
(22)9月15日上海开1228/9次、9月14日阜新南开1230/27次停运。
(23)9月14日潔河开K1047/6/7次、9月13日上海开K1048/5/8次停运。
(24)9月15日上海开K152/3次、9月14日郑州开K154/1次停运。
(25)9月15日上海开K1556/7次、9月13日南宁开K1558/5次停运。
(26)9月13日银川开K1805/8/5次、9月15日杭州开K1806/7/6次停运。
(27)9月14日石家庄开K233/6/3次、9月15日上海开K234/5/4次停运。
(28)9月13日银川开K359/62/59次、9月15日上海开K360/1/0次停运。
(29)9月15日上海开K372/3次、9月14日太原开K374/1次停运。
(30)9月14日平顶山开K462/3次、9月15日上海开K464/1次停运。
(31)9月15-16日上海开K516/7次、9月13-14日吉林开K518/5次停运。
(32)9月14日延安开K559/8/9次、9月15日上海开K560/57/60次停运。
(33)9月14日北京开T109次、9月15日上海开T110次停运。
(34)9月15日上海开T116/7次、9月14日兰州开T118/5次停运。
(35)9月15日上海开Z172/3次、9月14日哈尔滨西开Z174/1次停运。
(36)9月15日上海开Z196/7次、9月14日太原开Z198/5次停运。
(37)9月15日上海开Z216/7次、9月14日兰州开Z218/5次停运。
(38)9月15日上海开Z252/3次、9月14日西安开Z254/1次停运。
(39)9月14日呼和浩特开Z267/70/67次、9月15日上海开Z268/9/8次停运。
(40)9月15日上海开Z40/1次、9月13日乌鲁木齐开Z42/39次停运。
(41)9月15日上海开Z92/3次、9月14日西安开Z94/1次停运。
(42)9月15日昆山开K1150/47/50次、9月14日新乡开K1149/8/9次停运。
(43)9月15日苏州开K36/3次、9月14日深圳开K34/5次停运。
(44)9月15日昆山开K782/3次、9月14日萍乡开K784/1次停运。
(45)9月15日苏州开K2666/7/6次、9月14日临汾开K2665/8/5次停运。
(46)9月15日昆山开K1332/3/2次、9月14日银川开K1331/4/1次停运。
(47)9月15日南通开K136/7次、9月13日昆明开K138/5次停运。
(48)9月15-16日南通开K1984/5次、9月13-14日吉林开K1986/3次停运。
(49)9月15日扬州开K419/8/9次、9月14日兰州开K420/17/20次停运。
(50)9月14、16日北京开Z29次,9月13、15日扬州开Z30次停运。
(51)9月15日南通开K94/1次、9月14日深圳东开K92/3次停运。
(52)9月15日海门开K564/5次、9月14日太原开K566/3次停运。
(53)9月14、16日北京开Z51次,9月13、15日南通开Z52次停运。
(54)9月13日兰州开K1042/39次、9月15日宁波开K1040/1次停运。
(55)9月13-14日宁波开K1438/9次、9月14-15日平顶山开K1440/37次停运。
(56)9月13日洛阳开K168/5次、9月14日宁波开K166/7次停运。
(57)9月13日长春开K335/8/5次、9月15日宁波开K336/7/6次停运。
(58)9月13-14日济南开T135次、9月14-15日宁波开T136次停运。
(59)9月14日郑州开T328/5次、9月15日宁波开T326/7次停运。
(60)9月13日昆明开Z288/9次、9月14日宁波开Z290/87次停运。
(61)9月13-14日武昌开Z31/4/1次、9月14-15日宁波开Z32/3/2次停运。
(62)9月15日上海南开K123/2/3次、9月14日十堰开K124/1/4次停运。
(63)9月15日上海南开K1373/6/3次、9月14日怀化开K1374/5/4次停运。
(64)9月15日上海南开K253/2/3次、9月14日荆门开K254/1/4次停运。
(65)9月15日上海南开K287次、9月14日南昌开K288次停运。
(66)9月15日无锡开K469次、9月14日赣州开K470次停运。
(67)9月15日上海南开K511/4/1次、9月13日海口开K512/3/2次停运。
(68)9月15日上海南开K575次、9月14日永州开K576次停运。
(69)9月15日上海南开K759次、9月14日衡阳开K760次停运。
(70)9月15日上海南开K79次、9月13日昆明开K80次停运。
(71)9月15日无锡开K807/10次、9月14日怀化开K809/8次停运。
(72)9月15日南京开K827/30次、9月14日广州开K829/8次停运。
(73)9月15日上海南开T101次、9月14日深圳开T102次停运。
气象专家提醒,台风“梅花”未来还将与冷空气结合,给华东东部沿海地区及东海、黄海等部分海域带来强风雨天气,浙江、上海、江苏、安徽、山东、辽宁等地需做好防台风各项应急准备工作,上述地区公众应根据预报合理安排出行计划,尽量避免在强风雨时出行。
另外,“梅花”登陆后路径还有不确定性,后期有可能在苏皖境内出现停滞和回旋,需要警惕持续强降雨带来的影响。
台风来袭
我们应该如何防范?
台风是发生在热带或副热带洋面上的低压涡旋,是一种强大而深厚的热带天气系统,常伴有狂风、暴雨和风暴潮,给我国沿海地区造成严重灾害。那么,在台风来临前居民需要做哪些准备?台风来临时如何避险?
戳下图了解
↓ ↓ ↓

假期结束雨水上岗
雨天出门
请提前做好防护
重要信息
扩散提醒
原标题:《安徽最新预警!“梅花”今起影响阜阳!》

