年薪30-40万元,择优留院!山东大学齐鲁医院博士后科研工作站博士后研究人员招收公告
一、医院简介
山东大学齐鲁医院是国家卫生健康委委属(管)医院,教育部直属重点大学——山东大学的直属附属医院,首批委省共建综合类国家区域医疗中心牵头和主体建设单位,国家区域医疗中心建设输出医院。医院始建于公元1890年,建院以来,医院始终秉承“博施济众、广智求真”的医院精神,遵循“医道从德、术业求精”的院训,打造形成了门类齐全的学科体系、实力雄厚的人才队伍和国内先进的医疗、教学、科研平台,在海内外享有盛誉。同时作为山东大学第一临床学院,医院承担了医学教育创新、教学体制改革、打造高水平教师队伍、培养新时代的医学人才等重任。近年来,医院坚持立足山东、面向全国、放眼世界,致力于建设国内一流、国际知名高水平研究型医院,在济南、青岛形成了两地多院区发展格局。
医院实际开放床位5300余张,现有国家重点学科和国家临床重点专科20个。在2021年发布的复旦大学中国医院排行榜全国专科综合榜上,急诊医学、康复医学、妇产科、神经外科、血液学、全科医学6个专科进入全国排名前十,另有10个专科获专科声誉十强提名。现有国家级高层次人才14人,省部级人才119人;博士生导师166人,硕士生导师474人。
医院始终秉承“人才兴院”战略,聚焦营造人才成长、发展的最优生态,以学科发展需要为根本,以尊重人才成长规律为前提,人才是第一资源的共识进一步强化,形成了尊重人才、爱护人才、服务人才、成就人才的良好生态。山东大学临床医学学科入选第二轮“双一流”建设学科名单。竭诚欢迎海内外英才加盟山东大学齐鲁医院,共创辉煌。
医院拥有良好的学科平台,也是国家首批委省共建综合类国家区域医疗中心牵头和主体建设单位。按照“七个一流”标准,构建“1·30”建设模式,针对性实施“区域医疗服务能力提升计划”,争创心血管病、神经疾病、妇产医学、老年医学等专科类国家区域医疗中心。获批国家工信部、国家卫生健康委“5G+急诊救治”项目,探索构建代表国家水平的智能化急危重症救治体系。积极推动分级诊疗体系建设,与省内145家医院建立分级诊疗协作关系,牵头成立22个专科联盟,有效促进优质医疗资源扩容和区域均衡布局。积极响应国家号召,对省内外10余家医院实施精准对口支援。
医院急诊综合大楼2022年底启用,新增约5.2万平方米的公共科研平台。该平台位于主院区,是临近临床的大型综合研究平台,具有基础—动物(含大动物)—临床—创新药物评价—医工交叉平台多功能一体的融合科技创新大平台支撑体系。“零磁医学联合研究中心”落户该平台,为临床和基础科研提供全新机遇。
二、招收条件
1.政治素质好,遵纪守法,身心健康,学风端正,具有良好的科研基础和发展潜力。
2.即将取得博士学位或取得博士学位一般不超过3年,年龄一般不超过35周岁。特别优秀者可适当放宽条件(年龄不超过40周岁)。
3.符合国家博士后招收条件,有志从事医学研究工作,国内外高校毕业的博士(原则上以第一作者在知名SCI学术期刊发表论著1篇及以上)。
4.能保证在山东大学齐鲁医院连续从事全职博士后研究工作不少于21个月。
三、薪酬待遇
(一)齐鲁医院全职博士后实行年薪制
1. 求真类:年薪40万元;
2. 广智类:年薪35万元;
3. 博施类:年薪30万元。
(二)其他待遇
1.生活补贴:对新入职的全职博士后,按济南市相关政策,给予每人每月5000元生活补贴,最多不超过24个月。博士后出站后在济南市企业和科研类事业单位工作并签订3年以上合同的或在济南市创业的,给予25万元留济补贴。
2.学术奖励:享受医院职工同等的论文、项目等学术奖励。
3.福利保障:享受医院事业编制职工同等福利待遇。
4.荣誉奖励:将博士后纳入医院荣誉建设体系,根据在站表现进行表彰。
5.出站考核优秀者,优先推荐聘用医院相关工作岗位;院聘为副研究员;纳入医院青年人才培养支持计划,可绿色通道参加“山东大学齐鲁医院杰出青年人才”评聘;临床水平达到要求的,医院可协助申请住院医师规范化培训减免。
四、应聘方式与招收专业
博士后应聘需经过博士后导师/学科层面和医院层面两轮面试。申请人需自主联系博士后导师,初步达成合作意向,经第一轮博士后导师/学科层面面试后,由导师向医院提出进入第二轮医院层面考核的书面申请材料。
第一轮博士后导师/学科层面面试由各学科组织进行,第二轮医院层面考核将根据各学科申请情况不定期组织。
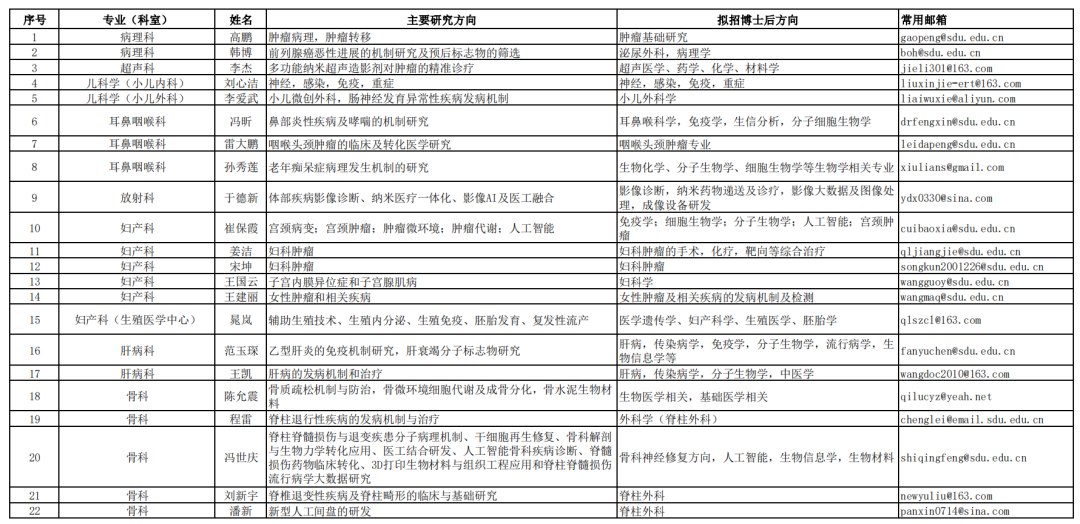
各学科博士后导师名单、导师研究方向、拟招收博士后研究方向、联系方式等请见山东大学齐鲁医院官方网站通知附件(扫描下方二维码)。

如无明确意向导师,也可以投递简历至医院邮箱qlyybsh@126.com,由人事处进行推荐。
五、政策咨询
联系人:薛老师
电话:0531-82169223
邮箱:qlyybsh@126.com
地址:山东省济南市文化西路107号 山东大学齐鲁医院办公一楼(共合楼)二层人事处
邮编:250012
山东大学齐鲁医院博士后导师信息汇总






