山东疾控近期疫情防控公众健康提示(8月30日更新)
疫情防控
近 期 疫 情 防 控
公 众 健 康 提 示
近期,国内局地发生聚集性疫情和散发病例,存在一定传播风险。为有效防止疫情蔓延,山东省疾病预防控制中心发布疫情防控公众健康提示:
一、对7天内有高风险区旅居史的人员,采取7天集中隔离医学观察;对7天内有中风险区旅居史的人员,采取7天居家隔离医学观察,如不具备居家隔离医学观察条件,采取集中隔离医学观察。
二、7天内有中高风险区所在县(市、区、旗)的其他低风险区旅居史人员入鲁返鲁后,3天内开展2次核酸检测(间隔24小时),做好健康监测。
三、对尚未公布中高风险区但7天内发生社会面疫情的地区,参照中风险区执行。
四、近期有外出旅行史的人员,请密切关注疫情发生地区公布的病例和无症状感染者流调轨迹信息及中高风险区信息。有涉疫风险的人员要立即向社区(村)、住宿宾馆和单位报告,配合落实隔离医学观察。
五、发热病人、健康码“黄码”等人员要履行个人防护责任,主动配合健康监测和核酸检测,在未排除感染风险前不出行。
六、建议出行前提前通过中国政府网及国务院客户端小程序查询目的地的最新疫情防控政策,主动配合当地疫情防控措施,途中做好个人防护。
七、严格落实“戴口罩、勤洗手、常测温、少聚集”等个人防护措施,养成良好的个人卫生习惯。一旦出现发热、咳嗽、乏力等症状,立即到医疗机构发热门诊就诊,尽量避免乘坐公共交通工具。
八、建议符合条件的公众全程接种新冠病毒疫苗,提倡完成全程免疫满6个月的公众进行加强免疫。






































8月29日公布的感染者主要活动轨迹
(根据网络转载资料整理,请以当地实际情况为准)第一部分:曾乘坐的交通工具
第二部分:经停场所合肥市
时间 主要场所
居住地(工作地)
利港喜来登酒店
开封市
时间 主要场所和交通工具
居住地(工作地)
尉氏县门楼任乡赵家村、禹王台区繁塔景园小区、禹王台区汪屯乡高楼村、城乡一体化示范区翠园东街、顺河区东郊乡小罗庄、龙亭区玉皇庙街
8月
25-27日
黄校西门对面和兴生活超市、东郊乡李长庄徐天炸鸡、李长庄高济百氏康药店、药店隔壁路边摊
门楼任乡骨里香南邻面条店、新新超市、小区门口金辉生鲜超市、小区对面肯德基风味店、宋城路社区核酸检测点做核酸、西郊商场军分区干休所、河大一附院西临交通银行二楼痘医生美容院、北仁义胡同小海豆腐脑老店、顺河回族区求实中学南校区、梁园口流动摊、新街口蜜雪冰城、天力卡拉优甜品店新街口店
赵家村村委会做核酸、小区旁边灌汤包子店、小区旁金辉生鲜超市、小区对面肯德基风味店、高楼社区做核酸、宋城路社区核酸检测点做核酸、罗庄核酸采集点采核酸、罗庄西头后街、西城小区门口采核酸、西司桥北侧李记五香豆沫店、丁角街市场、二十五中隔壁袁记串串店
柳州市
时间 主要场所和交通工具
8月
24、25、26-29日
三江县三江北服务区、三江县古宜镇文大村木棉屯
三江县古宜镇老街、三江县古宜镇街心公园信用社、三江县古宜镇新国光服饰店、三江县古宜镇来一双优越百货、三江县古宜镇文大村木棉屯、三江县三江北服务区
太原市
时间 主要场所和交通工具
居住地
(工作地)
香坊区果园星城小区、香坊区会展城上城小区2期、香坊区恒大时代广场、道里区三松宜家小区
8月
23-26日
东于村、友余饭店(凤仪街)、东娱桌球
迎泽区桃园四巷27号、水西关桃园路口肯德基、中北大学项目工地、亲贤街尚源美食城、元真中西医诊所、浦东雅典果真鲜水果店、阳光揽胜小区、浦东雅典小区、汇通丽城附近核酸采样点
山西诚信市政建设有限公司第三分公司、清徐县凤仪街西延工程项目部、凤仪街炒面馆、陈家面馆
大北村村口、元真中西医诊所、王府井地下一层生活超市、中铁十七局集团有限公司中心医院核酸采样点、李家庄菜市场、阳光揽胜底商六味斋、汇通丽城小区便民核酸采样点、六合村第二初级中学操场进行核酸采样、东马峪村、六合村
大庆市
时间 主要场所和交通工具
8月
23-26日、27日
大庆市萨尔图区格林小镇二期物业办公室核酸采样点
大庆市萨尔图区中医院核酸采样点、大庆市萨尔图区中医院核酸报告单领取处、肇东市高速口核酸采集点
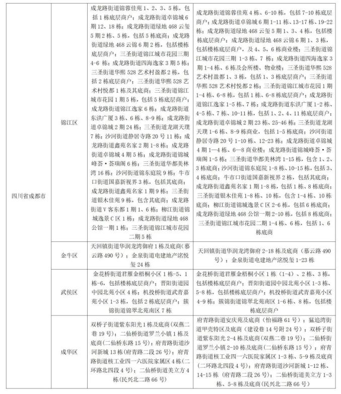
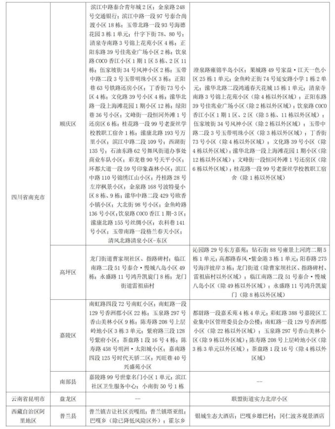
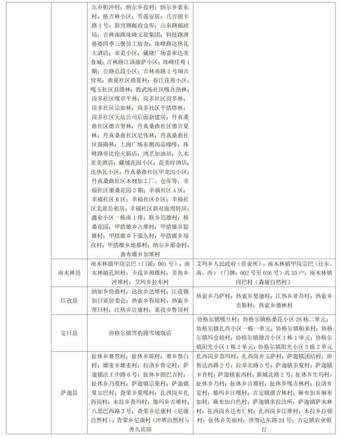
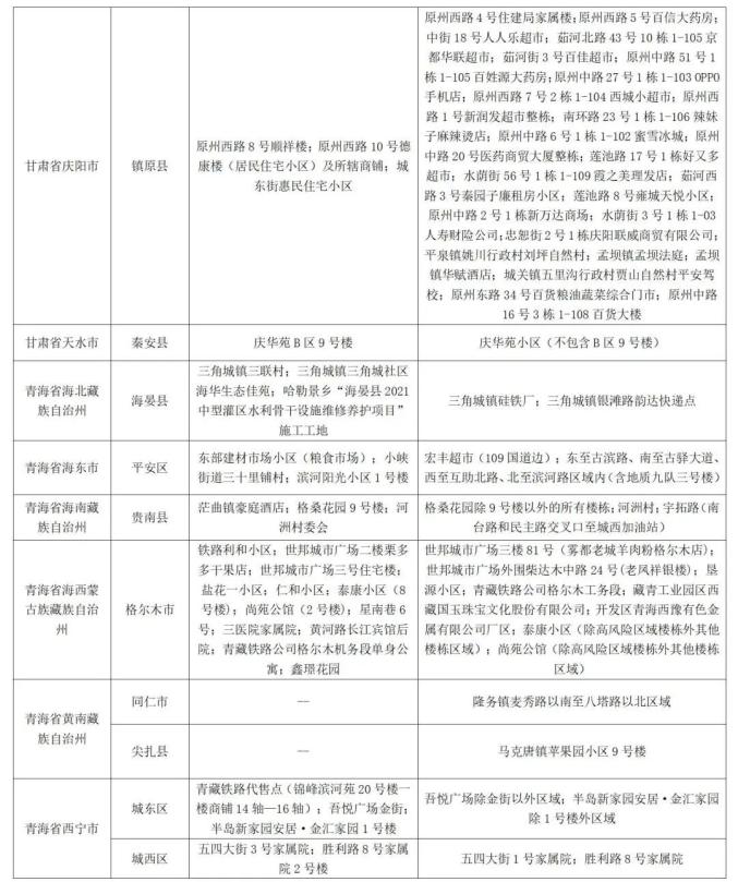
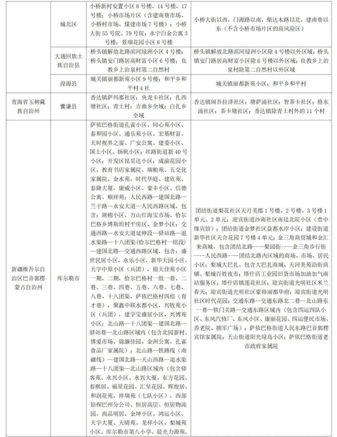
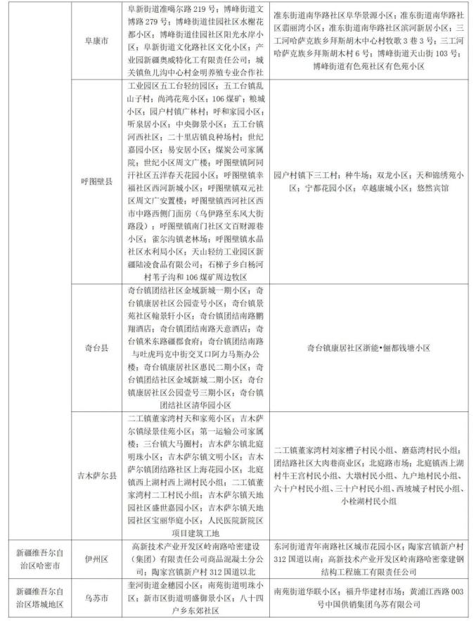
备注:已公布的中高风险区所在县(市、区),不再逐一列举轨迹涉及的具体地点。
长按下方图片,可进行同行密接人员自查
长按下方图片,可进行疫情风险等级查询
原标题:《山东疾控近期疫情防控公众健康提示(8月30日更新)》

