本周末,公共汽车建设六马路站等一批公交站点及线路有调整→
01
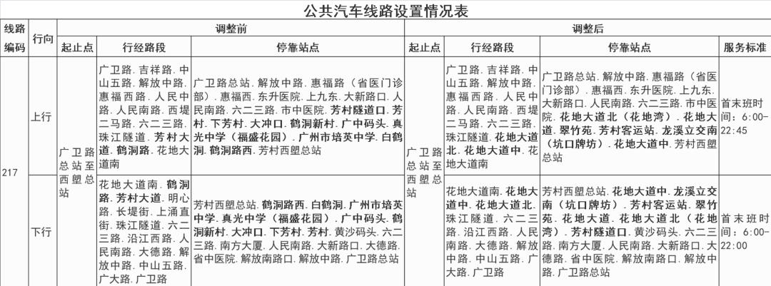
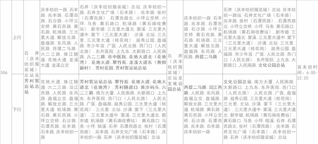
为进一步优化公交线网布局,市交通运输部门决定自2022年8月27日起,调整公共汽车217、556、商务专线4、夜26、夜113路。
线路具体行经路段、停靠站点等情况



(点击查看大图)02
根据地铁十二、十三号线二期建设六马路站施工计划,建设六马路将于2022年8月28日起进行围蔽,为确保施工期间的公交运营,决定于2022年8月28日首班车起临时调整相关公交站点及线路,现将有关事项告示如下:
一、临时调整公共汽车10、245、247、483、546、夜4路等线路临时取消行经华乐路、建设六马路,临时绕行环市东路、东风路等路段后接回原线运行。临时撤销公共汽车建设六马路站(双向),上述线路临时取消停靠公共汽车建设六马路站、华乐大厦站、执信路站等站点,临时增加停靠公共汽车花园酒店站、白云宾馆站等站点。
二、临时调整公共汽车花园酒店站(东行)①号分站向东迁移约80米,公共汽车10、63、125、189、225、247、301A、节假日公交专线2、夜4路等线路停靠该站。
线路具体行经路段、停靠站点等情况
(点击查看大图)03
经研究,决定从2022年8月28日首班车起调整公共汽车天虹宾馆站等站点及相关线路,现将有关事项告示如下:
一、为配合做好交通拥堵治理,调整公共汽车天虹宾馆站(南行)向南迁移约170米,调整公共汽车天虹宾馆站(北行)向北迁移约120米,公共汽车136、140、201、246、502、502路沙田班车、784、808、高峰快线15、夜74路等线路停靠此站。
二、结合道路组织变化情况,调整公共汽车581、776、901、夜68路等线路往东方向停靠公共汽车地铁天河智慧城站(北行),调整公共汽车581、776、901、夜68路等线路往西方向停靠公共汽车地铁天河智慧城站(南行)。
三、调整公共汽车903路往天河智慧城总站方向增加停靠公共汽车珠村路站(北行)、黄村路口站(北行)等站点。
四、调整公共汽车和平新村临时落客点更名为公共汽车西场总站(88路)临时落客点。
04
为配合市政道路施工,经研究,决定从2022年8月28日首班车起临时调整公共汽车夏茅大道口站等站点及相关公交线路,现将有关事项告示如下:
一、调整措施
(一)临时撤销公共汽车夏茅大道口站(双行),调整公共汽车831、982、983路等线路临时取消停靠此站。临时调整公共汽车夏茅大道站(西行)往西侧迁移约60米,公共汽车830、831、982、983路等线路停靠此站;临时调整公共汽车夏茅大道站(东行)往西侧迁移约100米,公共汽车830、831、982、983路等线路停靠此站。
(二)临时调整公共汽车鹤南站(北行)往北侧迁移约160米,公共汽车21、58A、127、298、660、522、523、523A、706、807、840、夜80、夜94路等线路停靠此站。调整公共汽车730、759、886、夜105、夜114路等线路临时取消停靠公共汽车鹤南站(北行),调整公共汽车886、夜105路临时增加停靠公共汽车鹤南(兵房街)站(南行)。
二、施工结束后,上述线路恢复原路线和站点运营。
市交通运输部门提醒广大市民留意站台和公交车上的宣传告示,合理安排出行计划。市民如需进一步详细了解公交出行情况,可拨打广州12345政务服务便民热线、登录广州市交通运输局网站等方式查询。
原标题:《本周末,公共汽车建设六马路站等一批公交站点及线路有调整→》

