黑龙江“3+1+2”新高考,不分文理!2024年起实施
根据《黑龙江省深化普通高等学校考试招生综合改革实施方案》,2024年起黑龙江省高考将实行“3+1+2”模式新高考。什么是新高考?新高考给广大考生和家长带来哪些影响和新变化?记者带你深入解读。
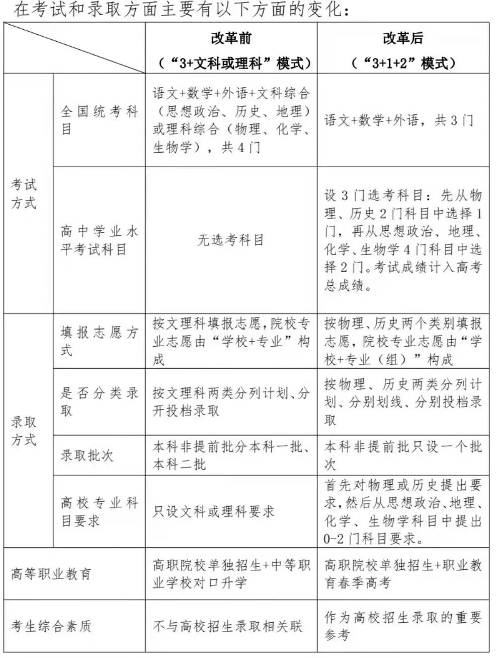
我省新高考全国卷不分文理,统考数语外3科从2021年秋季入学的高一年级学生起,普通高中学业水平考试分合格性考试和选择性考试两类。合格性考试成绩是普通高中毕业生认定的主要依据,共14门,考试成绩以“合格/不合格”呈现。普通高中在校生均参加合格性考试,考试科目成绩全部合格者,颁发普通高中毕业证书;选择性考试成绩计入考生高考总成绩,作为普通高校招生录取的重要依据。
从2024年起,高考不分文理,考生总成绩由全国统一高考的语文、数学、外语3个科目成绩和考生选择的3门普通高中学业水平选择性考试(即普通高中课程方案和学科课程标准中规定的等级性考试)科目成绩组成,满分为750分。其中,“3+1+2”模式中的“3”是统一高考的语文、数学、外语3个科目,每科满分均为150分,各科均以原始成绩计入考生总成绩。“3+1+2”模式中的“1+2”,是在高中学业水平考试选择性考试中,考生在物理、历史2门首选科目中所选择的1门科目,满分为100分,以原始成绩计入考生总成绩;在思想政治、地理、化学、生物学4门再选科目中所选择的2门科目,每科满分均为100分,以转换成绩计入考生高考总成绩。
“3+1+2”模式和传统文理分科区别
1.目标导向不同。“3+1+2”的模式既体现了物理、历史学科的基础性作用,突出了高校不同学科专业选才的要求,也更加注重学生的全面发展和综合素质的提升。
2.选择科目组合不同。“3+1+2”的模式,学生可根据个人爱好、兴趣、特长,拟报考学校和专业的招生要求以及高中学校的办学条件,在12种组合中自主选择,增大了考生的选择面。而传统文理分科仅有2种固定组合供考生选择。其中,文科考生只能选择思想政治、历史、地理1种固定组合,理科考生只能选物理、化学、生物学1种固定组合。
3.考试内容不同。“3+1+2”的模式,学生参加全国统一高考的语文、数学、外语3个科目考试时不分文理,所有考生的考试试卷完全一致。而传统文理分科的数学考试科目,试卷的内容和难度则是有区分的。
哈尔滨市第三中学校校长王明伟表示,本轮高考改革,充分彰显了自主选择的教育理念。学生自主选择高考科目组合,在选择中学会成长,做最好的自己。传统文理分科模式,学生只有两种固定的组合可以选择,非文即理。“3+1+2”模式,首选科目“二选一”,再选科目“四选二”,学生根据个人爱好、兴趣、特长、拟报考高校和专业招生要求以及高中学校的办学条件,共12种组合可供选择,增大了学生的自主选择面,促进了文理交融,充分体现了“以人为本、学其所好、考其所长”原则,有助于学生实现个人理想。
选科的过程,也是学生自我评价、不断反思、综合研判、慎重决定的过程,是学生成长的必经之路和宝贵财富。学生自主选择学业内容,发挥综合素质评价导向作用,去除“唯分数”痼疾。新高考模式下,由于学生选择不同课程,每个学生都有“个性化”的课表,原来单一行政班模式已经不适应新形势,新出现的“教学班”与行政班并存成为必然。这就要求学校必须改变管理方式,创新管理办法,实行学长制、导师制、走班制等,让行政班的“固定”与教学班的“流动”完美融合,让教师与学生之间、学生与学生之间和谐共促,挖掘学校教育潜能,发挥最大教育价值,实现高考改革目标,完成育人使命。
高一下学期选科,考生该如何确定选考科目
学生在首选物理或历史后,可从其他4门再选科目中选择2门参加选择性考试。理论上,学生会有12种组合可以选择。考生须根据自身兴趣、志向、优势和高等学校招生要求以及普通高中办学条件选择,具体组合如下:
选择考科目由学生在高一年级下学期选择,高考报名前都可以更换所选择的科目,在高考报名时最终确定。但在实际操作时,建议慎重考虑。一是无论哪一学科的学习,随着内容难度的增加,都可能会遇到困难,有时成绩还会暂时下滑,这属于正常现象。
二是选科后,各学科就开始学习所选科目选择性必修内容,如果一段时间后再更换学科,已经进行的课程很难补课。因此,建议学生选科时要综合考虑各种因素,征求家长、老师的意见,科学选择,尽量避免更换学科。
那么考生该如何科学合理地确定选考科目呢?
主要是要结合自身兴趣特长和优势、高校招生专业选考科目要求和普通高中办学条件进行选择。
1、考生可根据个人志向、兴趣爱好、自身优势等因素,按照对各科的喜好程度进行选择。
2、考生要结合报考院校相关专业选考科目要求进行选择。
3、考生可根据所在高中的办学条件、特色优势等进行选择。
高考志愿“学校+专业(组)”,除提前批外实行同一批次录取
2024年学生高考报考增加志愿选择和录取机会,极大提高获得感和幸福感。“3+1+2”模式,仍然采取高考成绩公布后填报志愿,考生志愿由“学校+专业(组)”组成,实行平行志愿投档,依据考生首选物理或历史科目的不同,分别编制专业招生计划,分开划线、分开投档、分开录取。自2024年起,本科段招生除提前批次外,实行同一批次录取。适当增加平行志愿填报院校数量,增加考生志愿选择和录取机会。
高校将结合自身办学定位和专业培养目标,认真研究本校专业人才培养对高中学生学科专业基础的需要,对每个具体专业提出选考科目要求。如某高校的某专业首选科目要求为“物理”,再选科目不限,则表示考生3科选择性考试中只要选考物理就可报考该专业,对2科再选科目没有要求。各招生高校提出选考科目要求后将提前向社会公布,供考生选考时参考。黑龙江大学招生就业处陈宝凤以黑龙江大学2021年在广东省的招生情况为例,解读了新高考更加凸显“以学生为中心”的价值取向,赋予了学生更多选择权,学生可以自主选择学什么、考什么,从而实现对专业和院校的个性化选择。黑龙江大学2021年在广东省的招生,物理类投放26个专业,共189个计划,实际招收的学生涵盖6种选考科目组合。历史类投放13个专业45个计划,实际招收的学生涵盖5种选考科目组合,可以看出考生更加注重兴趣选择、聚焦专业本身,结合自身实际选择感兴趣的专业。高校也拥有更多自主权,在把握自身办学定位的基础上,高校对目标招录生源的学科结构、能力素质等作出清晰界定,针对不同专业灵活设置选考科目要求,选拔人才的准则由“选分”向“选人”转变,从专业发展所必备的学科基础出发,遵循人才成长规律对于考生本人的能力素质有了更多个性化考量空间。
原标题:《黑龙江“3+1+2”新高考,不分文理!2024年起实施》

