2022年澄迈县中小学招生方案→
澄迈县2022年义务教育学校招生工作方案今日发布。今年我县的招生工作内容有哪些?时间如何安排?一起来看看↓↓↓
今年总体政策保持稳定,仍然按照“学校划片招生、生源就近入学”的总体目标,坚持义务教育国家办学主体和公益属性,并结合本县实际制定本方案,依法保障适龄儿童少年接受义务教育的权利。
一、招生原则
(一)坚持“免试、就近或相对就近”的原则。
(二)坚持“划片入学和多校划片相结合”原则。
(三)公办民办学校同步招生原则。
(四)坚持“标准班额招生”原则。
(五)坚持“公开、公平、公正”的原则。
二、招生对象
小学:招收年满6周岁(2016年8月31日以前出生)的适龄儿童。
初中:招收2022年小学毕业生。
三、报名方式
(一)小学
线上和线下两种登记入学方式
登记入学:农村小学(村完小、教学点)、乡镇中心学校、九年一贯制学校采取线下登记
智慧澄迈app:县直属小学(含海南中学澄迈附属小学和华迈实验中学附属小学)、澄迈思源实验学校、金江中心学校、长安中心学校、山口中心学校、太平中心学校、美亭学校、老城中心学校、白莲中心学校、马村学校等学校本部采取"智慧澄迈app"线上登记。
注:申报海南中学澄迈附属小学和华迈实验中学附属小学同时必须申报居住地辖区学校。
☞☞☞申报海南中学澄迈附属小学和华迈实验中学附属小学学位按照《2022年海南中学澄迈附属小学和澄迈县华迈实验中学附属小学一年级招生实施方案》来实施。☜☜☜
(二)初中
1.登记入学:本县学籍的应届小学毕业生到预派遣初中学校审核登记入学
2.申请入学:非本县学籍的应届小学毕业生到县教育局基础教育岗申请
温馨提示一:智慧澄迈app申请学位流程
下载智慧澄迈app(通过任意软件扫描智慧澄迈二维码或者在手机商店查找智慧澄迈下载)
注册账号(手机号+验证码或者微信登录方式注册)
打开学位申请应用(根据提示步骤进行实名认证)
阅读申请须知
根据学生实际情况选择登记入口
县城区可通过地图或输入地址搜索来选择所属辖区学校;其他镇区通过居住地村庄名称选择学校
填写学生、家长(法定监护人)信息
上传相关证明材料
确认提交(确认提交后家长不能修改)。
注意:上传学位申请系统的申请材料与原件要一致,虚假材料或错误提供会影响学位分配。
温馨提示二:智慧澄迈app申请学位时间
1.7月28日-8月3日,家长登录智慧澄迈app申请学位。
2.8月3日-7日学校进行网上初审。
3.8月8-9日初审通过的家长向申请学校提供原始申请材料。因申请信息错误初审未通过的修改信息和补全材料。
4.8月10-14日招生学校联合相关部门审核原始材料和入户调查。
5.8月15日学校将校级审核结果上传县教育局。
6.8月16—23日由学校发放入学通知书(系统短信给家长发送录取情况通知)
四、报名办法
(一)县城学区公办学校
入学办法
报名条件↓↓↓
县城学区公办中小学的招生对象须具备下列条件之一并按下列序号依次优先安排:
1.学区户籍人居一致子女。
2.教育优待政策子女。
3.进城务工人员随迁子女。
4.房产合法住所子女。
5.其他(家庭情况不满足以上4类条件)。
以上1—4项同等条件下,以取得合法居住时间靠前的为优先【以房产证、有效房产证明、正式住房租赁协议、居住证(暂住证)的签发时间为凭】。
报名材料↓↓↓
【必须提供的材料】
①户籍证明。适龄儿童与父母(法定监护人)的户口簿。
②居住证明。父母(法定监护人)名下房产证或租房协议(租房协议+房主房屋产权)、常住人口登记等居住证明材料,对于不能提供合法产权证明材料的,含廉租房、棚改房、单位集资建房、经济适用房、公租房以及自建房等,须提供常住人口登记和现住址今年一、三、七月份的水费或电费缴费清单等相关有效佐证材料。
【根据不同类别需再补充提供的材料】
③“户口不同簿的”须提供:结婚证、出生证。
适龄儿童少年与父母(监护人)户口不同簿的还需父母结婚证或出生证其他相关联证件证明。
④“优待照顾政策子女”类须提供:优待证明材料。
烈士、现役军人、因公牺牲和病故军人、在本县服务的高层次人才、公安英模和因公牺牲伤残公安民警、国家综合性消防救援队伍人员等子女符合优待条件须相应提供相关官方单位证明书或相关聘书、证书等其他相关优待证明材料。
⑤“进城务工人员随迁子女”类须提供:进城务工稳定就业证明。
父母(法定监护人)任何一方的劳动合同(正规的劳动合同+业主营业执照或非企业用人单位证明,提交用人单位6个月以上的社会养老保险凭证),经商者提供营业执照。
⑥以上①—⑤材料证明不充分者提供:其他相应辅助证明材料。如社区常住人口登记,学区户籍户在学区内自建房提供民间交易房契、土契等。
(二)镇学区公办学校
镇学区公办中小学招生条件为本学校教育服务区常住人口、外来务工人口适龄儿童少年。优先安排顺序及入学所需材料参照“(一)县城学区公办学校”执行。
(三)特殊教育学校
招收本县户籍的残疾儿童,具体招收方案由县特殊教育学校制定,报县教育局批准后执行。
(四)爱心学校
面向全县招生符合孤儿入学条件儿童、少年,具体招收方案由县爱心学校制定,报县教育局批准后执行。
(五)民办学校
小学招生统一实行网上报名,申请学位;初中招生采取登记入学。报名人数少于招生计划时,全部录取报名学生,报名人数超过招生计划时,实行电脑随机派位录取。
五、招生时间及安排
(一)小学
1.7月25日-7月27日,招生公告和宣传发动。民办学校招生简章要明确有关收费标准。
2.7月28日-8月3日,乡镇中心学校、九年一贯制学校、县城区学校、民办学校组织适龄儿童少年进行入学登记,执行网上申请学位试点的学校由家长登录智慧澄迈app申请学位。
3.8月4日-8月28日,乡镇中心学校、九年一贯制学校、县城区学校、民办学校新生入学材料审核、手续办理等工作。
4.8月28日-8月29日,农村完小、教学点组织适龄儿童入学登记。
5.8月29日,学校进行新生编班。
6.8月30日-8月31日,新生报名注册。
(二)初中
1.8月5日前,组织澄迈中学、华师大澄迈实验中学和海南中学美伦校区七年级招生录取工作。
2.8月6日,公布《2022年澄迈县初中新生入学派遣名单》,小学毕业学校对口告知毕业生升学派遣情况,乡镇中学发放《新生入学通知书》。
3.8月6日-8月10日,外回生、进城务工人员需申请子女在县城区学校入学的家长,到对口学校填报《2022年澄迈县外回生、进城务工子女初中新生入学申请表》及提交相关证明材料。不符合招生学校入学条件或证明材料不全的到县教育局基教岗申请。民办学校将登记入学花名册上报县教育局基教岗。
4.8月11日-8月12日,县二中、县三中进行入学登记。其他学校根据本校情况自行公告通知。
5.8月13日-8月19日,县二中、县三中如学位紧张可组织入户家访核查县教育局派遣新生的信息是否符合本校招生范围、对象规定,不得擅自另外招生。县教育局联合组织复查小组对申请在县城初中就读的外回生、进城务工人员、外来人口需申请子女入学申报材料审查。
6.8月20日-8月23日,县教育局及招生学校处理招生工作遗留问题。
7.8月24日-8月29日,学校组织对新生进行编班或试行电脑派位编班,组织军训。
8.8月30日-8月31日,新生报名注册。
六、工作要求
(一)加强招生工作的领导。
(二)严格落实就近入学全覆盖。
(三)严格均衡编班和学籍管理。
(四)统筹解决随迁子女入学问题。
(五)保障残疾儿童少年受教育权利。
(六)继续落实“十个严禁”。
(七)严肃查处非法招生行为。
(八)加强宣传营造良好氛围。
招生监督电话:67620667、67622690
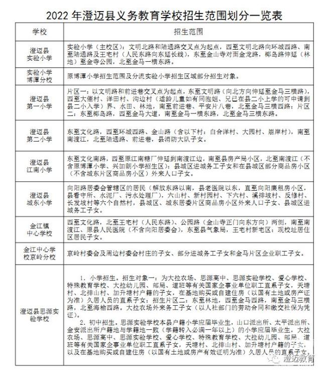
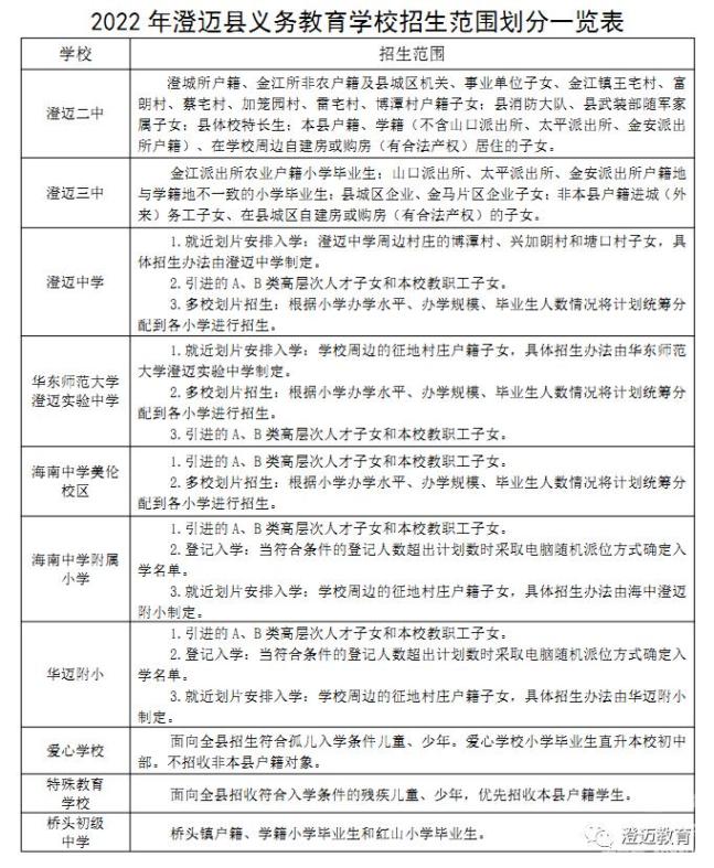
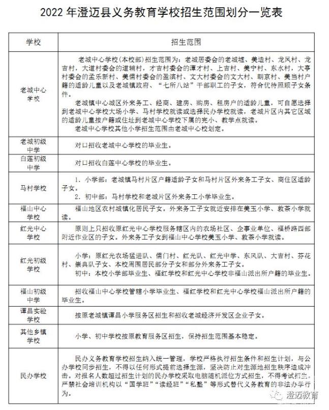
县城小学片区划分示意图




感谢您对澄迈教育的关心理解与支持!


澄迈新闻由澄迈县融媒体中心编发
未经授权不得转载
原标题:《2022年澄迈县中小学招生方案→》

