@费县人!外出请密切关注中高风险区信息,涉疫风险人员返费主动报备!
近期,国内局地发生聚集性疫情和散发病例,存在一定传播风险。为有效防止疫情蔓延,山东省疾病预防控制中心发布疫情防控公众健康提示:
一、对7天内有高风险区旅居史的人员,采取7天集中隔离医学观察;对7天内有中风险区旅居史的人员,采取7天居家隔离医学观察,如不具备居家隔离医学观察条件,采取集中隔离医学观察。
二、7天内有中高风险区所在县(市、区、旗)的其他低风险区旅居史人员入鲁返鲁后,3天内开展2次核酸检测(间隔24小时),做好健康监测。
三、对尚未公布中高风险区但7天内发生社会面疫情的地区,参照中风险区执行。
四、近期有外出旅行史的人员,请密切关注疫情发生地区公布的病例和无症状感染者流调轨迹信息及中高风险区信息。有涉疫风险的人员要立即向社区(村)、住宿宾馆和单位报告,配合落实隔离医学观察。
五、发热病人、健康码“黄码”等人员要履行个人防护责任,主动配合健康监测和核酸检测,在未排除感染风险前不出行。
六、建议出行前提前通过中国政府网及国务院客户端小程序查询目的地的最新疫情防控政策,主动配合当地疫情防控措施,途中做好个人防护。
七、严格落实“戴口罩、勤洗手、常测温、少聚集”等个人防护措施,养成良好的个人卫生习惯。一旦出现发热、咳嗽、乏力等症状,立即到医疗机构发热门诊就诊,尽量避免乘坐公共交通工具。
八、建议符合条件的公众全程接种新冠病毒疫苗,提倡完成全程免疫满6个月的公众进行加强免疫。

























7月17日公布的感染者主要活动轨迹(根据网络转载资料整理,请以当地实际情况为准)
第一部分:曾乘坐的交通工具

第二部分:经停场所北京市
时间 主要场所
居住地(工作地)
顺义区李桥镇邦舍公寓、朝阳区机场北路2号
7月
15、16、17日
扬名麻辣香锅
李天路、便利蜂(樱花园三区店)
祥云小镇、弗萨塔可墨西哥餐厅(顺义店)、祥云小镇北区的橙天嘉禾影院5号影厅、祥云小镇中粮第一核酸采样点做核酸、下厨房(顺义店)、Champion顺义祥云小镇店、MLB(中粮祥云店)、耐克店、阿迪达斯店、同仁堂知嘛健康(中粮祥云小镇店)、MOUSSY(中粮祥云小镇店)、红筷子牛肉面、祥云小镇星巴克、祥云小镇麻六记
武威市
时间 主要场所和交通工具
7月
11、12、13、14、15日
天祝县安门服务区、G30古浪高速出口、土门镇四海牛羊定点屠宰有限公司
土门镇四海牛羊定点屠宰有限公司
土门镇四海牛羊定点屠宰有限公司隔壁小卖部
土门镇四海牛羊定点屠宰有限公司隔壁小卖部
土门镇铁板年糕隔壁洗澡堂、土门镇义利五金店、土门镇好润家购物商场、土门镇四海牛羊定点屠宰有限公司附近的崔培杰诊所
土门镇漪泉村卫生室及隔壁鸿森超市、土门镇四海牛羊定点屠宰有限公司
乐山市
时间 主要场所和交通工具
居住地
(工作地)
市中区五洲汉唐小区(白燕路北段505号)
7月
13、15日
乐山市市中区新华街黄华台小区、新华街黄华台小区旁豆花饭饭店
市中区邓波诊所(清风街174-176号)、市中区大众饭店(清风街184号)、市中区龙腾汽车(茶坊路404号)外停车场、市中区魔鬼汤训练营(凤凰路中段298号1层)、市中区龙腾汽车(茶坊路404号)外停车场、市中区五洲汉唐小区家中(白燕路北段505号)
天水市
时间 主要场所和交通工具
7月
10、11、12、13、14日
翠湖公园北侧河堤、天水市第四人民医院核酸采样点采集核酸、仿古街汇源茶楼
社棠开发区怡轩园鱼庄
欣荣小区蔬菜店、道南派出所、天水市燃料公司、甘泉路
天水市燃料公司、市房地产交易中心、市住建局
祥和水果直销店、桥南仿古街菜篮子超市
成都市
时间 主要场所和交通工具
7月
11、12、13、14、15、16日
成华区泰安路33号、成都银行(锦城文创支行)、红旗超市(领事馆路便利店)、天添豆汤饭店(玉林东街16号附16号)、金地花园(少陵东街1号)、鸡茅店川菜馆(双元街107号附6号)、武侯区十二北街18号、中国银行(成都科华街支行)及银行对面的小菜市和地摊
海棠乒乓球俱乐部(圣灯路39号四十九中正门对面)、卡卡角角冒菜食堂(奥克斯店)、天虹商场(高新店)、陶德砂锅(春熙路店)、雅楠汇茶楼(大慈寺路66号3楼)、莱茵春天茶楼(武成大街2号)、玥轩YUE HIN(IFS店)、道格韦恩游泳健身馆(吾悦广场龙泉店)、龙师烧烤烤鱼(皇冠湖壹号8栋附115号)、青羊区上汪家拐街39号、巫山渔来蜀纸包鱼-特色干锅(科院街12-12号)、旅游村菜市场(武侯区龙江路小学一条街外)、力宝大厦南区(科华北路62号)、川大望江地铁口一路边摊、樊记干捞牛肉面(科华店)、高攀路农贸市场(高攀路22号)
海棠乒乓球俱乐部(圣灯路39号四十九中正门对面)、成华区泰安路33号、巍扬健身工作室(春熙路店)、红旗超市(下莲池分场店)、锦江庹氏诊所(龙王庙正街100号)、锦江区南新街16号、红旗超市(阳光便利店)、王府井百货(总府路店)安德玛店、亚瑟士店、道格韦恩游泳健身馆(吾悦广场龙泉店)、肥肠粉(岐山寺路6号)、5个口袋社区团购水果店(大连北路233号)、陶德砂锅(光华店)、同仁古方养生馆(草堂店)、乐山鲜知味钵钵鸡(草堂北路16号附18号)、芙蓉大药房(九眼桥店)、金地冰淇淋批发(少陵东街金地花园西区东北侧30米)、简悦酒店(永顺路28号)、人民南路三段17号(东区运动场)
双成三路诊所(双成三路18号附5号)、四川坤瑞酒店、成华区双林路55号管理有限公司(玉双路9号)、成华区泰安路33号、天府名居4栋(天顺路66号)、小灶王土菜馆(天久南街37号)、莱茵春天茶楼(武成大街2号)、IFS国际金融中心、上海小南国(IFS国金中心店)、爱马仕(成都远洋太古里店)、冰雷破网咖(奇幻旅程店)、老街称盘麻辣烫(太古里店)、沃美影城(春熙路店)、四川特产(春熙路走马街53号)、乐山钵钵鸡(三圣街49号流动摊)、星星亮超市(东糠市街55号)、成都瑞酒店(橡树林路163号)、香奈儿(成都国际金融中心店)、沙县小吃(驿都城小区一期底楼商铺14栋附111号)、盒马鲜生(茂业仁和春天百货光华店)、青羊区银丝街16号、红旗超市(领事馆路便利店)、龙二娃糍粑冰粉店(玉林横街15号附6号)、锦城印象火锅酒楼(玉林店)、中海格林威治城附近红旗超市(太平南新街6号1栋附9号)、成都百花盛宴餐饮管理有限公司(叠秀路962号)
四川坤瑞酒店管理有限公司(玉双路9号)、刘渔匠鲜鱼火锅(华彩路店)、成华区泰安路33号、众鑫茶楼(平安正街51号)、街子古镇、千途乐客栈(街子镇清明街天祥旅游小区37号)、一环路西三段126号、菜鸟驿站(驿都城小区一期14栋底楼商铺)、满彭菜场(驿都城小区二期底楼商铺7栋附104号)、青羊区银丝街16号、宽巷子三号私房菜(宽巷子3号)
方钰辉生鲜超市(宏济新路154号)、复地金融岛5栋1单元、成都天仁大酒店(三洞桥路18号)、凤凰山体育公园(北星大道一段与杜太路交叉路口)、天主堂鸡片(宏济新路87号)、艾雪儿豆制品(莲花北路6号附65号)、龙泉直销水果店(莲花北路6号)、小山通讯(新半边街店)、5个口袋社区团购水果店(大连北路233号)、百惠生鲜(驿都城小区一期底楼商铺6栋附107号)、红旗连锁超市(大连北路店)、盒马鲜生(茂业仁和春天百货光华店)、南丰菜市场(南丰大道610号附29号)、保利春天花语(赵家寺路386号)
定安县
时间 主要场所和交通工具
7月
16日
仙沟市场阿莲小吃店、仙沟卫生院、中石化加油站(见龙大道县财政局旁)、百盛超市(文体路)、茶七分(沿江二路55号)、第一家食堂(文体东路67号)、百盛超市(文体路)、茶七分(文体路5号,百盛超市对面)、仙沟顺兴鲜牛肉店
平顶山市
时间 主要场所和交通工具
居住地
(工作地)
舞钢市枣林镇张卜庄、枣林镇瑞森鲜易进出口有限公司
7月
11、12日
枣林镇张卜庄村部核酸采样点、枣林镇枣林村
枣林镇张卜庄村部核酸采样点
陇南市
时间 主要场所和交通工具
7月
9、10、11日
陇南火车站出站口内的西侧公共厕所、火车站客运中心、“陕西面馆”(客运中心对面)、陇南站广场辉润大酒店门口、文县第一人民医院门口、城关二小门口的“久久鸭店”“蜜雪冰城店”、江南街、文县汽车站候车室、丹堡桥、杨杜沟村、丹堡河(丹堡镇梁家坪村叶子坝处)
丹堡街丹凤桥李某丽经营的门市部、丹堡街“岚荣超市”
丹堡镇丹堡村84号的邮政快递点、丹堡卫生院做核酸
深圳市
时间 主要场所和交通工具
居住地
(工作地)
南山区西丽街道九祥岭东区、南山区西丽街道九祥岭工业区、南山区西丽街道九祥岭西区、罗湖区莲塘街道鹏兴花园五期、罗湖区莲塘街道桐景花园、罗湖区桂园街道锦程国际、罗湖区黄贝街道爱国路4002号临时建筑、福田区福保街道丽港湾
活动
轨迹
罗湖区(莲塘街道:星舞卓萌艺术教育(鹏兴店); 翠竹街道:颐合堂中医馆、小凤姐百货商店、桂园街道: 坤记兄弟牛肉店(红桂店))。南山区(西丽街道:九祥岭洁丽综合市场、家乐购连锁超市(南天路店)、科维机电有限公司)。福田区(园岭街道:黄豆老鼠培训班;福保街道:
菊菊商店、袁记云饺(宝田苑店)、麦当劳(保税区长平大厦餐厅)、家家来商店、宝瑞轩)。光明区(凤凰街道:塘尾沙田坑尾8巷)。盐田区( 海山街道:探鱼·鲜青椒爽麻烤鱼(盐田万科壹海mall店))
白银市
时间 主要场所和交通工具
7月
12、13、14日
兆烽嘉园9号楼下采集核酸、品多多超市购物
兆烽嘉园门口陇中大药房
兆烽嘉园15号楼下采集核酸
榆树市
时间 主要场所和交通工具
7月
11-14日
繁荣安居小区7栋侯振西医内科诊所
7月
12、13、14、15日
瑞达世纪铭城13栋11号车库(老田家麻将馆)、繁荣安居小区3栋晓强食品店、榆树大街地下服装店、五棵树郭三烧烤城、于家镇小新村4组小卖店
繁荣安居小区北门西侧百润发超市、繁荣安居小区3栋晓强食品店、榆树大街地下服装店、隆泰花园张文彪诊所、瑞达世纪铭城13栋11号车库(老田家麻将馆)、华郡名仕小区13—3—601、于家镇小新村4组小卖店
繁荣安居小区3栋晓强食品店、供电大厦附近东方洗衣店、紫御华府附近星期天火锅四店、瑞达世纪铭城13栋11号车库(老田家麻将馆)、植保站家属楼、瑞达世纪铭城13栋11号车库(老田家麻将馆)、龙祥小区37栋、于家镇政府业务大厅退伍军人服务中心
榆树市医院对面寇老师诊所、大厅农贸市场、瑞达世纪铭城南区
临夏州
时间 主要场所和交通工具
居住地
(工作地)
广河县三甲集镇上集村、广河县城关镇石那奴村、广河县祁家集镇田家村、广河县三甲集镇东关村、广河县三甲集镇陈家村、广河县祁家集景家村、广河县阿力麻土乡古城村、广河县城关镇百力花园、广河县城关镇赵家村、广河县三甲集镇头家村
7月
12、13、14、15日
城关镇火红村、临夏市中天健爱留音乐餐吧、临夏市义乌商贸城皇冠一号慢摇吧、县三馆一中心门前、广河金街路边、南滨河路一肉铺、县城老广场海荣批发部、三甲集中学6考场
临夏市爱留音乐餐吧、临夏市中天健527烧烤餐吧、临夏市中天健盛颐酒店、河州饭店附近、城关镇石那奴桥附近十二关东煮店、老广场蜜雪冰城店、国际花园门口广仁堂大药房、城关镇石那奴村采样点、县城老医院门口、广河中学、田家村核酸采样点做核酸、陈家小学门口核酸采样点做核酸、四家小学附近的核酸采样点、四家蔬菜铺、齐家文化广场、祁家集小学做核酸检测、海荣批发部经营店铺、三甲集中学7考场
陈家小学门口核酸采样点做核酸、家对面小卖铺(宗家肉铺)、水岸花庭院子核酸采样点做核酸、头家小学核酸采样点做核酸
陈家小学门口核酸采样点做核酸
信阳市
时间 主要场所和交通工具
7月
17日
信阳站北广场、息县大和文锦社区陈大庄、息县人民医院做核酸检测
眉山市
时间 主要场所和交通工具
居住地
(工作地)
洪雅县七里坪镇七里村故乡情客栈2楼、洪雅县七里坪度假村D区17栋1单元502号、洪雅县七里坪度假村F3区16栋2单元202号、洪雅县七里坪镇度假村F4区35栋1单元301号、洪雅县七里坪镇度假村F3区32栋1单元201号、洪雅县七里坪度假村西镇14栋406、洪雅县七里坪度假村F3区16栋2单元202号、洪雅县七里坪镇度假村F5区13栋2单元501号、洪雅县七里坪度假村F4区25栋1单元401号
7月
13、14、15、16日
七里坪镇度假村西镇农贸市场,七里姐妹超市、七里坪镇度假村F5售楼部业主食堂、七里坪镇度假村溪道散步、七里坪镇度假村西镇到东镇散步、七里坪镇度假村F4到F5散步、西湖区西书院社区采样点、耶苏堂路16号小叮当保育院、永叔路与象山路交叉处、石头街35号、石头街97号、仕中心80公馆西门到耶苏堂路16号小叮当保育院、象山路工商银行、石头街35号、兴荣网吧门口、石头街59号、仕中心80公馆、象山南路李渡高粱合作社门口、西湖区石头街、西书院社区核酸采样点、船山路赣正手工鲜包、西湖区永叔路菜场、西湖区永叔路猪猪文具店、西湖区洪城大市场服装大厦、船山社区核酸采样点、里洲路后宫KTV(原东西南北中)后门、惠民住宅一区、船山路广场附近里洲菜场、惠民住宅一区、抚河中路365号、船山路遇见网吧门口、船山路林敏食杂店
七里坪镇度假村西镇农贸市场、生鲜超市、七里坪镇度假村D区游乐场、七里坪镇度假村D区小树林、溪道、游乐场、高庙镇赵氏羊肉汤、七里坪镇度假村西镇茶楼(飞扬小居楼下)、七里姐妹超市、西镇农贸市场、七里坪镇度假村沁园杨豆花饭店、七里坪镇度假村D区游乐场、七里坪镇度假村景观大道、七里坪镇度假村西镇超市、西湖区西书院社区核酸采样点、耶苏堂路16号小叮当保育院、西湖区石头街、二郎庙社区核酸采样点、西湖区石头街、桃苑地铁站、南昌县东新地铁站、南昌县新旅明樾湾售楼部、乐豆家便利店(南昌县新旅明樾湾店)、南昌县房管局大厅、洪城大市场服装大厦、里洲路后宫KTV(原东西南北中)后门、里洲路后宫KTV(原东西南北中)后门、里洲路后宫KTV(原东西南北中)后门、船山社区核酸采样点、里洲路(原东西南北中)后门、里洲路后宫KTV(原东西南北中)后门
七里坪镇度假村西镇农贸市场、七里坪镇度假村东镇快递点“妈妈驿站”、东镇子轩乌鱼馆、七里坪镇度假村大房基取快递、七里坪镇度假村西镇农贸市场、七里坪镇度假村七里姐妹超市、七里坪镇度假村西镇到东镇散步、七里坪镇度假村易经广场、西湖区西书院社区核酸采样点、石头街38号、西湖区石头街、西书院社区核酸采样点、西湖区石头街、西湖区孺子路旺中旺超市、船山社区核酸采样点、里洲路东南西北中后门、里洲路后宫KTV(原东西南北中)后门
七里坪镇度假村七里姐妹超市、七里坪镇度假村西镇超市、农贸市场、七里坪镇度假村西镇生鲜超市、“羊二娃羊肉馆”、七里坪购物中心超市门口、七里坪镇度假区F3大门处、西湖区二郎庙社区核酸采样点
南昌市
时间 主要场所和交通工具
7月
12、13、14、15、16日
东湖区大士院二区核酸采样点、南昌市第一医院象山北路院区、金冠包子店(叠山路店)、西湖区二郎庙社区核酸采样点、西湖区新古月汤店(船山路店)、西湖区坝口巷22号楼3单元、西湖区坝口巷22号楼3单元
东湖区大士院西区核酸采样点、东湖区半步街老杜面馆、半步街老杜面馆、西湖区南浦夫妻汤店(南浦路92号)、西湖区象山社区核酸采样点、西湖区绳金塔街道福山巷顺发批发部、西湖区象山南路、西湖区绳金塔街及耶苏堂旁边
大士院西区核酸采样点、西湖区象山社区核酸采样点、杨氏大肉包(象山南路67号)、西湖区千里香馄饨店(站前西路421号)、西湖区坝口巷22号楼3单元、西湖区耶苏堂附近、西湖区坝口巷22号楼3单元
大士院西区核酸采样点、半步街老杜面馆、南昌市第一医院象山北路院区、医院内微利便利店、半步街79号海华平价超市、西湖区石头街胖子米店、西湖区石头街秦胖子良心肉陀店、西湖区二郎庙核酸采样点、西湖区坝口巷22号楼3单元、西湖区耶苏堂附近的沙轩发艺烫染造型专业店、景丰豆业、安徽卤菜店、黄大生鲜、时令蔬菜店、山东炒货店
大士院西区核酸采样点、东湖区向荣小学对面街边摊贩点、西湖区象山社区核酸采样点、西湖区二十中宿舍旁的李小毛店、西湖区石头街秦胖子良心肉陀店、西湖区绳金塔街及耶苏堂旁边、西湖区石头街、二郎庙社区核酸采样点、西湖区石头街、里洲路东南西北中中路、抚河中路365号、后宫KTV(原东西南北中)后门
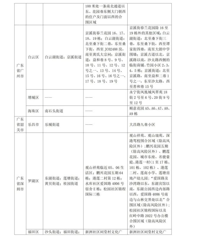
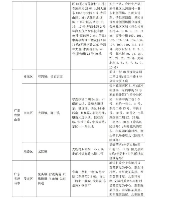
备注:已公布的中高风险区所在县(市、区),不再逐一列举轨迹涉及的具体地点。
长按下方图片,可进行同行密接人员自查
长按下方图片,可进行疫情风险等级查询
原标题:《@费县人!外出请密切关注中高风险区信息,涉疫风险人员返费主动报备!》

